天津市2024年注册测绘师职业资格考试公告
各位报考人员:
根据人力资源和社会保障部人事考试中心《关于2024年度注册测绘师职业资格考试考务工作的通知》(人考中心函〔2024〕21号)精神,现将考试报名等有关事项通知如下:
一、考试时间及科目
9月21日
上午9:00-11:30 测绘综合能力
下午14:00-16:30 测绘管理与法律法规
9月22日
上午9:00-12:00 测绘案例分析
考试设《测绘综合能力》(客观题)、《测绘管理与法律法规》(客观题)和《测绘案例分析》(主观题)3个科目。
二、报名时间及方式
报名时间为2024年6月20日0:00至6月26日24:00。考试采取网络报名方式,请报考人员登录全国专业技术人员资格考试报名服务平台(以下简称“报名服务平台”,网址为http://zg.cpta.com.cn/examfront)进行报名。报考人员须在规定时间内完成报名,逾期无法进行报名。
三、报名条件
(一)报名条件
凡符合原人事部、原国家测绘局《关于印发<注册测绘师制度暂行规定><注册测绘师资格考试实施办法>和<注册测绘师资格考核认定办法>的通知》(国人部发〔2007〕14号)和《人力资源社会保障部关于降低或取消部分准入类职业资格考试工作年限要求有关事项的通知》(人社部发〔2022〕8号)规定报考条件的人员,均可报名参加注册测绘师职业资格考试。
凡中华人民共和国公民,遵守国家法律、法规,恪守职业道德,并具备下列条件之一者,可以申请参加注册测绘师资格考试:
1.取得测绘类专业大学专科学历,从事测绘业务工作满4年。
2.取得测绘类专业大学本科学历,从事测绘业务工作满3年。
3.取得含测绘类专业在内的双学士学位或者测绘类专业研究生班毕业,从事测绘业务工作满2年。
4.取得测绘类专业硕士学位,从事测绘业务工作满1年。
5.取得测绘类专业博士学位。
6.取得其他理学类或者工学类专业学历或者学位的人员,其从事测绘业务工作年限相应增加1年。
(二)免试部分科目条件
对符合注册测绘师资格考试报名条件,并于2005年12月31日前评聘为高级工程师专业技术职务的人员,可免试《测绘综合能力》科目,只参加《测绘管理与法律法规》、《测绘案例分析》2个科目的考试。
四、报名审核及缴费
(一)报名原则
注册测绘师职业资格考试报名推行证明事项告知承诺制。
(二)报名步骤
1.注册信息,在线核查
报考人员本人登录报名服务平台,按照要求注册,完善个人信息,在线核查身份、学历(学位)信息(原则上24小时内返回核查结果),提交注册信息24小时后可登录报名服务平台报名。报考人员须及早注册,已注册的报考人员需按要求完善注册信息。
为加强报名证明事项告知承诺制事中监管,如报考人员提交的境内高等教育学历学位信息无法通过在线自动核验,报考人员应在报名前及时登录中国高等教育学生信息网(学信网)进行验证/认证,下载相关PDF格式在线验证/认证报告,并在报名期间按要求上传相关验证/认证报告,接受人工核查,具体操作方式参见中国人事考试网(http://www.cpta.com.cn)考生问答栏目内容。
报考人员应提前安排好验证/认证事宜,以免影响报名。如报考人员在考试报名截止前无法及时取得学历学位验证/认证报告,或在职攻读成人教育学历的报考人员在报名期间尚未取得毕业证书,无法在线核验学历或提交相应学历证明材料的,应临时上传PDF格式的学历学位电子文件继续完成报名,事后补充提交本人学历学位验证/认证报告。
2.网上填报,诚信承诺
报考人员在报名服务平台填报相关信息后,可自主选择是否采用告知承诺制方式办理相关事项。如选择采用告知承诺制方式,在线核查结果返回后,报考人员须本人根据实际情况填写报名信息并对填报信息的真实、准确、完整、有效以及本人符合考试报名条件作出承诺,接受考试组织机构的核查,承担不实承诺的后果;报考人员本人采用电子方式签署告知承诺书(电子文本),一经提交具有法律效力,不允许代为承诺。未选择告知承诺制方式或者不适用告知承诺制办理报考事项的,应按我市规定线下办理审核事宜,并配合提交相关证明材料。
报考人员作出承诺后,可在未交费且报名截止前撤回承诺。报考人员撤回承诺后,应按我市规定线下办理审核事宜,并配合提交相关证明材料,且本年度该项考试中不再适用告知承诺制。
3.核查流程
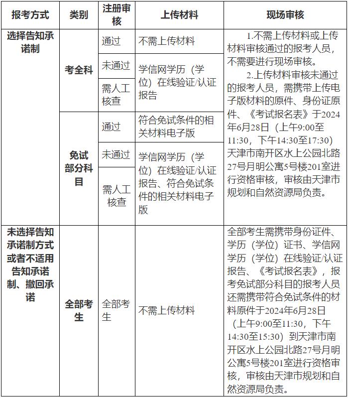
天津市2024年度注册测绘师职业资格考试核查流程
备注:(1)2024年6月20日0:00至6月26日24:00登录报名服务平台上传相关资料电子版,审核部门将于2024年6月21日9:00开始对上传材料进行审核。
(2)报考人员修改有关报考信息请在报名时间结束前完成,报名时间结束后修改报考信息不能在天津考区再次提交。
4.网上缴费
(1)缴费时间
全部审核通过的报考人员于2024年6月24日9:00至6月30日16:00登录报名服务平台缴纳考试费,否则报名无效。报考人员须在规定时间内缴费,逾期无法补缴。
(2)考试费用
根据津发改价费〔2016〕125号文件精神,注册测绘师资格考试客观题考试费每人每科58元,主观题考试费每人每科62元。报考人员确认报名缴费后,已缴费用不予退还。
五、考试大纲
2024年度注册测绘师资格考试大纲以《注册测绘师资格考试大纲(2012)版》为准。
六、准考证打印
报考人员可于2024年9月18日9:00至20日24:00登录报名服务平台下载打印准考证。
特别提示:报考人员必须同时携带准考证和身份证件(与报名时一致)参加考试,缺少任一证件不得参加考试。
七、考试成绩公布
(一)根据人力资源和社会保障部人事考试中心《关于2024年度注册测绘师职业资格考试考务工作的通知》(人考中心函〔2024〕21号),将于2024年11月下旬公布考试成绩,届时报考人员可登录中国人事考试网(网址为http://www.cpta.com.cn)成绩查询栏目查询。
(二)考试成绩公布后,如应试人员对本人考试结果有疑问,可在考试成绩公布后30日内将成绩核查申请发送至tjkpzxchengji@tj.gov.cn,逾期不再受理。成绩核查的具体要求可在天津市人力资源和社会保障局网站“天津人事考试”版块“办事服务—办事指南”栏目查询。
成绩核查范围:根据人力资源社会保障部办公厅关于印发《专业技术人员职业资格考试考务工作规程》的通知(人社厅发〔2021〕18号)文件规定,应试人员对考试成绩有异议的,应在考试成绩公布之日起30天内,向省级人事考试机构提出成绩复查申请。成绩复查只限于答卷卷面分数合计和登录是否有误。成绩复查过程中,工作人员不得向应试人员或其委托人出示试卷、答卷、标准答案、视频监控等相关材料,法律、法规另有规定的除外。复查后的成绩为最终成绩。
(三)考试结束后采用技术手段甄别为雷同答卷的考试答卷,将给予考试成绩无效的处理。
(四)考试结束后将对拟合格人员名单进行公示,并接受社会各界监督。
八、考试合格证书领取
合格证书由人力资源和社会保障部人事考试中心印制并发往各地,考生可在成绩公布后,注意登录天津市人力资源和社会保障局网站“天津人事考试”版块“通知公告”栏目查询领取时间及方式。
应试人员须在1个考试年度内通过全部应试科目,方可获得资格证书。
九、注意事项
(一)报考人员原则上应在工作地或居住地就地就近报名参加考试。
(二)请报考人员及早注册或完善注册信息,并于报考前认真阅读报考有关事项和中国人事考试网(http://www.cpta.com.cn)报考条件专栏中本考试报考条件。
(三)报考人员将照片转为电子文件,并通过中国人事考试网首页上的“工具下载”栏目,下载“照片审核处理工具”,对照片进行处理,合格后上传。
上传照片文件应为近期彩色标准1寸、半身免冠正面证件照(尺寸25mm*35mm,像素295px*413px),.JPG或.JPEG格式,大于30K,照片底色背景为白色,2018年2月22日以前注册的报考人员无须更换照片。上传的照片将用于准考证、考场座次表、资格证书,请上传时慎重选用。上传的照片必须是本人近期照片,如果不能清晰辨认报考人员容貌或照片与本人相貌不符的,将不能参加考试。
(四)不具备免试条件的报考人员请在“考全科”级别里选择应考科目;具备免试条件的报考人员请正确选择考试级别。
(五)报考人员须使用激光或喷墨打印机打印报名表和准考证,同时须持有开通网上支付功能的银联银行卡,确保卡内有足够支付考试费的金额。
(六)为保证报名缴费顺利进行,建议报考人员使用360安全浏览器的极速模式进行缴费操作。为确保银行卡及个人信息安全,请尽量不要到网吧等公共场所进行网上报名和缴费。
(七)需要票据的报考人员请缴费成功后在报名服务平台中查询缴款码并访问天津市财政局官网(http://cz.tj.gov.cn)打印电子票据,进入网址后,选择“政务服务”按钮,在右侧“财政服务区”模块中选择“电子票据查验”,进入页面后选择“缴款码查验”,分别输入缴款码和验证码打印电子票据。
特别提示:因打印财政票据需采集报考人员工作单位信息,请报考人员在报名服务平台中准确填写“工作单位”栏目内容,缴费完成时,财政票据同步采集此项信息,无法修改财政票据上此项信息。
(八)报考人员注册手机号码如有变化,请及时登录报名服务平台,点击“联系方式及密保问题”办理电话变更,如未及时变更,无法联系,后果由报考人员本人承担。报考人员同时须妥善保管好本人用户名及密码,如泄露给他人,导致个人信息外泄或不实、虚假承诺,相关后果由本人承担。
(九)请广大考生随时关注天津市人力资源和社会保障局网站“天津人事考试”版块“通知公告”栏目内的有关事宜和天津市人力资源和社会保障局微信公众号“天津人社”或“TJHRSS”,及时获取考试资讯。
(十)在报名过程中遇到问题,可阅读报名服务平台相关说明和天津市人力资源和社会保障局网站“天津人事考试”版块“办事服务”栏目内的《全国专业技术人员资格考试报名考务问题解答》,也可拨打电话进行咨询。
考务咨询电话:12333
报名期间考务咨询邮箱:bmkwzx@163.com(请在邮件中写明要咨询的问题并留下个人联系方式)
报名政策(条件)咨询电话:23525158(天津市规划和自然资源局,开通时间:2024年6月20日至6月30日上午9:00至11:30,下午14:30至17:30,法定节假日除外)
银联咨询电话:95516
来源:https://hrss.tj.gov.cn/jsdw/rsksw/tzgg4/202406/t20240606_6643930.html
免责声明:本文内容仅供个人研究、交流学习使用,不涉及商业盈利目的。如涉及版权等问题,请通知本站客服(电话:400-900-8858,QQ:4009008858),本站将立即更改或删除。
(责任编辑:X15)