浙江省2026年咨询工程师(投资)职业资格考试考务工作的通知
各市人事考试机构,各在浙有关单位:
根据中国工程咨询协会、人社部人事考试中心《关于做好2026 年度咨询工程师(投资)职业资格考试考务工作的通知》(中咨协资信〔2026〕3 号)及《专业技术人员职业资格考试报名证明事项告知承诺制工作规程》(人考中心函〔2021〕1号)部署,结合我省实际,现将2026 年度咨询工程师(投资)职业资格考试考务工作有关事项通知如下。
一、考试时间及考点
4 月 11 日
上午 9:00—11:30 宏观经济政策与发展规划
下午 14:00—16:30 工程项目组织与管理
4 月 12 日
上午 9:00—11:30 项目决策分析与评价
下午 14:00—17:00 现代咨询方法与实务
考点设置在省直(杭州市区),具体地点见准考证。
二、考试题型和相关规定
《现代咨询方法与实务》科目为主观题,分别使用2B铅笔、黑色墨水笔在专用答题卡上填涂基本信息和作答,草稿纸由考场提供,考后收回。其他3 个科目均为客观题,用2B铅笔在答题卡上填涂作答,题本空白处可作草稿使用。
考生必须凭准考证和有效身份证件原件入场,开考5分钟后不得入场。考生应考时,可携带黑色墨水笔、2B铅笔、橡皮、卷(削)笔刀、计算器(免套、无声、无编辑储存功能)、计时器(无声、无收发拍摄功能)。
考生在答题前,要先阅读试卷和答题卡上的“作答须知”或“注意事项”,按要求和用规定的笔,在答题卡上涂写考试基本信息和在对应的区域内作答,答题卡不能折叠和污损。否则,若影响考试成绩,后果自负。答题卡弄坏或答错位置不得更换。
严禁将手机和其它有收发拍摄功能的电子设备,及提包、资料等物品带至座位;严禁将试卷、答题卡和草稿纸带离考场;严禁将考试信息传出或带出考场。否则,将按违纪处理。
考后答卷若被甄别为雷同答卷的成绩按无效处理,若查明抄袭他人或用其他手段作弊雷同的,还将按违纪处理。请务必看管好本人作答信息,并诚信参考。
为保留监考信息,考试期间考场内实施全程监控。
三、报考条件
(一)凡符合下列条件之一的,均可申请参加咨询工程师(投资)职业资格考试(级别为“考全科”):
1.取得工学学科门类专业,或者经济学类、管理科学与工程类专业大学专科学历,累计从事工程咨询业务满8年;
2.取得工学学科门类专业,或者经济学类、管理科学与工程类专业大学本科学历或学位,累计从事工程咨询业务满6年;
3.取得含工学学科门类专业,或者经济学类、管理科学与工程类专业在内的双学士学位,或者工学学科门类专业研究生班毕业,累计从事工程咨询业务满4 年;
4.取得工学学科门类专业,或者经济学类、管理科学与工程类专业硕士学位,累计从事工程咨询业务满3 年;
5.取得工学学科门类专业,或者经济学类、管理科学与工程类专业博士学位,累计从事工程咨询业务满2 年;
6.取得经济学、管理学学科门类其他专业,或者其他学科门类各专业的上述学历或者学位人员,累计从事工程咨询业务年限相应增加 2 年。
(二)免试部分科目条件。凡符合考试报名条件,并具备下列一项条件者,可免试《宏观经济政策与发展规划》、《工程项目组织与管理》科目,只参加《项目决策分析与评价》和《现代咨询方法与实务》2 个科目的考试(级别为“免二科”)。
1.获得全国优秀工程咨询成果奖项目或者全国优秀工程勘察设计奖项目的主要完成人;
2.通过全国统一考试取得工程技术类职业资格证书,并从事工程咨询业务工作满 8 年。
(三)有关考试政策、依据等具体问题,由省工程咨询协会负责说明。联系人:邱琦、王小梅,联系电话:0571-87060326、87060256(报考条件有关问题的具体说明见附件 1)。
四、获得资格证书条件
参加全部 4 个科目考试(级别为“考全科”)的人员,必须在连续 4 个考试年度内通过全部科目的考试;符合免试部分科目条件只考《项目决策分析与评价》和《现代咨询方法与实务》2 个科目(级别为“免2 科”)的人员,必须在连续 2 个考试年度内通过应试科目的考试,方可获得相应的资格证书。
五、告知承诺制报考有关规定
(一)除个别“不适用告知承诺制”外,其他所有相关人员均可选择“采用告知承诺制”或“不采用告知承诺制”报考。“不适用告知承诺制”的人员是指在资格考试中有违纪行为(包括虚假承诺)尚在诚信记录期内的人员。“不使用告知承诺制”包括“不采用告知承诺制”、“撤回承诺”和“不适用告知承诺制”。
(二)对“采用告知承诺制”的报考人员,应试科目成绩合格的,直接进行网上公示。报考人员应接受并配合行业主管部门的核查,包括但不限于在线核查、现场核查、协助核查、随机抽查、重点监管、智慧监管等核查方式。
(三)对“不使用告知承诺制”和学历等相关信息存在疑义的报考人员,应试科目成绩合格的,需在规定时间内带相关材料到指定地点进行报考资格现场考后核查。
(四)网上报名时一旦选择“不采用告知承诺制”或“撤回承诺”,本年度该项考试不再适用告知承诺制。提醒报名人员务必慎重进行选择和撤回,同时不要随意点击,以免误操作。
(五)为加强报名证明事项告知承诺制事中监管,如报考人员提交的境内高等教育学历学位信息无法通过在线自动核验,报考人员应在报名前及时登录中国高等教育学生信息网(学信网)进行验证/认证,下载相关PDF 格式在线验证/认证报告,并在报名期间按报名地考试机构要求上传相关验证/认证报告,接受人工核查,具体操作方式参见中国人事考试网考生问答栏目相关内容。
因学信网学历学位认证需要一定办理周期,各地需提醒报考人员提前安排好认证事宜,以免影响报名。如报考人员在考试报名截止前无法及时取得学历学位验证/认证报告,各地应当引导相关人员临时上传PDF 格式的学历学位电子文件继续完成报名,事后补充提交本人学历学位验证/认证报告,并做好登记和相关报考人员学历学位验证/认证报告的核查工作。
(六)在考前、考中、考后任何环节(如报名、打印准考证、考试、阅卷、证书使用等各环节),若发现有不实承诺,将视不同阶段,作出取消当次考试资格、取消当次考试全部成绩、已取得的资格证书(合格证明)无效等处理。
六、网上报考流程
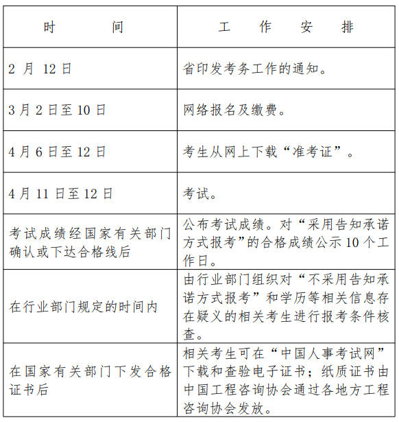
(一)报考人员于 3 月 2 日至3 月10 日,通过登录浙江人事考试网(http://zjks.rlsbt.zj.gov.cn)链接,或直接登录中国人事考试网 (http://www.cpta.com.cn/),按报名系统提示,如实注册个人信息。
(二)注册成功后,再次登录报名系统,首次登录的需上传本人电子证件照(照片处理工具和方法见浙江人事考试网首页的“办事指南”栏目)。
(三)填写学历学位信息,供系统在线核验(一般24小时内核验完成)。在系统核验后,填选考试级别、科目、报名点、专业工作年限等信息。
注:系统核验无论通过与否均可继续报名流程。
(四)在确认所填选的信息准确无误后,点击“保存”,系统显示“采用告知承诺制”和“不采用告知承诺制”供报考人员选择(对于“不适用告知承诺制”的系统不提供选择)。
1.“采用告知承诺制”报名的,需继续完成以下报考流程:
(1)根据系统提示,上传相关证件证明材料。一般为学历学位系统核验未通过和报考免试科目的人员需上传(如果系统无提示的,此步骤忽略)。
(2)点击“报考信息确认”。
(3)阅读系统上的《承诺制告知书》,签署《专业技术人员资格考试报名证明事项告知承诺制告知承诺书》电子文本(不允许代为承诺)。
(4)进行网上交费,交费成功后即为报名完成。注:报名人员如需“撤回承诺”,可在未交费且报名截止前撤回。
“承诺书”电子文本可下载保存。“报名表”可不打印,若有打印仅供留存,无需单位审核和提交。
2.“不使用告知承诺制”报名的,需继续完成以下报考流程:
(1)根据系统提示,必须上传相关证件证明材料。
(2)点击“报考信息确认”。
(3)必须打印“报名表”。
(4)经系统管理人员查看上传材料并作出相应设置后(一般 24 小时内),方可进行网上交费,交费成功后即为报名完成。
(5)最后,还须另行在浙江人事考试网上打印“专业工作年限证明”。注:“专业工作年限证明”模版,可在浙江人事考试网右上角,通过搜索词条下载打印(考试名称修改为本项考试)。打印的“报名表”和“专业工作年限证明”,供考生在应试科目成绩合格后,用于现场考后核查,请妥善保存(核查前需经单位审核盖章)。
七、网上报考注意事项
(一)对于无法在线核验的学历学位、报考免试部分科目的,以及“不使用告知承诺制”报考的,在“报考信息确认”前,根据系统提示,需上传相对应的证书证明等材料。
(二)对于使用我国居民身份证件或非我国居民身份证件报名无法在线注册或核验的,须联系省社保就业中心人事考试院查明情况后再作处理。
(三)由于在线核验上传的个人身份和学历信息,以及系统管理人员查看上传的相关证件证明材料并作出设置需要一定的时间,提醒相关报考人员尽早报名,预留足够的报名时间。
(四)报名期间,若发现报考信息有误,在未交费前,可取消信息“确认”,进行自行修改。在交费后则不能再自行修改,若需修改须联系省社保就业中心人事考试院处理。
(五)根据人社部办公厅印发的《专业技术人员职业资格考试考务工作规程》(人社厅发〔2021〕18 号)第十四条规定,“报考人员原则上应在工作地或居住地报名参加考试”。
(六)报名人员应认真核对报考信息。如因报名人员传错照片、填错个人信息(如姓名、身份证号、手机号、工作年限)、选错报考信息(如考试级别、专业科目、考区)、异地报考,以及不符合报考条件、未交费或错交费等,影响参加考试、答卷、评阅、通信联络、成绩和证书使用的,由报名人员自负责任。
(七)报名人员在网上交费时可用同一账户逐一为多人支付,但应注意一一对应报考人员交费,以免错交费或漏交费。在试卷预订后弃考或属虚假承诺被取消报考资格的,已交费用不予退还。省部属单位定义,见浙江人事考试网首页的“办事指南”栏目。报考技术咨询电话:0571-88396764、88396765、传真 0571-88395085。
八、准考证打印和参加考试
报考成功的考生可于 4 月6 日至4 月12 日登录浙江人事考试网打印准考证,按准考证规定的时间、地点和要求参加考试。若发现准考证信息有误,应在考前联系省社保就业中心人事考试院处理。
九、考试费标准和发票开具
考试费标准,按照《中国工程咨询协会关于咨询工程师(投资)职业资格考试有关问题的说明》(中咨协资信〔2021〕7 号)的规定,咨询工程师(投资)职业资格考试收费为经营服务性收费,由中国工程咨询协会收取,收费标准为客观题科目每人每科 130 元,主观题科目每人每科150 元。
考生的交款票据,由中国工程咨询协会统一开具。请在支付考试费用后按报考系统提示在线填写开票信息并下载打印电子发票。
十、考试大纲
2026 年度咨询工程师(投资)职业资格考试大纲在沿用《咨询工程师(投资)职业资格考试大纲》(2024 版)基础上,增补《中共中央关于制定国民经济和社会发展第十五个五年规划的建议》内容。
十一、成绩公布
考试成绩经国家考试主管部门确认后,在报名网上予以公布,届时考生可查询和下载打印考试成绩。
十二、考后报考资格核查
考后报考资格核查工作由省工程咨询协会组织实施,报考流程中所有的设置或操作,均不属于考前报考资格认定。对于应试科目全部合格的考生:
(一)对选择“采用告知承诺制方式”报考的,合格成绩公示 10 天。对有情况反映,涉及报考资格的由省工程咨询协会负责核查,涉及考风考纪的由省人事考试院负责核查。
(二)对选择“不采用告知承诺制方式”报考和学历等相关信息存在疑义的报考人员,需携带相关材料到现场进行核查。现场核查的具体时间、地点和需要提供相关材料要求,由省工程咨询协会确定,并在成绩公布5 个工作日后在浙江工程咨询网(http://www.zpaec.com/)进行通知。相关人员不到现场接受核查、核查逾期,或核查不符合报考条件的,合格成绩无效。
十三、有关要求
要加强考风考纪管理,对考试舞弊者,一经发现,要严格按照《专业技术人员资格考试违纪违规行为处理规定》(人社部第 31 号令)和《人事考试工作人员纪律规定》等处理。
附件 1:
报考条件有关问题的具体说明
1.报考条件中所称“专业”,是指工学学科中所有门类专业,经济学学科中经济学类所有专业,管理学学科中管理科学与工程类所有专业。
2.报名条件中所称“学历、学位”,是指国家承认的国民教育系列学历、学位,包括参加普通高等教育、成人高等教育、电大开放教育、网络远程教育、高等教育自学考试所取得的学历、学位。本人应完成学业并获得相关学历、学位证书(肄业证书、结业证书除外)。
如报考人员提交的境内高等教育学历学位信息无法通过在线自动核验,报考人员应在报名前及时登录中国高等教育学生信息网(学信网)进行验证/认证,下载相关PDF格式在线验证/认证报告,并在报名期间上传相关验证/认证报告,接受人工核查,具体操作方式参见中国人事考试网考生问答栏目内容。
因学信网学历学位认证需要一定办理周期,各报考人员需提前安排好认证事宜,以免影响报名。
3.报考条件中所称“从业年限”,是指报考人员自参加工作之日起累计从事工程咨询业务时间的总和,全日制教育取得毕业证书前“实习期”和脱产学习的时间均不计入专业年限,计算截止日期为考试当年度的12 月31 日。
4.报考条件所称“工程咨询业务”,是指国家发改委印发的《工程咨询行业管理办法》(国家发改委2017年第9号令)中规定的工程咨询服务范围,包括:(1)规划咨询:含总体规划、专项规划、区域规划及行业规划的编制;(2)项目咨询:含项目投资机会研究、投融资策划,项目建议书(预可行性研究)、项目可行性研究报告、项目申请报告、资金申请报告的编制,政府和社会资本合作(PPP)项目咨询等;(3)评估咨询:各级政府及有关部门委托的对规划、项目建议书、可行性研究报告、项目申请报告、资金申请报告、PPP 项目实施方案、初步设计的评估,规划和项目中期评价、后评价,项目概预决算审查,及其他履行投资管理职能所需的专业技术服务;(4)全过程工程咨询:采用多种服务方式组合,为项目决策、实施和运营持续提供局部或整体解决方案以及管理服务。
根据国家发改委和住建部《关于推进全过程工程咨询服务发展的指导意见》(发改投资规〔2019〕515 号),投资咨询、招标代理、勘察、设计、监理、造价、项目管理等,均属于工程咨询业务。
5.港澳台居民符合报名条件的可以报名参加咨询工程师(投资)职业资格考试。港澳台居民持内地高等学校毕业证书的,可以直接填报相关信息;持香港、澳门、台湾地区或者国外高等学校学历、学位报考者,其学历、学位须经教育部留学服务中心认证。
教育部留学服务中心港澳台地区学历学位认证系统:http://renzheng-gat.cscse.edu.cn
教 育 部 留 学 服 务 中 心国外学历学位认证系统:http://renzheng.cscse.edu.cn
6.关于免试部分科目条件
(1)免试部分科目条件第1 条所称获奖项目的“主要完成人”,是指中国工程咨询协会组织评选的全国优秀工程咨询成果一、二、三等奖和优秀奖,以及住房城乡建设部组织评选的全国优秀勘察设计金、银奖所附获奖证书或获奖名单中所列人员。
上述人员可免试部分科目,只参加《项目决策分析与评价》和《现代咨询方法与实务》2 个科目的考试。
(2)免试部分科目条件第2 条所称“工程技术类职业资格证书”,是指列入国家职业资格目录的工程技术类专业技术人员职业资格证书。具体包括:监理工程师、一级注册建筑师、环境影响评价工程师、注册核安全工程师、注册设备监理师、一级建造师、注册土木工程师、注册电气工程师、注册公用设备工程师、注册化工工程师、注册环保工程师、一级注册结构工程师、注册城市规划师、一级造价工程师。
取得上述职业资格证书并从事工程咨询业务工作满8年的人员,可免试部分科目,只参加《项目决策分析与评价》和《现代咨询方法与实务》2 个科目的考试。
附件 2:
2026 年度咨询工程师(投资)职业资格考试工作计划
来源:http://www.zjks.com/col/col1229635557/art/2026/art_b80297b6c28844069959ec44b1fd43fc.html
免责声明:本文内容仅供个人研究、交流学习使用,不涉及商业盈利目的。如涉及版权等问题,请通知本站客服(电话:400-900-8858,QQ:4009008858),本站将立即更改或删除。
(责任编辑:X15)