江苏省2026年咨询工程师(投资)职业资格考试考务工作的通知
全省各工程咨询单位、有关单位,各设区市人事考试中心:
根据中国工程咨询协会、人力资源和社会保障部人事考试中心《关于2026年度咨询工程师(投资)职业资格考试考务工作的通知》(中咨协资信〔2026〕3号)的要求,为做好我省2026年度咨询工程师(投资)职业资格考试考务工作,现将有关事项通知如下:
一、组织分工
(一)省工程咨询协会、省人事考试中心共同负责咨询工程师(投资)职业资格考试工作,省人事考试中心具体负责考务工作的组织实施。
(二)各设区市人事考试机构负责考试报名和考前抽查工作及对全部科目成绩达到相关标准的应试人员进行考后资格审查(以下简称考后审查)的初审工作,省工程咨询协会负责考后审查复核工作,并与省人事考试中心对考后审查中的疑难问题进行会商,并形成终审意见。
二、科目设置及管理模式
我省2026年度咨询工程师(投资)职业资格考试共设4个科目,分别为《宏观经济政策与发展规划》《工程项目组织与管理》《项目决策分析与评价》和《现代咨询方法与实务》。
考试成绩实行4年为一个周期的滚动管理办法。参加4个科目考试的人员必须在连续4个考试年度内通过全部应试科目,方可取得资格证书;符合免试条件只参加《项目决策分析与评价》和《现代咨询方法与实务》2个科目考试的人员必须在连续2个考试年度内通过全部应试科目,方可取得资格证书。
三、试题题型及答题方式
(一)《宏观经济政策与发展规划》《工程项目组织与管理》《项目决策分析与评价》3个科目试题均为客观题,在普通答题卡上作答;《现代咨询方法与实务》科目试题为主观题,在专用答题卡上作答。
(二)客观题用2B铅笔在答题卡上作答,主观题用黑色墨水笔在答题纸(专用答题卡)上作答。应试人员应考时,应携带黑色墨水笔、2B铅笔、橡皮、无声无文本编辑功能的计算器,其他物品应统一放置于考场指定处。考场备有草稿纸供考生使用,考后收回。
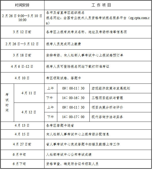
四、考试时间安排及考区设置
4月11日
上午 09:00—11:30 宏观经济政策与发展规划
下午 14:00—16:30 工程项目组织与管理
4月12日
上午 09:00—11:30 项目决策分析与评价
下午 14:00—17:00 现代咨询方法与实务
考区设置视报名情况确定,考试具体地点可从准考证上获知。
五、报考条件
(一)遵守国家法律、法规,恪守职业道德,并具备下列条件之一的,均可报名参加咨询工程师(投资)职业资格考试:
1. 取得工学学科门类专业或者经济学类、管理科学与工程类专业大学专科学历,累计从事工程咨询业务满8年;
2. 取得工学学科门类专业或者经济学类、管理科学与工程类专业大学本科学历或者学位,累计从事工程咨询业务满6年;
3. 取得含工学学科门类专业或者经济学类、管理科学与工程类专业在内的双学士学位,或者工学学科门类专业研究生班毕业,累计从事工程咨询业务满4年;
4. 取得工学学科门类专业或者经济学类、管理科学与工程类专业硕士学位,累计从事工程咨询业务满3年;
5. 取得工学学科门类专业或者经济学类、管理科学与工程类专业博士学位,累计从事工程咨询业务满2年;
所学专业不属于上述学科门类专业范围的报考人员,其累计从事工程咨询业务年限须相应增加2年。
(二)获准免试部分科目的条件。
具备下列条件之一者,可免试《宏观经济政策与发展规划》《工程项目组织与管理》2个科目,只参加《项目决策分析与评价》和《现代咨询方法与实务》2个科目的考试:
1. 获得全国优秀工程咨询成果奖项目或者全国优秀工程勘察设计项目的主要完成人;
2. 通过全国统一考试取得工程技术类职业资格证书,并从事工程咨询业务工作满8年。
(三)报考条件中有关问题的具体说明。
1. 符合报考条件报考咨询工程师(投资)职业资格考试者,不受其是否离退休以及年龄的限制。
2. 报考条件中有关从业年限的要求是指报考人员累计从事工程咨询相关业务时间的总和,从取得大专学历(最低学历要求)后参加工作之日起计算,报考条件中有关从业年限其截止日期为2026年12月31日,按“满周年计算”。
3. 暂行规定中所称的“专业”是指教育部印发的《普通高等学校本科专业目录》(2020年版)中所设置的有关学科门类专业,具体如下:“工学学科门类”专业是指“工学”学科门类下的所有专业;“经济学类”专业是指“经济学”学科门类下“经济学类”中的经济学专业和经济统计学专业;“管理科学与工程类”专业是指“管理学”学科门类下“管理科学与工程类”中的管理科学专业、信息管理与信息系统专业、工程管理专业、房地产开发与管理专业以及工程造价专业。
暂行规定中所称“学历、学位”,是指国家承认的国民教育系列学历、学位,包括参加普通高等教育、成人高等教育、电大开放教育、网络远程教育、高等教育自学考试所取得的学历、学位。本人应完成学业并获得相关学历、学位证书(肄业证书、结业证书除外)。
4. 报考条件中所称“工程咨询业务”是指《工程咨询行业管理办法》(国家发展改革委2017年第9号令)中规定的工程咨询服务范围,即:(一)规划咨询:含总体规划、专项规划、区域规划及行业规划的编制;(二)项目咨询:含项目投资机会研究、投融资策划,项目建议书(预可行性研究)、项目可行性研究报告、项目申请报告、资金申请报告的编制,政府和社会资本合作(PPP)项目咨询等;(三)评估咨询:各级政府及有关部门委托的对规划、项目建议书、可行性研究报告、项目申请报告、资金申请报告、PPP项目实施方案、初步设计的评估,规划和项目中期评价、后评价,项目概预决算审查,及其他履行投资管理职能所需的专业技术服务;(四)全过程工程咨询:采用多种服务方式组合,为项目决策、实施和运营持续提供局部或整体解决方案以及管理服务。
根据国家发展改革委和住房城乡建设部《关于推进全过程工程咨询服务发展的指导意见》(发改投资规〔2019〕515号),投资咨询、招标代理、勘察、设计、监理、造价、项目管理等,均属于工程咨询业务。
5. 免试部分科目的条件第1款中所称获奖项目“主要完成人”,是指中国工程咨询协会组织评选的全国优秀工程咨询成果一、二、三等奖和优秀奖,以及住房城乡建设部组织评选的全国优秀勘察设计金、银奖所附获奖证书或获奖名单中所列人员。
6. 免试部分科目的条件第2款中所称“工程技术类职业资格证书”,是指列入国家职业资格目录的工程技术类专业技术人员职业资格证书。具体包括:监理工程师、一级注册建筑师、环境影响评价工程师、注册核安全工程师、注册设备监理师、一级建造师、注册土木工程师、注册电气工程师、注册公用设备工程师、注册化工工程师、注册环保工程师、一级注册结构工程师、注册城乡规划师、一级造价工程师。
7. 港澳台居民符合报名条件的可报名参加咨询工程师(投资)职业资格考试。港澳台居民持内地高等学校毕业证书的,可以直接填报相关信息;持香港、澳门、台湾地区或者国外高等学校学历、学位报考者,其学历、学位须经教育部留学服务中心认证。教育部留学服务中心网上服务大厅(http://zwfw.cscse.edu.cn/)。
六、报名
(一)报名日期和网址。2026年度咨询工程师(投资)职业资格考试实行全国统一网上报名,网上报名日期为2026年2月26日9:00—3月10日16:00,网上报名平台为全国专业技术人员资格考试报名服务平台(http://zg.cpta.com.cn/examfront)。报考人员应在工作地、居住地报名参加考试。
(二)实施告知承诺制。本项考试报名实施告知承诺制,请各位考生仔细阅读中国人事考试网“资格考试报名证明事项告知承诺制”专栏中的政策规定、报考指南(http://www.cpta.com.cn/promise.html),详细了解,正确操作。
特别提醒:为加强报名证明事项告知承诺制事中监管,自2023年报名起,如报考人员提交的境内高等教育学历学位信息无法通过在线自动核验,应在报名前及时登录中国高等教育学生信息网(学信网)进行验证/认证,下载相关PDF格式在线验证/认证报告,报名期间按报名地考试机构要求上传相关验证/认证报告,接受人工核查,具体操作方式参见中国人事考试网考生问答栏目内容(http://www.cpta.com.cn/question/1525.html)。
如报考人员在考试报名截止前无法及时取得学历学位验证/认证报告,须临时上传PDF格式的学历学位电子文件继续完成报名,事后补充提交本人学历学位验证/认证报告,考试机构将做好上述人员登记和相关报考人员学历学位验证/认证报告的核查工作。
考生请仔细阅读《报考指南》(http://www.cpta.com.cn/applyGuide/740.html)第六条核查与监管条款中关于考试组织机构将在考前、考中、考后对报考人员承诺内容开展核查的具体说明。
(三)上传照片要求。在全国专业技术人员资格考试报名服务平台新注册的考生须采用近期彩色标准1寸半身免冠正面证件照(尺寸25mm×35mm,像素295px×413px),照片底色背景为白色。对于2018年之前在报名服务平台注册的考生,原则上不进行照片更换。报名照片将用于准考证、考场座次表、证书和证书查询认证系统。
(四)网上缴费。缴费时间为2月26日—3月12日。报考人员确认报名后,已缴费用不予退还。
(五)准考证打印。准考证打印时间为4月6日—12日,报考人员可登录“中国人事考试网”——“打印准考证”栏目下载打印准考证。
七、报考注意事项
请考生仔细阅读《江苏省专业技术人员资格考试审核工作有关问题解答(持续更新)》(http://jshrss.jiangsu.gov.cn/art/2021/3/5/art_57268_9690677.html),明确有关学历、专业及审核条件后进行后续报名。
特别提醒:报考人员须认真阅读《关于请相关报考人员提》前做好学历学位认证申请的温馨提醒(http://www.cpta.com.cn/notice/1642.html),因学信网学历学位认证需要一定办理周期,报考人员应提前安排好认证事宜,以免影响报名。
(一)一般情况报考流程
1. 首次报考人员应先如实注册个人信息(如姓名、学历学位、身份证号和手机号、电子邮箱等)。注册成功后,上传本人电子证件照。在注册提交24小时后,且在线学历、学位信息核验通过的,报考人员再次登陆网报系统,在阅读《报考须知》后,再进入报考信息录入界面,完善个人信息(如专业工作年限、所学专业、工作单位与地址、专业技术等级或职称等),并正确选择报考信息(如考试级别、专业、科目、报名点等)。
2. 已注册的报考人员,在登陆网报系统后,直接填报个人信息(如姓名、学历学位、身份证号和手机号、电子邮箱等),经24小时后,且在线核验通过的,再按以上流程完成报名(再次登陆网报系统后填报的内容与步骤同上)。
3. 在填报完相关信息后,系统会提示报考人员是否选择采用告知承诺制方式办理。
报考人员如选择采用告知承诺制方式办理,系统自动生成《专业技术人员职业资格考试报名证明事项告知承诺书》电子文本,由报考人员本人签署并提交(不允许代为承诺),承诺书电子文本可下载保存,考试组织机构不再索要有关证明,依据承诺办理报名相关事项。
如未选择告知承诺制或者不适用告知承诺制的报考人员,应在报名前仔细了解相关资格考试的报考条件、符合报考条件所需的证明义务和证明内容、考试组织机构的核查权力和报考人员的配合义务等,由本人在网上报名系统填报信息后,在报名系统中提交相关证明材料即可。
未选择告知承诺制或者不适用告知承诺制的报考人员在报名系统中根据报考级别提交的证明材料包括:
(1)学历证明
(2)学位证明
(3)从事相关专业工作年限证明
(4)专业技术人员职业资格证书
(5)全国优秀工程咨询成果奖项目或者全国优秀工程勘察设计奖项目的主要完成人证明
4. 报考人员再次对报考信息进行认真检查,在确认所填报、选择和上传的信息准确无误后,再点击“确认”或下载打印“报名表”(打印的“报名表”无需单位审核和提交,供报考人员留存备查)。
(二)特殊情况的报考处理
1. 注册信息提交24小时后,在线学历、学位信息核验未通过的报考人员可正常填写报考信息,只需在报名信息确认后选择告知承诺制办理方式,并上传相应PDF格式的学历学位电子文件,完成报考流程。
2. 对于使用我国居民身份证报名但信息在线核验未通过的,以及使用非我国居民身份证报名的人员,须联系报名考区人事考试机构进行处理。
八、考前抽查和考后审查
(一)考前抽查
考试机构在报名期间将对报考人员进行抽查,抽查结果无误的报考人员可进行缴费操作;抽查结果不通过的报考人员不可进行缴费操作。未被抽查的报考人员仍可进行缴费操作。
(二)考后审查
1. 审查对象:截至2026年度,各科成绩均达到合格线的考生。
2. 审查时间:中国人事考试网(http://www.cpta.com.cn/index.html)将在2026年6月中旬发布考试成绩,届时我省将在6月下旬在“江苏人事考试网”(http://jshrss.jiangsu.gov.cn/col/col572553/index.html)发布审查公告,请考生务必保持报名注册时填报的手机号码畅通,以便及时接收相关提醒信息。
3. 上传补充材料:审查部门对报考资格存疑的审查对象,将告知其须在规定时限登录“江苏省人力资源和社会保障厅网上办事大厅(https://rs.jshrss.jiangsu.gov.cn/index/)个人办事--人才人事--江苏省人事考试报名”上传补充证明材料(PDF格式的电子文件),逾期未上传的视为放弃审查资格。
4. 考后审查陈述申辩:审查对象依法享有陈述和申辩的权利。如对考后资格审查结果存在异议,可自公布审查结果起7个工作日内,依法向设区市相关主管部门进行陈述和申辩,主管部门复核后作出答复,联系方式见《咨询服务电话》(附件3)。
5. 报考人员不符合报考条件的,或者未按照资格审查要求办理报考相关事项的,按考试报名无效或者考试成绩无效处理,已缴考务费用不予退还。应试人员有故意隐瞒真实情况、提供虚假承诺或者以其他不正当手段取得相应资格证书或者成绩证明等严重违纪违规行为的,按照《专业技术人员资格考试违纪违规行为处理规定》(人力资源和社会保障部令第31号)处理,记入专业技术人员资格考试诚信档案库。涉嫌犯罪的,移送司法机关处理。
九、证书发放
根据《人力资源社会保障部办公厅关于推行专业技术人员职业资格电子证书的通知》(人社厅发〔2021〕97号)文件规定和要求,可在中国人事考试网(www.cpta.com.cn)进行下载和查询验证专业技术人员职业资格电子证书。
十、收费事宜
(一)按照《中国工程咨询协会关于咨询工程师(投资)职业资格考试有关问题说明》(中咨协资信〔2021〕7号)的规定,咨询工程师(投资)职业资格考试费为经营服务性收费,由中国工程咨询协会收取,收费标准为客观题科目每人每科130元,主观题科目每人每科150元。
(二)收费由中国工程咨询协会统一开具电子发票,开票申请截止日期为2026年12月31日,请在支付考试费用后按系统提示网上填写开票信息。
十一、考试大纲
2026年度咨询工程师(投资)职业资格考试大纲在沿用《咨询工程师(投资)职业资格考试大纲》(2024版)基础上,增补《中共中央关于制定国民经济和社会发展第十五个五年规划的建议》内容。
十二、其他事项
(一)各设区市人事考试机构根据职责分工,按照《2026年度咨询工程师(投资)职业资格考试工作计划》(附件2)的要求,认真做好各个环节的考务工作。
(二)本次考试结束后,阅卷部门将采用技术手段甄别雷同试卷,对被甄别为雷同答卷的,将给予该科目考试成绩无效的处理。应试人员应试时要妥善保管好自己的试卷和答题卡(纸),防止他人抄袭造成雷同答卷。
(三)相关部门咨询电话:
1. 关于开具考试发票咨询电话010-88337637,技术支持电话:010-87901800;
2. 关于政策咨询、解答,请拨打江苏省工程咨询协会:(025)83581331;
附件1
2026年度咨询工程师(投资)职业资格考试工作计划
附件2
咨询服务电话
一、考务技术咨询及资格审查咨询电话
南京市人事考试中心:025-83151200
无锡市人事考试中心:0510-12333、81880029
徐州市人事考试中心:0516-12333、80800320
常州市人事考试中心:0519-86617131
苏州市人事考试院:0512-65301425
南通市人事考试中心:0513-59000252、59000251
连云港市人事考试中心:0518-85826670
淮安市人事考试中心:0517-89330169
盐城市人事考试中心:0515-86668515
扬州市人事考试中心:0514-80829370
镇江市人事考试考工中心:0511-84432609、84425552
泰州市人事考试管理办公室:请登录https://rsj.taizhou.gov.cn/ztzl/tzsrsksfwdt/index.html“办事指南”栏目查询。
宿迁市人事考试中心:0527-84353881
省直(省机关管理干部学院):025-52316233、83308979
二、考后资格审查陈述申辩咨询电话
南京市人社局专技处:025-68788058
无锡市人社局专技处:0510-12333、81880029
徐州市人社局专技处:0516-85798231
常州市人社局专技处:0519-85681918,czrsks@163.com
苏州市人社局专技处:0512-69820599
南通市人社局专技处:0513-59000149
连云港市人事考试中心:0518-85826670
淮安市人社局专技处:0517-83671113
盐城市人社局专技处:0515-80500738
扬州市人社局专技处:0514-80798112
镇江市人社局专技处:0511-85340321
泰州市人社局专技处:0523-86600050、86600051
宿迁市人社局专技处:0527-84359049
来源:http://jshrss.jiangsu.gov.cn/art/2026/2/12/art_57268_11729617.html
免责声明:本文内容仅供个人研究、交流学习使用,不涉及商业盈利目的。如涉及版权等问题,请通知本站客服(电话:400-900-8858,QQ:4009008858),本站将立即更改或删除。
(责任编辑:X15)