浙江省2026年度二级建造师职业资格考试考务工作的通知
各市人事考试机构,各有关单位:
根据住房和城乡建设部执业资格注册中心《关于提供2026年度二级建造师执业资格考试服务的说明》以及《浙江省人力资源和社会保障厅办公室关于印发2026年度专业技术人员职业资格考试工作计划的通知》(浙人社办函〔2026〕19号)和《浙江省人力资源和社会保障厅 浙江省住房和城乡建设厅关于规范完善二级建造师执业资格有关制度的通知》(浙人社发〔2016〕8号)文件要求,现将我省2026年度二级建造师执业资格考试考务工作有关事项通知如下。
一、考试时间、科目及地点
其中,《专业工程管理与实务》科目分为建筑工程、公路工程、水利水电工程、市政公用工程、矿业工程和机电工程6个专业,考生可根据实际工作选择其中一个专业报考。
考点分别设置在各设区市及义乌市,具体地点以准考证为准。
二、报考条件
(一)凡遵纪守法,并具备以下条件之一者,均可报名参加二级建造师执业资格考试(报名时选择的级别为“考全科”):
1. 取得工程类或工程经济类中专以上学历,并从事建设工程项目施工管理工作满2年;
2. 取得非工程类或非工程经济类中专以上学历,并从事建设工程项目施工管理工作满2年,受聘担任工程或工程经济类专业技术职务的人员。
(二)免试部分科目条件。对已取得建筑施工二级项目经理资质及以上证书的人员,符合报考条件并满足下列条件之一的,可申请免试部分科目:
1. 具有中级及以上工程或工程经济专业技术资格,并从事建设项目施工管理工作满15年,可免试《建设工程施工管理》,只需参加《建设工程法规及相关知识》和《专业工程管理与实务》2个科目考试(报名时选择的级别为“免一科”)。
2. 取得一级项目经理资质证书,并具有中级及以上工程或工程经济专业技术资格;或取得一级项目经理资质证书,从事建设项目施工管理工作满15年的,可免试《建设工程施工管理》和《建设工程法规及相关知识》2个科目,只需参加《专业工程管理与实务》考试(报名时选择的级别为“免二科”)。
(三)报考相应专业(增项)条件。已获得某一专业成绩合格证明的人员,可在余下的专业科目中,选择其中一个专业的实务科目报考,即“增项”考试(报名时选择的级别为“相应专业”)。
(四)其他事项
1. 为进一步明确报考注册建造师资格考试的学历专业要求,住房城乡建设有关部门根据教育部《普通高等学校本科专业目录》(1998年版、2012年版、2020年版)及原专业对照表编制了新版一级建造师执业资格考试专业对照表(见浙江人事考试网首页的“报考条件”栏目)。自2024年起,二级建造师执业资格考试具体专业细分参照一级建造师执业资格考试专业对照表,首次报考二级建造师资格考试的人员,参照新版专业对照表内容选择允许报名专业。
2. 报考条件中的专业工作年限均计算到报考当年年底,若以工作后取得的学历报考的,之前的专业工作年限可以累计(全日制实习和成人脱产学习的时间不累计)。报考条件咨询电话:0571-87052808。
3. 对报考免试科目以及报考资格存疑的考生,由省建设行业主管部门在规定时间内实施考后核查。逾期不配合核查的考生,视为自动放弃考试成绩。
三、获得成绩合格证明条件
报考全科的须在连续2个考试年度内,报考“免一科”或“免二科”及“相应专业(增项)”的须在1个考试年度内通过应试科目,方可获得成绩合格证明。
考生可凭“成绩合格证明”向省建设行业主管部门申请注册,经审核通过后领取《二级建造师执业资格注册证书》。具体申请注册事项按建设行业主管部门的规定和要求执行。
四、报考流程和注意事项
(一)报考流程
符合报考条件,且工作地或居住地在我省的考生,应于3月4日至13日登录浙江人事考试网(http://zjk.rlsbt.zj.gov.cn),在报名系统中作出真实性承诺后,直接完成报名和交费程序。
1. 报考人员应如实填报个人信息,正确选择报考信息,同时上传考生本人的电子证件照(照片要求及处理方法见浙江人事考试网首页的“办事指南”栏目)。
2. 报考人员在完成填报信息后,点击“确认”或打印“报名表”,然后可进行网上交费,交费成功即为报名成功。打印的“报名表”供考生留存备查。
3. 报名成功的考生,应于5月25日至5月29日登录浙江人事考试网打印“准考证”,按“准考证”规定的时间、地点和要求参加考试。若发现准考证信息有误,应在考前联系所在考区(设区市及义乌市)的人事考试机构登记处理。注意“准考证”不要作其他人为标记,否则影响考试。
(二)报考注意事项
报考人员在网上报名时应确保填报信息的准确性、完整性和真实性,重点注意以下事项。
1. 报考人员在填报信息时要认真检查,确认无误后再点击“确认”或打印“报名表”。若发现报名信息有误,在网上交费前可自行修改,网上交费后则须联系省社保就业中心人事考试院进行处理。
2. 报考人员因工作地或居住地不在浙江省(长三角地区另有规定的除外),填错、选错、传错报考信息,未交、错交费,以及不符合报考条件等原因,造成不能参加考试及考试成绩或成绩合格证明不能使用、无法注册等后果的,由报考人员自行负责。
3. 在成绩有效期内,考生如有《建设工程施工管理》和《建设工程法规及相关知识》科目成绩合格的,可以改报专业;如《专业工程管理与实务》科目成绩已合格的,则不得改报专业。
4. 报考人员在试卷预订后或因虚假承诺被取消报考资格的,已交费用不予退还。
5. 大专以上学历的考生,应及时登录中国高等教育学生信息网(学信网)进行验证/认证,下载相关PDF格式在线验证/认证报告,在注册时提交相关验证/认证报告后方可注册,如注册时因未提供学信网证明导致无法注册,后果由考生自行承担。
网上报名技术咨询电话:12333,0571-88396764、88396765,传真0571-88395085。
五、考试费收费依据和标准
根据“浙价费〔2016〕71号”文件规定,考试收费标准《建设工程施工管理》《建设工程法规及相关知识》为每人每科55元;《专业工程管理与实务》为每人每科75元。考试费用发票获取方式见浙江人事考试网首页的“办事指南”栏目。
六、考试题型和相关规定
《建设工程施工管理》和《建设工程法规及相关知识》为客观题,用2B铅笔在答题卡上填涂作答;《专业工程管理与实务》包括客观题和主观题,在答题卡对应位置上分别用2B铅笔填涂作答和用黑色墨水笔书写作答。各科试卷空白处可作草稿纸使用。
七、考试成绩公布与成绩合格证明制发
省考试与行业主管部门核定合格成绩后,由省考试主管部门印发合格人员文件,制作电子成绩合格证明。考试成绩在浙江人事考试网首页的“成绩查询”栏目公布。成绩合格证明在浙江政务服务网(http://www.zjzwfw.gov.cn)上公布,届时,考生可从浙江政务服务网“便民服务”——“高级职称评审与专技考试”——“电子证书下载打印”栏目下载打印本人的“成绩合格证明”。
八、有关要求
二级建造师考试规模大、考点多、涉及面广。各地建设行业主管部门和人事考试机构要密切配合、通力协作,认真做好各个环节的考务工作(具体考试工作计划见附件)。要积极协调网信、经信、教育、公安等职能部门加强对考试的服务保障和安全管理。要加强考风考纪管理,对考试舞弊者,一经发现,要严格按照《专业技术人员资格考试违纪违规行为处理规定》(人社部第31号令)和《人事考试工作人员纪律规定》(人社部发〔2013〕36号)进行处理。
考点可下设至县(市、区),往年已下设的考点不用再审批,新设考点由市人事考试机构报各市人力社保局审批,并报省社保就业中心人事考试院备案。对于下设至县(市、区)的考点,各市要做好延伸考务管理,落实各项安全和保障措施。
附件:
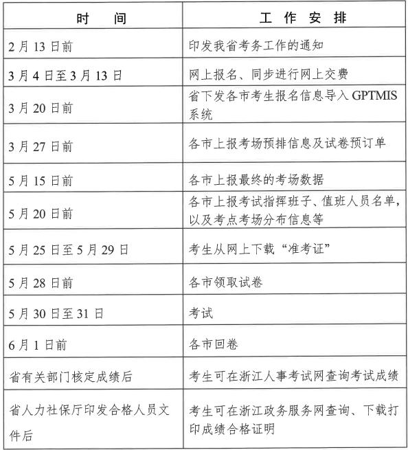
考试工作计划
来源:http://www.zjks.com/col/col1229635557/art/2026/art_2b93db4bdbfc4588b9e90f46a28b6384.html
免责声明:本文内容仅供个人研究、交流学习使用,不涉及商业盈利目的。如涉及版权等问题,请通知本站客服(电话:400-900-8858,QQ:4009008858),本站将立即更改或删除。
(责任编辑:X15)