江苏省2026年二级建造师执业资格考试工作有关事项的通知
各设区市人力资源和社会保障局、住房城乡建设局(委):
根据《省人力资源社会保障厅关于进一步加强我省专业技术资格考试资格审查工作的通知》(苏人社发〔2018〕383 号)和省住房城乡建设厅等 5 部门转发《住房城乡建设部办公厅等关于开展工程建设领域专业技术人员职业资格 “挂证” 等违法违规行为专项整治的通知》(苏建建管〔2019〕2 号)精神,经研究决定,现将我省 2026 年度二级建造师执业资格考试工作有关事项通知如下:
一、组织分工
(一)省人力资源社会保障厅、省住房城乡建设厅共同负责二级建造师执业资格考试工作,省人事考试中心负责具体考务工作组织实施,省住房城乡建设厅执业资格考试与注册中心承担省直考区考务工作。
(二)各设区市人事考试机构会同住房城乡建设主管部门负责考试报名、考前抽查及对成绩合格人员进行考后资格审查(以下简称考后审查)的初审工作。省住房城乡建设厅负责考后审查复核工作,并与省人力资源社会保障厅对考后审查中的疑难问题进行会商,并形成终审意见。
二、时间安排和考区设置
各设区市和县(市、区)考区设置考点并提供纸笔作答模式,省直考区除提供纸笔作答模式外,同时提供电子化作答模式(以下简称机考)。机考仅限于 2026 年度报考级别考全科且三科均选择机考的考生,2025 年度有合格科目的考生只可选择纸笔作答模式。
三、考试科目和作答方式
(一)考试科目
考试设《建设工程施工管理》《建设工程法规及相关知识》和《专业工程管理与实务》3 个科目,其中《建设工程施工管理》和《建设工程法规及相关知识》科目试题为客观题;《专业工程管理与实务》科目设置建筑工程、公路工程、水利水电工程、市政公用工程、矿业工程和机电工程等 6 个专业,试题由主观题和客观题组成。
(二)作答方式
纸笔模式。客观题用 2B 铅笔在答题卡上作答,主观题用黑色墨水笔在答题纸(专用答题卡)上作答。
机考模式。在电子计算机设备上作答客观题和主观题。为方便考生熟悉机考,考前将提供模拟作答系统进行模拟测试,具体请考生关注江苏省住房和城乡建设厅网站 - 专题栏 - 建设人才服务相关通知。
选择纸笔考试模式报考人员应考时,可携带黑色墨水笔、2B 铅笔、橡皮、无声无文本编辑功能的计算器等文具,其他物品应统一放置考场指定处。考场备有草稿纸供考生使用,考后收回。
选择机考模式报考人员应认真阅读《机考考场规则》(附件 5)及《机考应试人员考试须知》(附件 6)。
四、成绩管理
二级建造师执业资格考试成绩实行滚动管理,参加全部 3 个科目考试(级别为考全科)的人员须在连续 2 个考试年度内通过全部应试科目,参加 2 个科目考试(级别为免一科)的人员须在 1 个考试年度内通过相应应试科目,参加 1 个科目考试(级别为免二科)的人员须在 1 个考试年度内通过相应应试科目,方可获得成绩合格证明;参加 1 个科目考试(级别为增报专业)的人员须已取得二级建造师执业资格证书(或成绩合格证明)方可报名,通过应试科目后方可获得成绩合格证明。
五、报考条件
凡遵守国家法律、法规并符合下列条件之一的,可报名参加考试。
(一)考全科
具备工程类或工程经济类中专及以上学历并从事建设工程项目施工管理工作满 2 年;
具备其他专业中专及以上学历并从事建设工程项目施工管理工作满 5 年;
从事建设工程项目施工管理工作满 15 年。
(二)增报专业
报考人员须已取得二级建造师执业资格证书(或成绩合格证明)方可报考,考试成绩当年有效。
(三)免一科
持有二级建造师临时执业证书的人员,参加二级建造师考试可免试《建设工程施工管理》科目考试。
(四)免二科
持有一级建造师临时执业证书的人员,参加二级建造师考试可免试《建设工程施工管理》和《建设工程法规及相关知识》2 个科目考试。
六、合格标准
根据人力资源社会保障部办公厅《关于部分专业技术人员职业资格考试合格标准有关事项的通告》精神和长三角生态绿色一体化发展示范区执行委员会《长三角生态绿色一体化发展示范区专业技术人员职业资格互认实施细则》(示范区执委会〔2021〕10 号)有关规定,自 2022 年度起,江苏省二级建造师执业资格考试各科目合格标准为试卷满分的 60%(如有特殊情况,由长三角地区两省一市协商划定并另行通告)。
七、有关事项说明
(一)关于报考专业与考试时间的关系。报考人员选定专业后,《建设工程施工管理》和《建设工程法规及相关知识》科目的考试日期与《专业工程管理与实务》科目日期相一致。
(二)关于专业要求。报考条件中的专业要求,本科学历应按照《专业对照表》(见附件 2)确定工程类或工程经济类专业,其他学历报考者所学专业应与《专业对照表》所列专业相近。
(三)关于专业更改。考试成绩有效期内《专业工程管理与实务》科目成绩不合格的考生,可以更改专业并保留原档案号,《建设工程施工管理》和《建设工程法规及相关知识》科目在成绩有效期内成绩继续有效;考试成绩有效期内《专业工程管理与实务》科目成绩已合格的考生,成绩有效期内不得更改报考专业。
(四)关于工作年限。有关工作年限的要求是指报考人员取得学历前后从事本专业工作时间的总和,按满周年计算,其截止日期为 2026 年 12 月 31 日。
(五)关于往年档案信息。全省统一网报档案库包含 2025 年成绩有效期内报考人员档案信息。2025 年度取得的各科目合格成绩在 2026 年度继续有效。
(六)关于两种考试模式相关问题。两种作答模式下的考试时间、考试内容完全相同,考试成绩互相通用。
(七)关于机位数量问题。省直考区在部分考点试点机考工作,因机位数量有限(省直考区 8000 个),机考模式的报名采取先报先得,额满为止。
八、报名
请考生仔细阅读《江苏省专业技术人员资格考试审核工作有关问题解答(持续更新)》(网址:http://jshrss.jiangsu.gov.cn/art/2021/3/5/art_57268_9690677.html),明确有关学历、专业及审核条件后进行后续报名。
(一)报名日期和网址。网上报名日期为 2026 年 3 月 5 日 9:00 至 20 日 16:00,报名网站网址:http://jiangsu.nomax.vip/tip/。
(二)实施告知承诺制。本项考试报名实施告知承诺制,报考人员应认真阅读报考须知和注意事项,仔细对照报考条件,签订网上《报考承诺书》(附件 1)后如实填报个人信息。
(三)网上缴费。缴费时间为 2026 年 3 月 5 日至 21 日。报考人员确认报名后,已缴费用不予退还。
(四)准考证打印。2026 年 5 月 25 日至 29 日,报考人员可登录报名网站(http://jiangsu.nomax.vip/tip/)下载打印准考证。
九、考前抽查和考后审查
(一)考前抽查
考试机构将在报名期间对报考人员进行抽查,抽查结果无误的报考人员可进行缴费操作;抽查结果不通过的报考人员不可进行缴费操作。未被抽查的报考人员仍可进行缴费操作。
(二)考后审查
审查对象。截至 2026 年度,各科成绩均达到合格线的考生。
审查时间。我省将于 9 月在 “江苏人事考试网”(网址:http://jshrss.jiangsu.gov.cn/col/col57253/index.html)发布审查公告,请考生务必保持报名注册时填报号码的手机畅通,以便及时接收相关提醒信息。
上传补充材料。审查部门对报考资格存疑的审查对象,将告知其须在规定时限登录 “江苏省人力资源和社会保障厅网上办事大厅(https://rs.jshrss.jiangsu.gov.cn/index/)个人办事 - 人才人事 - 江苏省人事考试报名” 上传补充证明材料,逾期未上传的视为放弃审查资格。
考后审查陈述申辩。审查对象依法享有陈述和申辩的权利。如对考后资格审查结果存在异议,可自公布审查结果起 7 个工作日内,依法向设区市相关主管部门进行陈述和申辩,主管部门复核后作出答复,联系方式见《咨询服务电话》(附件 3)。
报考人员不符合报考条件的,或者未按照资格审查要求办理报考相关事项的,按考试报名无效或者考试成绩无效处理,已缴费用不予退还。应试人员有故意隐瞒真实情况、提供虚假承诺或者以其他不正当手段取得相应资格证书或者成绩证明等严重违纪违规行为的,按照《专业技术人员资格考试违纪违规行为处理规定》(人力资源和社会保障部令第 31 号)处理,记入专业技术人员资格考试诚信档案库。涉嫌犯罪的,移送司法机关处理。
十、证书发放
报考人员可于网上公布审查结果 5 个工作日后,登录 “江苏省人力资源和社会保障厅网上办事大厅(https://rs.jshrss.jiangsu.gov.cn/index/)个人办事 - 人才人事 - 江苏省人事考试报名” 自助打印 “成绩合格证明”。该证明在全省范围内与资格证书具有同等效用。
十一、收费事宜
根据省物价局、省财政厅《关于核定我省二级建造师执业资格考试收费项目及标准的复函》(苏价费函〔2005〕232 号、苏财综〔2005〕94 号)精神,2026 年度二级建造师执业资格考试《建设工程施工管理》和《建设工程法规及相关知识》科目按每人每科 60 元标准收取考务费,《专业工程管理与实务》科目按每人 120 元标准收取考务费,报名费按每人 10 元标准收取。机考模式与纸笔考试模式收费相同。
十二、考试大纲
2026 年度二级建造师执业资格考试大纲以《二级建造师执业资格考试大纲》(2024 年版)为准。
十三、其他事项
各设区市人力资源社会保障局、住房城乡建设局(委)及省住房城乡建设厅执业资格考试与注册中心根据职责分工,按照《2026 年度二级建造师执业资格考试工作计划》(附件 4)的要求,认真做好各个环节的考试工作,考试期间应安排专人值班,做好咨询服务工作。
附件 1:
报考须知及报考承诺书
报考须知
一、本考试报名资格审查施行告知承诺制。考试报名操作须由报考人员本人完成,报名时须如实填报本人相关信息,承诺填报提交的所有信息真实、准确、完整、有效,并签字确认本人符合本考试报名条件,并承担不属实承诺的相关责任。
二、签署《报考承诺书》的报考人员,原则上不再提交证明材料。考试主管部门或者考试机构将依据有关规定,通过共享信息数据比对方式对报考人员考试报名信息进行抽查和审查,考试结束后核发资格人员接受社会监督和举报。在抽查、审查、受理举报等过程中,考试主管部门或者考试机构可以要求报考人员补充提交相关证明材料。被记入专业技术人员资格考试诚信档案库并实施联合惩戒的失信应试人员,不适用告知承诺制。
三、报考人员提交的个人联系方式信息(包括手机号、电子邮箱、详细通信地址等),将作为相关考试文书(包括但不限于各种通知、告知、处理决定等)经本人确认可收悉的送达地址。相关文书发送至送达地址,即视为送达。以邮件回执、到达本人短信等特定系统的日期为送达日期。个人联系方式发生变更的,须及时向报名地考试机构提交变更申请。
四、报考人员不符合考试报名条件的,考试报名无效。报考人员不按照考试主管部门或考试机构规定的时限和方式补充提交相关证明材料的,视作放弃审查资格。考试主管部门或者考试机构查实报考人员违反承诺,在考试报名时存在提供虚假信息、虚假证明材料或者以其他不正当手段取得相应资格证书或者成绩证明等行为,将依法依规做出处理。
五、本考试报名条件、相关法律法规规定、考试报名操作流程见附件。针对报名条件的不明事项,可向报名地考试公告中公布的咨询单位进行咨询。
报考承诺书
本人已认真阅读《报考须知》及考试报名条件等相关规定,对相关规定内容已充分理解。在此基础上,本人郑重承诺:本人填报和提交的所有信息均真实、准确、完整、有效,并确认本人符合本考试报名条件;本人自觉遵守各项规定,否则自愿接受相应处理。
考试报名操作流程
1.报考人员注册 / 登录
2.阅读《报考须知》并签署《考试承诺书》
3.确认基本信息
4.上传照片
5.录入、检查并保存报名信息
6.打印报考承诺书及报名表等文件
7.等待资格抽查反馈
8.支付考试费用
9.打印准考证
注意:
1.上传的照片须为近期标准 1 寸白底彩色半身免冠正面证件照(尺寸 25mm×35mm,像素 295px×413px),该照片将用于准考证、考场座次表、证书、证书查询认证系统,请上传照片时慎重选用。
2.报名信息提交前应认真核查并保证有效证件号码、姓名、报考级别、报考专业、科目信息、常用手机号码、电子邮箱、工作单位和通讯地址等准确无误。注册信息中如遇生僻字不能正常输入,请与当地考试报名机构具体联系。报名信息提交后,报考人员不得自行修改。
3.报名时如遇技术方面的问题,请拨打技术支持电话:4000010370。
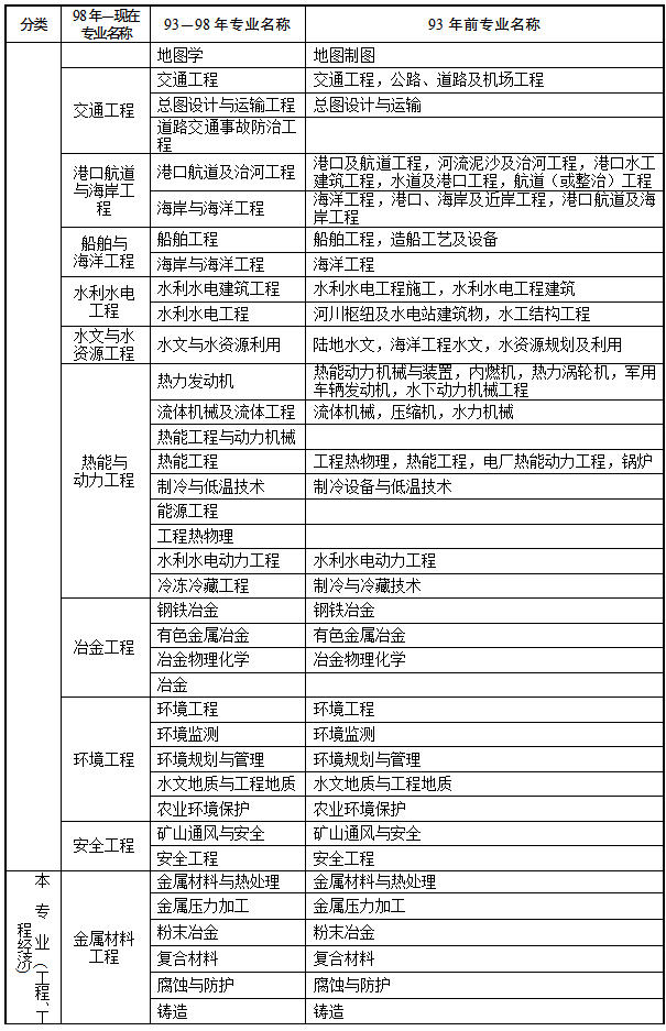
附件 2:
专业对照表
附件 3:
咨询服务电话
一、考务技术咨询及资格审查咨询电话
南京市人事考试中心:025-83151200
无锡市人事考试中心:0510-12333、81880029
徐州市人事考试中心:0516-12333、80800320
常州市人事考试中心:0519-86617131
苏州市人事考试院:0512-65301425
南通市人事考试中心:0513-59000252、59000251
连云港市人事考试中心:0518-85826670
淮安市人事考试中心:0517-89330169
盐城市人事考试中心:0515-86668515
扬州市人事考试中心:0514-80829370
镇江市人事考试考工中心:0511-84432609、84425552
泰州市人事考试管理办公室:请登录https://rsj.taizhou.gov.cn/ztzl/tzrsrksfwpt/index.html“办事指南” 栏目查询。
宿迁市人事考试中心:0527-84353881
省直考区(住建厅执业资格考试与注册中心):025-51868911
二、考后资格审查陈述申辩咨询电话
南京市人社局专技处:025-68788058
无锡市人事考试中心:0510-12333、81880029
徐州市人社局专技处:0516-85798231
常州市人社局专技处:0519-85681918,czsrsks@163.com
苏州市人社局专技处:0512-69820599
南通市人社局专技处:0513-59000149
连云港市人事考试中心:0518-85826670
淮安市人社局专技处:0517-83671113
盐城市人社局专技处:0518-80500738
扬州市人社局专技处:0514-80978112
镇江市人社局专技处:0511-85340321
泰州市人社局专技处:0523-80600050、80600051
宿迁市人社局专技处:0527-84359049
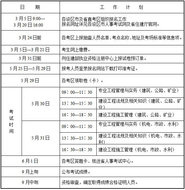
附件 4:
2026 年度二级建造师执业资格考试工作计划
附件 5:
机考考场规则
一、在考试前 20 分钟,应试人员凭准考证和本人有效身份证件原件进入本科目考试所指定考场,按座位号入座。将准考证和身份证原件放置在座位右上角。
二、严禁携带移动存储设备、电脑、计算器(带存储功能)、电子记事本、通讯工具、规定以外的电子用品或者与考试相关的资料进入座位。针对部分运算量较大的科目,考场备有草稿纸,应试人员应试时可携带的文具只限于铅笔。
三、考试时间以考试系统计时器为准。考试开始 5 分钟后一律禁止进入考场,开考后 2 小时内应试人员不得提前交卷、离场。
四、按照考试系统要求进行操作,不得擅自对计算机进行冷、热启动、关闭电源及其他与考试无关的操作,违反者责任自负。
五、须保持考场安静,独立作答,不得交流讨论,不得要求监考人员解释试题,发生异常情况等问题可举手询问。
六、自觉接受监督和检查,服从安排。
七、不得将相关考试信息以任何方式带出考场,交卷后不得在考场附近逗留、谈论。
八、违纪违规行为按照人力资源和社会保障部令第 31 号《专业技术人员资格考试违纪违规行为处理规定》中有关规定处理。
附件 6:
机考应试人员考试须知
一、部分考区部分考点试行电子化考试作答方式。
二、考试前 20 分钟,凭本人准考证和有效身份证件原件进入指定的考场,对号入座。
三、严禁携带移动存储设备、电脑、计算器(带存储功能)、电子记事本、通讯工具、规定以外的电子用品或者与考试相关的资料进入座位。针对部分运算量较大的科目,考场备有草稿纸,应试人员应试时可携带的文具只限于铅笔。
四、考试时间以考试系统计时器为准。考试开始 5 分钟后一律禁止进入考场,开考后 2 小时内应试人员不得提前交卷、离场。
五、登录考试系统后,认真阅读《考场规则》及《操作指南》。
六、考试过程中,严格遵守考场规则。如违反考场规则而影响考试成绩者责任自负。
七、不得将相关考试信息以任何方式带出考场,交卷后不得在考场附近逗留、谈论。
八、违纪违规行为按照人力资源和社会保障部令第 31 号《专业技术人员资格考试违纪违规行为处理规定》中有关规定处理。
九、提前在人事考试机构官方网站通过模拟作答系统熟悉考试作答界面。
十、提前一天熟悉准考证上指定的考试地点,确认考前的具体位置和乘车路线。在考试当天请预留足够的时间并尽量选择公共交通工具前往所在考点,避免影响正常考试。
来源:http://jshrss.jiangsu.gov.cn/art/2026/3/2/art_57268_11734353.html
免责声明:本文内容仅供个人研究、交流学习使用,不涉及商业盈利目的。如涉及版权等问题,请通知本站客服(电话:400-900-8858,QQ:4009008858),本站将立即更改或删除。
(责任编辑:X15)