上海市2026年二级建造师执业资格考试工作的通知
各有关单位:
根据国家考试工作安排,结合本市实际,现将上海市2026年度二级建造师执业资格考试有关事宜通知如下:
一、考务工作安排
日常咨询服务及监督电话:021-12333转人事考试
报名系统具体操作和考试资格核查情况可联系报名核查服务点(以下简称报名点)咨询,报名点联系方式:
1.上海城建职业学院继续教育学院(静安区河南北路301号,上海城建职业学院静安校区)
报名点代码:5858
服务电话:63248828 63248138
服务邮箱:SHCJ5858@163.com
2.上海市建筑教育培训服务中心(长宁区武夷路150号)
报名点代码:2827
服务电话:62515770 62525522
服务邮箱:xuyifan9399@foxmail.com
3.上海应用技术大学继续教育学院(徐汇区漕宝路120号)
报名点代码:1208
服务电话:64942806 64941314
服务邮箱:shd1208@126.com
报名点提供考试资格核查等报名服务(报名缴费期间每天9:30-11:30,13:30-16:00),非考试地点。
网上缴费咨询电话:95070
二、考试设置
(一)考试大纲
2026年度二级建造师执业资格考试大纲以《二级建造师执业资格考试大纲》(2024年版)为准。
(二)考试科目时间安排
(三)考试成绩管理办法和证书效用
参加执业资格考试(级别为考三科)的人员必须在连续2个考试年度内通过全部科目。
参加加考专业考试(级别为加考专业)成绩当年有效。
在本市取得的二级建造师执业资格证书和加考专业合格证明的,仅在本市行政区域内有效,仅限本市申请注册使用。长三角一体化示范区专业技术人员职业资格互认事宜从其规定。
本市注册时有关部门将会严格核查劳动聘用关系,如社保缴纳单位与注册申报单位是否一致等情况。
三、报考要求
(一)报考对象
考试实行属地化管理,具有本市户籍、或持有上海市居住证(在有效期内)、或在本市相关单位工作且近两年内在本市累计缴纳社会保险满12个月(截至报名结束前一个月)、或报名时本市社会保险处于正常缴费状态,并符合报考条件的人员,可在本市报名参加考试。
(二)报名条件
凡遵纪守法,具备工程类或工程经济类中等专科以上学历并从事建设工程项目施工管理工作满2年者,可报名参加二级建造师执业资格考试。
1962年12月31日前出生并长期从事建设工程项目管理的人员,其学历按中专学历计算。
报名条件中的工作年限是指报考人员正式参加工作之日起累计从事相关工作年限的总和,计算截止日期为2026年12月31日。
报考时应选择报考级别为“考三科”进行报名。
(三)加考专业报名条件
已取得某一个专业二级建造师执业资格的人员,可根据工作实际需要,选择另一个《专业工程管理与实务》科目的考试。考试合格后核发相应专业合格证明。该证明作为注册时增加执业专业类别的依据。
此类报考人员应持有经考试取得的二级建造师执业资格证书,并在网上报名时选择报考级别为“加考专业”。
四、报考事项
本次考试报名采用网上报名、网上缴费的方式,报名网址为上海市二级建造师资格考试网上报名服务平台(https://sh.appms.cn/KaoSheng/index.php)。
考试报名证明事项推行告知承诺制,报考人员应承诺本人已知晓证明事项名称、设定依据、证明内容和材料、考试组织机构的核查权利与报考人员的配合义务、承诺方式及不实承诺可能承担的法律责任等告知事项,已符合报考条件,填报的信息真实、客观,愿意接受考试组织机构的核查,愿意承担不实承诺的法律责任并接收处理。报考人员采用电子方式签署告知承诺书(电子文本),一经提交即具有法律效力,不允许代为承诺。
(一)考试报名
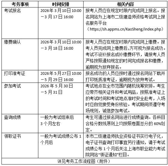
网上报名时间为2026年3月10日10:00-3月17日16:00。网上报名操作流程及相关要求,可通过报名系统中的《网上报名指南》查询了解。
考生报名前须按要求完成注册并上传报名照片,同时务必牢记注册用户名及登录密码。
考生应下载使用报名系统指定的“照片审核处理工具”,上传经该工具审核处理并保存后的本人近期彩色半身免冠正面证件电子照,照片底色背景为白色。报名照片将用于准考证、考场座次表,请考生上传照片时慎重选用,照片一经上传确认,不得更换。
报名时须如实、准确输入报考信息,确认信息无误后应及时点击“报名信息确认”。
考生务必确认本人符合报考条件并正确选择报考级别、专业和考试科目。其中,“考三科”级别仅限以往在本市未取得二级建造师执业资格证书者选报,“加考专业”级别仅限以往在本市已取得二级建造师执业资格证书者选报,报考时每人只能选报一个级别和专业。因报考条件不符或错误选报造成无法取得合格证书、成绩无效等后果的,责任自负。
特别注意:考生注册时必须登记本人日常使用的手机号并保持手机畅通,随时关注主管部门或考试机构发送的短信通知(由于短信通知可能被手机系统拦截,请注意查看是否有被拦截的考试相关信息)、及时接听来电,当本人手机号码发生变更时应及时登录报名系统更新手机号码。如因手机号码错误、未及时关注短信或来电而影响报名和考试的,责任由考生本人承担。考生须提前完成用户注册。注册时应确保姓名、证件类型、证件号码、手机号码输入准确,并牢记用户名和密码。
(二)缴费确认
考生完成报名信息填报后,可通过报名系统缴费平台支持的、已经开通网上支付功能的银行卡或电子扫码支付工具完成网上缴费,缴费截止时间为2026年3月18日16:00(建议避开每日24:00左右银行结算时段缴费),逾期视为放弃报名。网上缴费咨询电话:95070。
考生缴费前须确认本人符合报考条件、报考信息无误(特别注意报考级别、专业和科目务必准确),缴费成功后应再次确认本人报考信息,状态信息显示“报名已完成”方可视为报名成功,报名成功的考生应下载报名表备用。由于网络传输速度等不确定因素,缴费确认信息可能会相对滞后,但一般不会超过24小时,请考生不要急于重复支付划款,同时建议考生不要同时开启多个缴费页面进行支付,以免发生错账。
本次考试收费标准为:报名费每人10元,《专业工程管理与实务》科目考试费为70元,其余两科考试费为每科60元。考生确认报名后,已缴费用不予退还。
按照国家和本市有关规定,本次考试不再开具纸质票据,缴费成功的考生可自行下载电子缴款书作为缴款凭证和收款收据。考生可于缴费成功30分钟后点击考试院网站特别提示栏目“报名考试费电子缴款书下载提醒”中相应考试项目的电子缴款书下载链接,输入本人姓名及身份证号下载电子缴款书,下载截止时间为报名结束后1年,建议考生及早下载电子缴款书并妥善保存。
五、其他注意事项
(一)参加考试注意事项
1.考生应按时通过报名网站下载打印纸质准考证,仔细核对准考证个人信息并阅读应试须知。准考证下载遇有问题或准考证信息有误的,请及时与本人选择的报名点联系。
2.考试地点在全市范围内随机统筹安排,具体以准考证信息为准,请考生根据准考证上的考点安排提前规划赴考时间及路线。入场时应自觉接受人脸识别身份核验,配合现场工作人员管理。
3.考试用具等应试人员须知事项,以准考证载明为准。严禁将手机、智能手表(手环)、智能眼镜、蓝牙耳机等具有通信、记录、拍照、存储、传输功能的电子设备带至座位。
4.客观题科目在答题卡上作答,主观题科目在专用答题卡上作答。考生在答题前须仔细阅读试卷、答题卡上的注意事项和作答须知,答题时使用规定的作答工具,在答题卡指定的区域内规范作答。
(二)监督管理及违纪处理
1.考试组织机构将对考试过程实行日常监管并接受社会监督。报考人员应积极配合考试组织机构的核查,及时提交相关证明材料,报考人员不符合报考条件的,或逾期未按考试组织机构要求接受核查的,按考试报名无效或者放弃考试资格、考试成绩无效处理。
2.考生有提供虚假证明材料或者以其他不正当手段取得相应资格证书或者成绩证明等严重违纪违规行为的,按照《专业技术人员资格考试违纪违规行为处理规定》(人社部令第31号)第十条、第十二条处理。涉嫌犯罪的,移送司法机关处理。
3.根据中华人民共和国刑法,代替他人或者让他人代替自己参加考试;使用伪造、变造的或者盗用他人的身份证件;提供或使用无线电设备等作弊器材;提供或买卖试题、答案;组织或协助组织作弊等均属犯罪行为,处以拘役、管制、罚金、三年以下有期徒刑,情节严重的,处三年以上七年以下有期徒刑。
4.考生在考试过程中应妥善保管好自己的作答信息,防止他人抄袭。考试结束后将按工作要求采用技术手段甄别雷同答卷,被甄别为雷同答卷的,将给予成绩无效处理,涉及违纪作弊的按相关条款追加处理。
5.考试过程中的违纪违规行为,按照《专业技术人员资格考试违纪违规行为处理规定》(人社部令第31号)处理。涉嫌违法犯罪的,交公安机关依法处理。考试违纪违规人员信息和处理意见于考试结束10个工作日后在上海市职业能力考试院网站(rsj.sh.gov.cn/spta.shtml)“违纪处理”栏目公示。
(三)资格证书
本市二级建造师执业资格证书实行电子化,原纸质证书依然有效,持证人无需更换。
电子证书查询打印事宜另行通知,请于考试成绩公布1个月后关注上海市职业能力考试院网站(rsj.sh.gov.cn/spta.shtml)“领证通知”栏目。
附件1:
考务工作流程图
附件2:
专业对照表
|
分类 |
98年-现在专业名称 |
93-98年专业名称 |
93年前专业名称 |
|
本 专 业 ︵ 工 程 、 工 程 经 济 ︶ |
土木工程 |
矿井建设 |
矿井建设 |
|
建筑工程 |
土建结构工程,工业与民用建筑工程,岩土工程,地下工程与隧道工程 |
||
|
城镇建设 |
城镇建设 |
||
|
交通土建工程 |
铁道工程,公路与城市道路工程,地下工程与隧道工程,桥梁工程 |
||
|
工业设备安装工程 |
工业设备安装工程 |
||
|
饭店工程 |
|
||
|
涉外建筑工程 |
|
||
|
土木工程 |
|
||
|
建筑学 |
建筑学 |
建筑学,风景园林,室内设计 |
|
|
电子信息 科学与技术 |
无线电物理学 |
无线电物理学,物理电子学,无线电波传播与天线 |
|
|
电子学与信息系统 |
电子学与信息系统,生物医学与信息系统 |
||
|
信息与电子科学 |
|
||
|
电子科学 与技术 |
电子材料与无器件 |
电子材料与元器件,磁性物理与器件 |
|
|
微电子技术 |
半导体物理与器件 |
||
|
物理电子技术 |
物理电子技术,电光源 |
||
|
光电子技术 |
光电子技术,红外技术,光电成像技术 |
||
|
物理电子和光电子技术 |
|
||
|
计算机 科学与技术 |
计算机及应用 |
计算机及应用 |
|
|
计算机软件 |
计算机软件 |
||
|
计算机科学教育 |
计算机科学教育 |
||
|
软件工程 |
|
||
|
计算机器件及设备 |
|
||
|
计算机科学与技术 |
|
||
|
采矿工程 |
采矿工程 |
采矿工程,露天开采,矿山工程物理 |
|
|
矿物加工 工程 |
选矿工程 |
选矿工程 |
|
|
矿物加工工程 |
|
||
|
勘察技术 与工程 |
水文地质与工程地质 |
水文地质与工程地质 |
|
|
应用地球化学 |
地球化学与勘察 |
||
|
应用地球物理 |
勘查地球物理,矿场地球物理 |
||
|
勘察工程 |
探矿工程 |
||
|
测绘工程 |
大地测量 |
大地测量 |
|
|
测量工程 |
测量学,工程测量,矿山测量 |
||
|
摄影测量与遥感 |
摄影测量与遥感 |
||
|
地图学 |
地图制图 |
||
|
交通工程 |
交通工程 |
交通工程,公路、道路及机场工程 |
|
|
总图设计与运输工程 |
总图设计与运输 |
||
|
道路交通事故防治工程 |
|
||
|
港口航道 与海岸工程 |
港口航道及治河工程 |
港口及航道工程,河流泥沙及治河工程,港口水工建筑工程,水道及港口工程,航道(或整治)工程 |
|
|
海岸与海洋工程 |
海洋工程,港口、海岸及近岸工程,港口航道及海岸工程 |
||
|
船舶与 海洋工程 |
船舶工程 |
船舶工程,造船工艺及设备 |
|
|
海岸与海洋工程 |
海洋工程 |
||
|
水利水电 工程 |
水利水电建筑工程 |
水利水电工程施工,水利水电工程建筑 |
|
|
水利水电工程 |
河川枢纽及水电站建筑物,水工结构工程 |
||
|
水文与 水资源工程 |
水文与水资源利用 |
陆地水文,海洋工程水文,水资源规划及利用 |
|
|
热能与 动力工程
|
热力发动机 |
热能动力机械与装置,内燃机,热力涡轮机,军用车辆发动机,水下动力机械工程 |
|
|
流体机械及流体工程 |
流体机械,压缩机,水力机械 |
||
|
热能工程与动力机械 |
|
||
|
热能工程 |
工程热物理,热能工程,电厂热能动力工程,锅炉 |
||
|
制冷与低温技术 |
制冷设备与低温技术 |
||
|
能源工程 |
|
||
|
工程热物理 |
|
||
|
水利水电动力工程 |
水利水电动力工程 |
||
|
冷冻冷藏工程 |
制冷与冷藏技术 |
||
|
冶金工程 |
钢铁冶金 |
钢铁冶金 |
|
|
有色金属冶金 |
有色金属冶金 |
||
|
冶金物理化学 |
冶金物理化学 |
||
|
冶金 |
|
||
|
环境工程 |
环境工程 |
环境工程 |
|
|
环境监测 |
环境监测 |
||
|
环境规划与管理 |
环境规划与管理 |
||
|
水文地质与工程地质 |
水文地质与工程地质 |
||
|
农业环境保护 |
农业环境保护 |
||
|
安全工程 |
矿山通风与安全 |
矿山通风与安全 |
|
|
安全工程 |
安全工程 |
||
|
金属材料工程 |
金属材料与热处理 |
金属材料与热处理 |
|
|
金属压力加工 |
金属压力加工 |
||
|
粉末冶金 |
粉末冶金 |
||
|
复合材料 |
复合材料 |
||
|
腐蚀与防护 |
腐蚀与防护 |
||
|
铸造 |
铸造 |
||
|
塑性成形工艺及设备 |
锻压工艺及设备 |
||
|
焊接工艺及设备 |
焊接工艺及设备 |
||
|
无机非金属材料工程 |
无机非金属材料 |
无机非金属材料,建筑材料与制品 |
|
|
硅酸盐工程 |
硅酸盐工程 |
||
|
复合材料 |
复合材料 |
||
|
材料成形及控制工程 |
金属材料与热处理 |
金属材料与热处理 |
|
|
热加工工艺及设备 |
热加工工艺及设备 |
||
|
铸造 |
铸造 |
||
|
塑性成形工艺及设备 |
锻压工艺及设备 |
||
|
焊接工艺及设备 |
焊接工艺及设备 |
||
|
石油工程 |
石油工程 |
钻井工程,采油工程,油藏工程 |
|
|
油气储运工程 |
石油天然气储运工程 |
石油储运 |
|
|
化学工程 与工艺 |
化学工程 |
化学工程,石油加工,工业化学,核化工 |
|
|
化工工艺 |
无机化工,有机化工,煤化工 |
||
|
高分子化工 |
高分子化工 |
||
|
精细化工 |
精细化工,感光材料 |
||
|
生物化工 |
生物化工 |
||
|
工业分析 |
工业分析 |
||
|
电化学工程 |
电化学生产工艺 |
||
|
工业催化 |
工业催化 |
||
|
化学工程与工艺 |
|
||
|
高分子材料及化工 |
|
||
|
生物化学工程 |
|
||
|
生物工程 |
生物化工 |
生物化工 |
|
|
微生物制药 |
微生物制药 |
||
|
生物化学工程 |
|
||
|
发酵工程 |
发酵工程 |
||
|
制药工程 |
化学制药 |
化学制药 |
|
|
生物制药 |
生物制药 |
||
|
中药制药 |
中药制药 |
||
|
制药工程 |
|
||
|
给水排水工程 |
给水排水工程 |
给水排水工程 |
|
|
建筑环境与设备工程 |
供热通风与空调工程 |
供热通风与空调工程 |
|
|
城市燃气工程 |
城市燃气工程 |
||
|
供热空调与燃气工程 |
|
||
|
通信工程 |
通信工程 |
通信工程,无线通信,计算机通信 |
|
|
计算机通信 |
|
||
|
电子信息工程 |
电子工程 |
无线电技术,广播电视工程,电子视监,电子工程,水声电子工程,船舶通信导航,大气探测技术,微电子电路与系统,水下引导电子技术 |
|
|
应用电子技术 |
应用电子技术,电子技术 |
||
|
信息工程 |
信息工程,图象传输与处理,信息处理显示与识别, |
||
|
电磁场与微波技术 |
电磁场与微波技术 |
||
|
广播电视工程 |
|
||
|
电子信息工程 |
|
||
|
无线电技术与信息系统 |
|
||
|
电子与信息技术 |
|
||
|
摄影测量与遥感 |
摄影测量与遥感 |
||
|
公共安全图像技术 |
刑事照相 |
||
|
机械设计制造及其自动化 |
机械制造工艺与设备 |
机械制造工艺与设备,机械制造工程,精密机械与仪器制造,精密机械与仪器制造,精密机械工程 |
|
|
机械设计及制造 |
机械设计及制造,矿业机械,冶金机械,起重运输与工程机械,高分子材料加工机械,纺织机械,仪器机械,印刷机械,农业机械 |
||
|
机车车辆工程 |
铁道车辆 |
||
|
汽车与拖拉机 |
汽车与拖拉机 |
||
|
流体传动及控制 |
流体传动及控制,流体控制与操纵系统 |
||
|
真空技术及设备 |
真空技术及设备 |
||
|
机械电子工程 |
电子精密机械,电子设备结构,机械自动化及机器人,机械制造电子控制与检测,机械电子工程 |
||
|
设备工程与管理 |
设备工程与管理 |
||
|
林业与木工机械 |
林业机械 |
||
|
测控技术 与仪器 |
精密仪器 |
精密仪器,时间计控技术及仪器,分析仪器,科学仪器工程 |
|
|
光学技术与光电仪器 |
应用光学,光学材料,光学工艺与测试,光学仪器 |
||
|
检测技术及仪器仪表 |
检测技术及仪器,电磁测量及仪表,工业自动化仪表,仪表及测试系统,无损检测 |
||
|
电子仪器及测量技术 |
电子仪器及测量技术 |
||
|
几何量计量测试 |
几何量计量测试 |
||
|
热工计量测试 |
热工计量测试 |
||
|
力学计量测试 |
力学计量测试 |
||
|
无线电计量测试 |
无线电计量测试 |
||
|
检测技术与精密仪器 |
|
||
|
测控技术与仪器 |
|
||
|
过程装备与控制工程 |
化工设备与机械 |
化工设备与机械 |
|
|
电气工程及其自动化 |
电力系统及其自动化 |
电力系统及其自动化,继电保护与自动远动技术 |
|
|
高电压与绝缘技术 |
高电压技术及设备,电气绝缘与电缆,电气绝缘材料 |
||
|
电气技术 |
电气技术,船舶电气管理,铁道电气化 |
||
|
电机电器及其控制 |
电机,电器,微特电机及控制电器 |
||
|
光源与照明 |
|
||
|
电气工程及其自动化 |
|
||
|
工程管理 |
管理工程 |
工业管理工程,建筑管理工程,邮电管理工程,物资管理工程,基本建设管理工程 |
|
|
涉外建筑工程营造与管理 |
|
||
|
国际工程管理 |
|
||
|
房地产经营管理 |
|
||
|
工业工程 |
工业工程 |
|
|
|
相近专业 |
航海技术 |
海洋船舶驾驶 |
海洋船舶驾驶 |
|
轮机工程 |
轮机管理 |
轮机管理 |
|
|
交通运输
|
交通运输 |
铁道运输,交通运输管理工程 |
|
|
载运工具运用工程 |
汽车运用工程 |
||
|
道路交通管理工程 |
|
||
|
自动化 |
流体传动及控制 |
流体机械,压缩机,水力机械 |
|
|
工业自动化 |
工业自动化,工业电气自动化,生产过程自动化,电力牵引与传动控制 |
||
|
自动化 |
|
||
|
自动控制 |
自动控制,交通信号与控制,水下自航器自动控制 |
||
|
飞行器制导与控制 |
飞行器自动控制,导弹制导,惯性导航与仪表 |
||
|
生物医学工程 |
生物医学工程 |
生物医学工程,生物医学工程与仪器 |
|
|
核工程与 核技术 |
核技术 |
同位素分离,核材料,核电子学与核技术应用 |
|
|
核工程 |
核反应堆工程,核动力装置 |
||
|
工程力学 |
工程力学 |
工程力学 |
|
|
园林 |
观赏园艺 |
观赏园艺 |
|
|
园林 |
园林 |
||
|
风景园林 |
风景园林 |
||
|
工商管理 |
工商行政管理 |
工商行政管理 |
|
|
企业管理 |
企业管理 |
||
|
国际企业管理 |
国际企业管理 |
||
|
房地产经营管理 |
|
||
|
工商管理 |
|
||
|
投资经济 |
投资经济管理 |
||
|
技术经济 |
技术经济 |
||
|
邮电通信管理 |
|
||
|
林业经济管理 |
林业经济管理 |
||
|
其他 专业 |
|
除本专业和相近专业外的工科、管理或经济专业 |
|
来源:https://rsj.sh.gov.cn/tkwap_17826/20260303/t0035_1439044.html
免责声明:本文内容仅供个人研究、交流学习使用,不涉及商业盈利目的。如涉及版权等问题,请通知本站客服(电话:400-900-8858,QQ:4009008858),本站将立即更改或删除。
(责任编辑:X15)
Copyright©2007–2026 www.100xuexi.com All rights reserved 圣才学习网 版权所有
全国热线:400-900-8858(09:00-22:00),18001260133(09:00-22:00)
增值电信业务经营许可证出版物经营许可证网络文化经营许可证广播电视节目制作经营许可证


