新疆兵团2026年监理工程师职业资格考试工作的通知
各师市人事考试管理机构、草湖项目区公共服务局:
根据人力资源和社会保障部人事考试中心《关于2026年度监理工程师职业资格考试考务工作的通知》(人考中心函〔2026〕3号),2026年度监理工程师职业资格考试于5月16日、17日举行。为做好兵团考区考务工作,现将有关事项通知如下。
一、考试设置
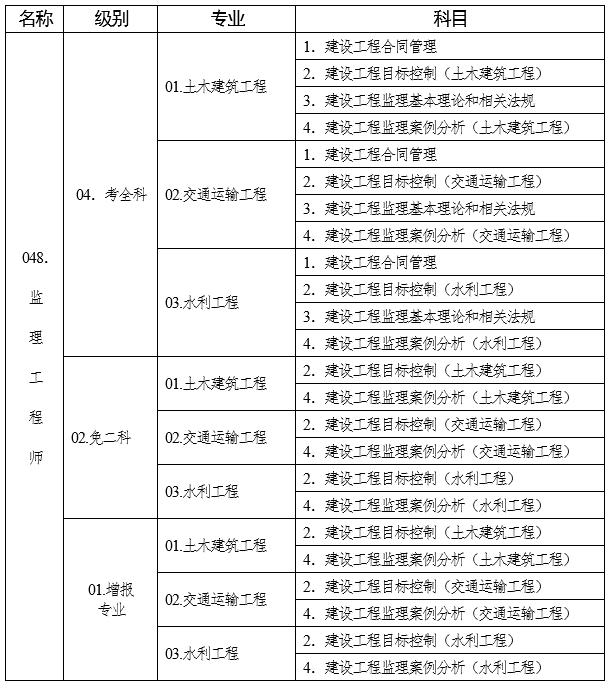
考试设《建设工程合同管理》(客观题)、《建设工程监理基本理论和相关法规》(客观题)、《建设工程目标控制》(客观题)和《建设工程监理案例分析》(主观题)4个科目(见附件1)。其中《建设工程合同管理》和《建设工程监理基本理论和相关法规》为基础科目;《建设工程目标控制》和《建设工程监理案例分析》为专业科目。专业类别分为土木建筑工程、交通运输工程和水利工程,报考人员可根据实际工作需要选报其一。监理工程师职业资格考试成绩实行4年为一个周期的滚动管理办法,参加4个科目考试(级别为考全科)的人员须在连续4个考试年度内通过全部应试科目,参加2个科目考试(级别为免二科)的符合免试基础科目人员须在连续2个考试年度内通过相应应试科目,方可获得资格证书。已取得监理工程师一种专业职业资格证书的人员,报名参加其他专业科目考试的(级别为增报专业),可免考基础科目,在连续2个考试年度内通过相应应试科目,可获得相应专业考试合格证明,该证明作为注册时增加执业专业类别的依据。
二、考试时间和科目
5月16日
上午9:00-11:00 建设工程合同管理
下午14:00-17:00 建设工程目标控制(3个专业)
5月17日
上午9:00-11:00 建设工程监理基本理论与相关法规
下午14:00-18:00 建设工程监理案例分析(3个专业)
三、报名条件
凡符合《住房和城乡建设部、交通运输部、水利部、人力资源社会保障部关于印发<监理工程师职业资格制度规定><监理工程师职业资格考试实施办法>的通知》(建人规〔2020〕3号)和《人力资源社会保障部关于降低或取消部分准入类职业资格考试工作年限要求有关事项的通知》(人社部发〔2022〕8号)规定报考条件的人员,均可报名参加监理工程师职业资格考试。
(一)考全科
1.具有各工程大类专业大学专科学历(或高等职业教育),从事工程施工、监理、设计等业务工作满4年。
2.具有工学、管理科学与工程类专业大学本科学历或学位,从事工程施工、监理、设计等业务工作满3年。
3.具有工学、管理科学与工程一级学科硕士学位或专业学位,从事工程施工、监理、设计等业务工作满2年。
4.具有工学、管理科学与工程一级学科博士学位。
(二)免二科
具备以下条件之一的,参加监理工程师职业资格考试可免考基础科目:
1.已取得公路水运工程监理工程师资格证书。
2.已取得水利工程建设监理工程师资格证书。
(三)增报专业
已取得监理工程师一种专业职业资格证书的人员,报名参加其他专业科目考试的,可免考基础科目。
四、报考须知
(一)考试报名证明事项实行告知承诺制
报考人员须承诺本人符合报考条件,报名时所填报的信息真实、准确、完整、有效,并愿意承担不实承诺的责任。按照《专业技术人员职业资格考试报名证明事项告知承诺制工作规程》(人考中心函〔2021〕1号),在专业技术人员资格考试中有违纪违规行为被记入专业技术人员资格考试诚信档案库且在记录期内的报考人员,不适用告知承诺制,上述人员须按报名地资格审核部门(机构)的规定办理报考相关事项。报考人员可登录兵团考试信息网(http://btpta.xjbt.gov.cn下同)“政策文件”栏目或中国人事考试网(http://www.cpta.com.cn 下同)“资格考试报名证明事项告知承诺制”专栏中“报考问答”了解告知承诺制相关内容。
为加强报名证明事项告知承诺制事中监管,如报考人员提交的境内高等教育学历学位信息无法通过在线自动核验,应在报名前及时登录中国高等教育学生信息网(学信网)进行验证/认证,下载相关PDF格式在线验证/认证报告,报名期间按要求上传相关验证/认证报告,接受人工核验,具体操作方式参见中国人事考试网“考生问答”栏目内容。
各师市人事考试管理机构依据报考人员作出的承诺为其办理报考相关事项,认真落实一次性告知、报名条件核查、日常监管、不实承诺处理等重点环节工作,加强事中事后监管,对不实承诺行为和违纪违规行为作出处理。
(二)其他事项
1.报考人员应及早注册或完善注册信息,报考前需认真阅读报考须知和报考条件说明,按要求上传报名所需材料。原则上要在现工作地或居住地本人所属考区报名参加考试,考试不设置补报名、补缴费环节。
2.报考人员应试时携带的文具限于2B铅笔、黑色墨水笔、橡皮和无声无文本编程功能的计算器,考场备有草稿纸,考后收回。
3.应试人员在进行主观题科目考试时应注意答题前必须仔细阅读应试人员注意事项(试卷封二)和作答须知(专用答题卡首页),答题时使用规定的作答工具在专用答题卡划定的区域内作答。
4.应试人员在考试过程中要妥善保管好自己的试卷和答题卡(纸),防止他人抄袭,考试结束后甄别为雷同试卷的考试答卷,将给予该科目考试成绩无效的处理。
5.应试人员须遵守国家相关法律法规,遵守考试和考场管理相关规定,自觉接受考试工作人员检查和监督,服从考试工作人员管理。应试人员违纪违规行为处理按照《专业技术人员资格考试违纪违规行为处理规定》(人力资源和社会保障部令第31号)执行。
6.2026年度监理工程师职业资格考试基础科目、土木建筑工程专业科目使用《全国监理工程师职业资格考试大纲》(2026年版);交通运输工程专业科目使用《全国监理工程师职业资格考试交通运输工程专业科目考试大纲(2024年修订版)》;水利工程专业科目使用《全国监理工程师职业资格考试水利工程专业科目考试大纲(2023年修订版)》。可在相关网站免费下载。
中国建设监理协会网站(http://www.caec-china.org.cn/)、交通运输部职业资格中心网站(http://www.jtzyzg.org.cn/)及中国水利工程协会网站(http://www.cweun.org/)。
五、报名相关事宜
报考人员登录兵团考试信息网或中国人事考试网点击“网上报名”进入“全国专业技术人员资格考试报名服务平台”进行报名,报名流程如下(具体流程请登录兵团考试信息网“办事指南”栏目查看)。
(一)网上报名
填写并提交报名信息时间:2026年3月13日-3月25日。
(二)网上资格核验
网上资格核验时间:2026年3月13日-3月26日。
(上午10:00-13:30;下午15:30-19:00 节假日除外)
(三)网上缴费
网上缴费时间:2026年3月13日-3月27日。通过资格核验的人员自行缴费成功方为报名成功。
六、考点设置及准考证打印
考试统一在兵直(乌鲁木齐市)设置考点,具体考试地点以准考证为准。报考人员于考试前一周内登录中国人事考试网自行打印准考证。
七、成绩查询及证书办理
(一)成绩查询
2026年7月下旬在中国人事考试网公布考试成绩。
(二)证书办理
1.电子证书
考试合格人员可登录中国人事考试网“电子证书下载”栏目下载电子证书。
2.纸质证书
考试合格人员可登录兵团考试信息网“通知公告”栏目“证书发放通知”查看证书发放进度,在首页“证书办理”栏目申领证书。
八、考试收费
根据《财政部 国家发展改革委关于调整部分考试考务费项目的通知》(财税〔2020〕37号)、《关于印发高级经济专业技术资格考试等四项考试考务费收费标准的通知》(人考中心函〔2020〕36号)、自治区发改委 财政厅 市场监督管理局《关于调整我区职业资格考试考务收费标准和相关政策的通知》(新发改规〔2019〕2号)规定,考试费及考务费客观题每人每科39元,主观题每人每科57元。
考试费及考务费票据为电子票据,报考人员请于考后登录兵团考试信息网“电子发票”栏目自行下载。
附件:
1.监理工程师职业资格考试各科目设置
2.监理工程师职业资格考试代码及名称表
来源:http://btpta.xjbt.gov.cn/c/2026-03-05/8474093.shtml
免责声明:本文内容仅供个人研究、交流学习使用,不涉及商业盈利目的。如涉及版权等问题,请通知本站客服(电话:400-900-8858,QQ:4009008858),本站将立即更改或删除。
(责任编辑:X15)