江西省2026年监理工程师职业资格考试工作的通知
各设区市人力资源社会保障局,赣江新区党群工作部,各有关单位:
根据《人力资源社会保障部办公厅关于2026年度专业技术人员职业资格考试工作计划及有关事项的通知》(人社厅函〔2026〕6号)及《人力资源和社会保障部人事考试中心关于2026年度监理工程师职业资格考试考务工作的通知》(人考中心函〔2026〕3号)精神,为做好我省2026年度监理工程师职业资格考试考务工作,现将有关事项通知如下:
一、考试安排
我省考务工作由省人事考试中心负责,各设区市人事考试机构组织。请各地按照2026年度监理工程师职业资格考试江西考区考务工作计划(见附件1),认真做好相关工作。
全省共设置5个考区,即省直考区(设在南昌市)、上饶考区(设在上饶市)、赣州考区(设在赣州市)、萍乡考区(设在萍乡市)和吉安考区(设在吉安市)。
二、报考条件
凡符合《住房和城乡建设部、交通运输部、水利部和人力资源社会保障部关于印发<监理工程师职业资格制度规定><监理工程师职业资格考试实施办法>的通知》(建人规〔2020〕3号)规定条件的人员均可报名参加监理工程师职业资格考试。
按照《人力资源社会保障部关于降低或取消部分准入类职业资格考试工作年限要求有关事项的通知》(人社部发〔2022〕8号)要求,自2022年起,监理工程师职业资格考试工作年限要求有所调整,详见附件2。报名条件中的工作年限计算截止时间为2026年12月31日。
三、告知承诺要求
本次考试报名证明事项实行告知承诺制,应试人员在网上报名系统填报相关信息后,可自主选择是否采用告知承诺制方式办理相关事项。
(一)不适用告知承诺制的情形。
1.在资格考试报名中存在虚假承诺行为的人员,不适用告知承诺制;
2.按照《专业技术人员资格考试违纪违规行为处理规定》(人社部令第31号),存在严重违纪违规行为或特别严重违纪违规行为,被记入资格考试诚信档案库且在记录期内的人员,不适用告知承诺制。
(二)不实承诺的处理。
应试人员应接受并配合考试组织机构的核查,有不实承诺行为的按以下方式处理:
1.在核查或者日常监管中发现其不符合考试报名条件的,考试报名无效,已缴费用不予退还;取得成绩的,当次全部科目考试成绩无效;取得资格证书或者成绩证明的,资格证书或者成绩证明无效;
2.打印准考证前,应试人员未按考试组织机构要求接受核查的,考试报名无效,不予办理准考证;
3.考试结束后,应试人员未按考试组织机构要求接受核查的,逾期拒不接受核查的,视为放弃考试资格;
4.应试人员有提供虚假证明材料或者以其他不正当手段取得相应资格证书或者成绩证明等严重违纪违规行为的,按照《专业技术人员资格考试违纪违规行为处理规定》(人社部令第31号)第十条、第十二条处理。涉嫌犯罪的,依法移送司法机关。
未选择告知承诺制方式或者不适用告知承诺制办理报考事项的,应试人员应进行现场人工核查,提交相关证明材料。应试人员作出承诺后,可在未缴费且报名截止前撤回承诺。应试人员撤回承诺后,本年度该项考试中不再适用告知承诺制,应进行现场人工核查,提交相关证明材料。
成绩合格人员承诺情况和违纪违规人员名单将在江西人事考试网(www.jxpta.com)进行考后公示,接受全社会监督、举报,应试人员应持续关注江西人事考试网(www.jxpta.com)。
四、报名流程
报名流程分为网上注册登记及告知承诺、报名信息核查(网上在线核查或现场人工核查)、网上缴费和网上打印准考证四个阶段。
(一)网上注册登记及告知承诺
应试人员登录江西人事考试网(www.jxpta.com)查看有关考试文件及报名流程。本考试实行诚信报名,诚信考试。应试人员应及早注册或完善注册信息,报考前需认真阅读报考须知和报考条件说明。应试人员填报(预留)的手机号码能接受本次考试的相关信息,且能正常显示短信、彩信内容;同意填报(预留)的手机号码接受本次考试相关信息。
应试人员报名时必须承诺填报的信息(包括个人联系方式信息)真实、准确、完整、有效,确认本人符合考试报名条件,承担不实承诺的相关责任。应试人员采用电子方式签署告知承诺书(电子文本),一经提交即具有法律效力,不允许代为承诺。
(二)报名信息核查
应试人员在网上报名时应按单位属地原则选择核查点。
1.网上在线核查:
应试人员在网上报名系统注册时,网上报名系统通过政务信息共享接口等方式对应试人员身份、学历学位等信息进行在线核查,完成相关数据核查后方可继续报名。
应试人员在提交报考信息后,网上报名系统将对学历学位、所学专业、工作年限等内容与报考特定条件相符合情况进行在线核查,核查完成后可继续报名。
通过网上报名系统比对可直接进行缴费的应试人员在报名期间无需进行现场人工核查。
为加强报名证明事项告知承诺制事中监管,自2023年报名起,如应试人员提交的境内高等教育学历学位信息无法通过在线自动核验,应在报名前及时登录中国高等教育学生信息网(学信网)进行验证/认证,下载相关PDF格式在线验证/认证报告,报名期间按报名地考试机构要求上传相关验证/认证报告,并接受现场人工核查,具体操作方式参见中国人事考试网考生问答栏目(http://www.cpta.com.cn/question/1525.html)内容。由于办理学历学位验证/认证需要一定时间,请应试人员提前安排好验证/认证事宜,以免影响报名。
2.现场人工核查:
下列应试人员需选择现场人工核查:
(1)不适用告知承诺制办理相关事项的;
(2)未选择告知承诺制方式办理相关事项的;
(3)身份信息、学历学位、所学专业等无法在线核查或在线核查未通过的;
(4)撤回承诺申请的;
(5)免试部分科目应试人员。
应试人员(含省直、中央驻赣单位的应试人员)将材料交所在单位审核后,由所在单位按属地管理原则,指定经办人员统一报送(不受理以个人名义报送的材料)到所在设区市人力资源和社会保障局进行现场人工核查并办理报名确认手续。
办理现场确认须提供以下材料:
1.应试人员报名表2份;
2.应试人员学历(学位)证书原件,提供学历(学位)证明(国、境内:学信网在线验证/认证报告;国、境外:教育部留学服务中心官网学历学位认证书);
3.已盖单位公章的参审人员汇总表(附件3)1份。
免试部分科目的应试人员还应提交符合免试条件的相应材料。
(三)网上缴费
应试人员可使用用户名及密码登录报名系统查看确认结果,确认通过的应试人员,进入缴费页面进行缴费;未通过确认的应试人员将无法进入缴费页面。已缴费的应试人员可使用用户名及密码登录报名系统,查看缴费是否成功,未在网上缴费成功的应试人员,报名无效。
(四)网上打印准考证
缴费成功的应试人员,可在规定时间登录中国人事考试网或江西人事考试网(www.jxpta.com)打印准考证。
五、考试科目
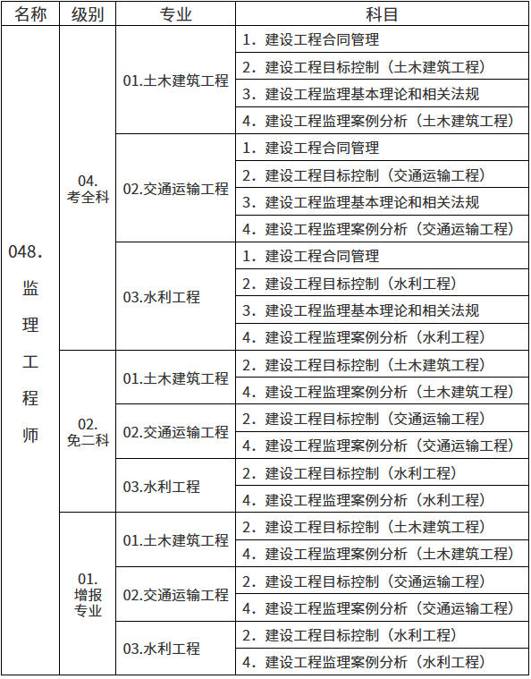
监理工程师职业资格考试设《建设工程合同管理》(客观题)、《建设工程监理基本理论和相关法规》(客观题)、《建设工程目标控制》(客观题)和《建设工程监理案例分析》(主观题)4个科目(见附件1)。其中《建设工程合同管理》和《建设工程监理基本理论和相关法规》为基础科目;《建设工程目标控制》和《建设工程监理案例分析》为专业科目。专业类别分为土木建筑工程、交通运输工程和水利工程,报考人员可根据实际工作需要选报其一。监理工程师职业资格考试成绩实行4年为一个周期的滚动管理办法,参加4个科目考试(级别为考全科)的人员须在连续4个考试年度内通过全部应试科目,参加2个科目考试(级别为免二科)的符合免试基础科目人员须在连续2个考试年度内通过相应应试科目,方可获得资格证书。已取得监理工程师一种专业职业资格证书的人员,报名参加其他专业科目考试的(级别为增报专业),可免考基础科目,在连续2个考试年度内通过相应应试科目,可获得相应专业考试合格证明,该证明作为注册时增加执业专业类别的依据。
《建设工程监理案例分析》为主观题科目,请应试人员考试时注意,答题前必须仔细阅读应试人员注意事项(试卷封二)和作答须知(专用答题卡首页),答题时使用规定的作答工具在专用答题卡划定的区域内作答。
六、考试大纲
2026年度监理工程师职业资格考试基础科目、土木建筑工程专业科目使用《全国监理工程师职业资格考试大纲》(2026年版);交通运输工程专业科目使用《全国监理工程师职业资格考试交通运输工程专业科目考试大纲(2024年修订版)》;水利工程专业科目使用《全国监理工程师职业资格考试水利工程专业科目考试大纲(2023年修订版)》。可在相关网站免费下载。
中国建设监理协会网站(http://www.caec-china.org.cn/)、交通运输部职业资格中心网站(http://www.jtzyzg.org.cn/)及中国水利工程协会网站(http://www.cweun.org/)。
七、信息管理
考务管理工作使用通用人事考试管理信息系统B/S版进行管理,考试名称、级别、专业及考试科目信息设置见附件5。
考试报名过程中填错姓名、身份证号及级别专业的,应在成绩合格人员承诺情况公示前申请更正,公示结束后,不予修改相关信息。由于个人原因报错科目、级别、专业或填错个人信息的,本人自行承担相应责任。
八、考试费用
考试费用按照《江西省人力资源和社会保障厅关于发布江西省部分职业资格考试收费项目和收费标准的通知》(赣人社字〔2021〕123号)的规定收取,即客观题每人每科61元,主观题每人每科69元执行。
九、有关事项
(一)应试人员凭身份证和准考证进入考场,应试人员携带的文具限于黑色墨水笔、2B铅笔、橡皮、无声无文本编辑功能的计算器。考场上备有草稿纸供应试人员使用,考后收回。
(二)对违反有关考试纪律,尤其是经认定核实为雷同试卷的应试人员,将依据《专业技术人员资格考试违纪违规行为处理规定》(人社部令第31号)规定,予以严肃处理。
(三)由于阅卷工作采用了分数处理自动化系统,没有人工登分、核分过程,除了缺考、违纪、零分等特殊情况外,原则上不接受查分申请。
请各地按照本通知精神,认真做好各环节工作,与当地教育、公安、工信、卫生健康等部门密切协作,确保考试安全、平稳、顺利。
附件1
2026年度监理工程师职业资格考试江西考区考务工作计划
附件2
监理工程师职业资格考试报考条件
(摘录)
凡遵守中华人民共和国宪法、法律、法规,具有良好的业务素质和道德品行,具备下列条件之一者,可以申请参加监理工程师职业资格考试:
(一)具有各工程大类专业大学专科学历(或高等职业教育),从事工程施工、监理、设计等业务工作满4年。
(二)具有工学、管理科学与工程类专业大学本科学历或学位,从事工程施工、监理、设计等业务工作满3年。
(三)具有工学、管理科学与工程一级学科硕士学位或专业学位,从事工程施工、监理、设计等业务工作满2年。
(四)具有工学、管理科学与工程一级学科博士学位。
具备以下条件之一的,参加监理工程师职业资格考试可免考基础科目:
(一)已取得公路水运工程监理工程师资格证书;
(二)已取得水利工程建设监理工程师资格证书;
(三)已取得监理工程师一种专业职业资格证书的人员,报名参加其它专业科目考试的。
申请免考部分科目的人员在报名时应提供相应材料。
附件3 参审人员汇总表.xls(点击下载)
附件4
监理工程师职业资格考试各科目设置
附件5
监理工程师职业资格考试代码及名称表
来源:http://www.jxpta.com/jxsrskszx/gsgg820/pc/content/content_2031227004832976896.html
免责声明:本文内容仅供个人研究、交流学习使用,不涉及商业盈利目的。如涉及版权等问题,请通知本站客服(电话:400-900-8858,QQ:4009008858),本站将立即更改或删除。
(责任编辑:X15)