内蒙古2026年环境影响评价工程师职业资格考试报名的通知
一、考试设置
(一)考试时间
(二)科目设置及成绩管理办法
环境影响评价工程师职业资格考试设置“环境影响评价相关法律法规”(客观题)、“环境影响评价技术导则与标准”(客观题)、“环境影响评价技术方法”(客观题)和“环境影响评价案例分析”(主观题)4个科目。参加4个科目考试(级别为考全科)的人员须在连续2个考试年度内通过应试科目,参加2个科目考试(级别为免2科)的人员须在1个考试年度内通过应试科目,方可取得资格证书。
二、报名事项
(一)报名要求
凡符合原人事部、原国家环境保护总局《关于印发<环境影响评价工程师职业资格制度暂行规定><环境影响评价工程师职业资格考试实施办法>和<环境影响评价工程师职业资格考核认定办法>的通知》(国人部发〔2004〕13号,以下简称《通知》)规定条件的人员,均可报名参加环境影响评价工程师职业资格考试。根据生态环境部环境工程评估中心《关于更新环评工程师考试报考条件中新旧专业对应表的函》,《通知》中的“环境保护相关专业新旧对应表”(附件1),《关于环评工程师职业资格考试报考条件有关问题的解释》(环评估便函〔2023〕220号)见附件2,请各地在开展环境影响评价工程师职业资格考试报名资格审核工作中参照执行。
(二)报名时间
2026年度环境影响评价工程师职业资格考试实行全国统一网上报名。全国专业技术人员资格考试报名服务平台网址为:http://zg.cpta.com.cn/examfront。
完成报名提交并通过审核的人员可进行网上缴费,缴费成功方为报名成功。本项考试不设置补报名或补缴费环节,错过提交报名信息时段或缴费时段的,均视为放弃报名。
(三)告知承诺要求
本考试报名证明事项推行告知承诺制。根据人力资源和社会保障部人事考试中心《关于印发<专业技术人员职业资格考试报名证明事项告知承诺制工作规程>的通知》(人考中心函〔2021〕1号)要求,认真落实一次性告知、报名条件核查、日常监管、不实承诺处理等重点环节工作。
为加强报名证明事项告知承诺制事中监管,如报考人员提交的境内高等教育学历学位信息无法通过在线自动核验,报考人员应在报名前及时登录中国高等教育学生信息网(学信网)进行验证/认证,下载相关PDF格式在线验证/认证报告,并在报名期间按报名地考试机构要求上传相关验证/认证报告,接受人工核查,具体操作方式参见中国人事考试网考生问答栏目相关内容。
因学信网学历学位认证需要一定办理周期,报考人员应提前安排好认证事宜,以免影响报名。
(四)被记入专业技术人员资格考试诚信档案库且在记录期内的应试人员不适用告知承诺制报考。上述人员在网上报名系统填写报考信息时,将收到本次报名审核不适用告知承诺制的提示,需在自治区资格审核时限内到报名地区人事考试机构办理报考相关事项(附件3)。
(五)通过网上审核人员考前不再进行现场审核。对于无法通过网上审核的报考人员可携带本人的毕业证原件和符合免试条件的相关证件、报名表、工作证明,在内蒙古自治区资格审核时限内到报名地人事考试机构进行现场人工审核。
各地审核人员要严格按照考试报名条件,加强对申请免试及不适用告知承诺制的报考人员资格审核,认真按要求核查报考人员的身份、学历学位、工作年限等信息。
(六)在全国专业技术人员资格考试报名服务平台新注册的报考人员须采用近期彩色标准1寸半身免冠正面证件照(尺寸为2.5cm×3.5cm,像素295px×413px),照片底色背景为白色。对于2019年之前在报名服务平台注册的老考生,原则上不进行照片更换。报名照片将用于准考证、考场座次表、证书和证书查询认证系统。
三、考试大纲
2026年度环境影响评价工程师职业资格考试大纲,以生态环境部网站公布为准。
四、监督管理
考试组织机构将对考试过程实行日常监管并接受社会监督。报考人员应积极配合考试组织机构的核查,及时提交相关证明材料,不符合报考条件的,或逾期未按考试组织机构要求接受核查的,按考试报名无效或者放弃考试资格、考试成绩无效处理。
根据人社部人事考试中心有关工作要求,自本年度起,我区不再对全国专业技术人员资格考试合格人员名单进行公示。可登录中国人事考试网(http://www.cpta.com.cn/index.html)查询成绩和合格线。
五、应试人员须知
(一)应试人员应试时携带的文具限于黑色墨水笔、2B铅笔、橡皮、直尺和无声无文本编辑功能的计算器。
(二)考场备有草稿纸供应试人员使用,考后收回。《环境影响评价案例分析》为主观题科目,应试人员答题前必须仔细阅读应试人员注意事项(试卷封二)和作答须知(专用答题卡首页),答题时使用规定的作答工具在专用答题卡划定的区域内作答。
(三)应试人员应试时要妥善保管好自己的试卷和答题卡(纸),防止他人抄袭造成雷同答卷。考试结束后还将采用技术手段进行雷同试卷的甄别和认定,对被认定为雷同试卷的,按规定给予成绩无效处理,涉及违纪作弊的按相关条款追加处理。
(四)根据中华人民共和国刑法修正案(九),代替他人或者他人代替自己参加考试;使用伪造、变造或者买卖试题、答案;组织或协助组织作弊等均属犯罪行为,处以拘役、管制、罚金、三年以下有期徒刑,情节严重的,处以三年以上七年以下有期徒刑。
六、考区设置
2026年度环境影响评价工程师职业资格考试内蒙古自治区只在区直(呼和浩特市)设置考区。
七、考试收费
根据原环境保护部2016年第18号公告和原内蒙古自治区发展计划委员会《关于核定各类专业技术资格、执业资格考试等收费标准的批复》(内计费字〔2002〕887号)的规定,每人收取考试报名费20元。客观题每人每科收取考务费61元,主观题每人每科收取考务费65元。
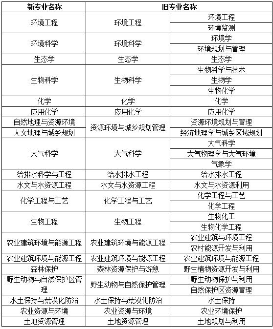
附件1
环境保护相关专业新旧对应表
注:本表中“新专业名称”指教育部颁布的《普通高等学校本科专业目录(2020年)》及《普通高等学校本科专业目录(2012年)》中规定的专业名称;“旧专业名称”指教育部颁布的《普通高等学校本科专业目录(1998年)》及该目录颁布前各院校采用的专业名称。
附件2
关于环评工程师职业资格考试报考条件有关问题的解释
一、免试条件
《环境影响评价工程师职业资格考试实施办法》第五条规定,截止2003年12月31日前,长期在环境影响评价岗位上工作,并符合“受聘担任工程类高级专业技术职务满3年,累计从事环境影响评价相关业务工作满15年”或“受聘担任工程类高级专业技术职务,并取得环保总局核发的‘环境影响评价上岗培训合格证书’”两个条件之一的,可以免试两个科目。此条所指“受聘担任工程类高级专业技术职务满3年,累计从事环境影响评价相关业务工作满15年”或“受聘担任工程类高级专业技术职务,并取得环保总局核发的‘环境影响评价上岗培训合格证书’”的核定时间均为“截至2003年12月31日前”。
二、工作年限
从事环境影响评价工作的工作年限为报考人员自参加工作之日起累计从事环境影响评价工作时间的总和,计算截止日期为考试当年度的12月31日。
“从事环境影响评价工作”具体范围为:从事规划或建设项目环境影响报告书(表)编制工作、规划环境影响报告书技术审查或建设项目环境影响报告书(表)技术评估工作、建设项目竣工环境保护验收报告编制工作,以及环境影响评价相关工作,包括教学、科研、审批、环境管理、技术咨询、环境检测等。行政机关、企事业单位相关人员在上述岗位工作的年限可视为从事环境影响评价工作的年限。
附件3
区直及各盟市考区资格审核部门联系方式
来源:http://www.impta.com.cn/kaoshigonggao/2026311170305.asp
免责声明:本文内容仅供个人研究、交流学习使用,不涉及商业盈利目的。如涉及版权等问题,请通知本站客服(电话:400-900-8858,QQ:4009008858),本站将立即更改或删除。
(责任编辑:X15)