西藏2026年环境影响评价工程师职业资格考试报名的通知
各位考生:
根据人社部人事考试中心《关于2026年度环境影响评价工程师职业资格考试考务工作的通知》(人考中心函〔2026〕6号)安排,现就做好我区2026年度环境影响评价工程师职业资格考试报名工作有关事项通知如下:
一、考试时间及科目
6月13日
上午:09:00-11:30 环境影响评价相关法律法规
下午:14:00-16:30 环境影响评价技术导则与标准
6月14日
上午:09:00-11:30 环境影响评价技术方法
下午:14:00-17:00 环境影响评价案例分析
本次考试考点统一设在拉萨市。
二、报考条件
凡符合原人事部、原国家环境保护总局《关于印发<环境影响评价工程师职业资格制度暂行规定><环境影响评价工程师职业资格考试实施办法>和<环境影响评价工程师职业资格考核认定办法>的通知》(国人部发〔2004〕13号,以下简称《通知》)规定条件的人员,均可报名参加环境影响评价工程师职业资格考试(见附件1)。“环境保护相关专业新旧对应表”(2020年更新,见附件2)。
本次考试实行属地化管理,报考人员的工作地或居住地在西藏区域内,方可在西藏考区报名参加考试。
三、告知承诺制有关事项说明
环境影响评价工程师职业资格考试将实行报名证明事项告知承诺制,报考人员在网上报名系统填报相关信息后,可自主选择是否采用告知承诺制方式办理相关事项。在资格考试报名中存在虚假承诺行为的人员,以及按照《专业技术人员资格考试违纪违规行为处理规定》(人社部令第31号),存在严重违纪违规行为或特别严重违纪违规行为、被记入资格考试诚信档案库且在记录期内的人员不适用告知承诺制。
(一)选择告知承诺制且线上核查通过人员的办理方式
1.选择采用告知承诺制方式报名参加考试的人员,应在报名前仔细了解相关资格考试的报考条件、符合报考条件所需的证明义务和证明内容、报考人员承诺的内容、不实承诺可能承担的责任、考试组织机构的核查权力和报考人员的配合义务等,报考人员在网上报名系统填报信息,采用电子方式签署告知承诺书(电子文本),一经提交即具有法律效力,不允许代为承诺。考前无须提供有关证明,依据告知承诺制办理报名相关事项。
2.报考人员承诺的内容包括:
(1)已知晓告知事项;
(2)已符合报考条件;
(3)填报的信息真实、客观;
(4)愿意接受考试组织机构的核查,愿意承担不实承诺的法律责任并接受处理。
3.报考人员作出承诺后,可在未缴费且报名截止前通过网上报名系统撤回承诺。撤回承诺后,报考人员须进行现场人工核查,提交相关证明材料。报考人员撤回承诺的,本年度该项考试中不再适用告知承诺制。
(二)现场人工核查适用人员的办理方式
未选择告知承诺制或者不适用告知承诺制的报考人员,应在报名前仔细了解相关资格考试的报考条件、符合报考条件所需的证明义务和证明内容、考试组织机构的核查权力和报考人员的配合义务等,由本人在网上报名系统填报信息后,按报名地考试组织机构有关规定办理相关事项,提交相关证明材料。
报考期间将对所有报考人员实施全程社会监督和加强全面管理。若一经发现报考人员所填信息与本人真实信息不符,伪造、变造有关证件、材料、信息,骗取考试资格的,或者未按照资格审核部门要求办理报考相关事项的,将按照相关规定予以严肃处理。
(三)不实承诺的处理
考试前,考试组织机构在核查中发现报考人员不符合报考条件的,给予其考试报名无效的处理,已缴费用不予退还。
考试后,考试组织机构在核查或者日常监管中发现报考人员不符合报考条件的,取得考试成绩的,当次全部科目考试成绩无效;取得资格证书或者成绩证明的,资格证书或者成绩证明无效。
报考人员有提供虚假证明材料或者以其他不正当手段取得相应资格证书或者成绩证明等严重违纪违规行为的,按照《专业技术人员资格考试违纪违规行为处理规定》(人社部令第31号)第十条、第十二条处理。
报考人员涉嫌犯罪的(包括但不限于伪造、变造、买卖国家机关公文、证件、印章,伪造公司、企业、事业单位、人民团体印章等),依法移送司法机关。
四、报名流程
(一)报名时间
报名时间:4月1日—4月8日(报名截止时间为8日23:59)。
报名网站:中国人事考试网(http://www.cpta.com.cn),建议使用360安全浏览器极速模式进行报名。
(二)报名程序
1.网上注册
请报考人员尽早注册或完善注册信息,认真阅读报考须知和报考条件说明。首次登录全国专业技术人员资格考试报名服务平台的报考人员须先进行网上注册,填报个人身份信息、上传经照片审核工具处理的本人半年内白底证件照片。(未经审核工具处理的照片,系统无法识别,将影响后续报名操作)。考试合格后,报考人员网上注册报名时所上传的照片,将直接用于制作资格证书,一经确认不得修改。
实行告知承诺制后,首次报考人员应在报名前完成用户注册,已注册的报考人员无需重新注册,但须补充完善相关注册信息。网上报名系统将对身份信息、学历学位等注册信息进行在线核验,提交注册信息24小时后,系统显示出核验结果即表明在线核验已完成,报考人员须继续进行网上报名。
2.网上报名
注册成功后,考生登录服务平台,点击左侧“进入网上报名”栏目,选择相应级别考试,下一步报考省份选择“西藏”,进入报考信息填写页面,请考生按照要求进行填写。
成功填写报考信息后,请再次认真检查,确认无误后点击“报名信息确认”(报名信息确认后,考生将无法修改报名信息,请谨慎确认信息)。
(三)资格核查
1.选择告知承诺制方式办理
注册时,身份信息和学历(学位)信息在线核查结果为“核查通过”且选择并适用告知承诺制办理的报考人员,无需进行现场人工核查,系统将自动核查其报名资格,通过后直接缴费完成网上报名工作,届时打印准考证参加考试即可。
2.现场人工核查方式办理
未通过系统资格核查或者不选择/不适用告知承诺制办理的报考人员,须进行现场人工核查。
现场人工核查适用人员范围:
a.不适用告知承诺制办理相关事项的;
b.未选择告知承诺制方式办理相关事项的;
c.撤回承诺申请的;
d.身份信息、学历学位、所学专业等无法在线核查或在线核查未通过的。
现场人工核查须提供以下材料:
a.国务院教育行政部门认可的国民教育系列学历、学位证书复印件1份,同时提供中国高等教育学生信息网(www.chsi.com.cn)出具的《教育部学历证书电子注册备案表》或《高等教育学历认证报告》,提供专科、本科、研究生学历中符合报名条件的任何一个学历(学位)即可;
b.累计从事环境影响评价业务工作年限证明一份;
c.符合免试部分科目的考生需提供相关免试证明材料。
现场人工核查时间:4月1日—4月9日(工作日上午09:30-13:00,下午15:30-18:00)。
现场人工核查地址:西藏自治区人事考试中心(拉萨市八一北路,西藏人力资源市场综合服务楼4楼405、406办公室)。
(四)网上缴费
通过线上资格核查或现场人工核查的报考人员,及时登录网报平台完成缴费工作。未在规定时限内完成缴费的报考人员,视为放弃考试资格。
网上缴费时间:4月1日—4月9日(缴费截止时间为4月9日23:59)。
(五)收费标准
根据《关于调整及新增全区各类专业技术资格考试收费标准的通知》(藏发改价格〔2020〕298号),环境影响评价工程师职业资格考试收费标准为85元/科。
(六)准考证打印
请已缴费的考生,于6月10日—12日登录中国人事考试网下载打印准考证。
五、注意事项
(一)环境影响评价工程师职业资格考试设置“环境影响评价相关法律法规”(客观题)、“环境影响评价技术导则与标准”(客观题)、“环境影响评价技术方法”(客观题)和“环境影响评价案例分析”(主观题)4个科目。参加4个科目考试(级别为考全科)的人员须在连续2个考试年度内通过应试科目,参加2个科目考试(级别为免2科)的人员须在1个考试年度内通过应试科目,方可取得资格证书。
(二)应考时,考生携带的文具仅限于黑色墨水笔、2B铅笔、橡皮和无声无文本编辑功能的计算器。
(三)届时,考试成绩在中国人事考试网统一公布。成绩公布之日起7个工作日内,请各科目考试成绩合格的考生,按照中心官方微博(新浪微博昵称:西藏自治区人事考试中心)通知要求,在规定时间内到我中心进行考后资格复核,凡未按规定要求和时限提交复核材料的考生,视为自动放弃;逾期和资格复核未通过的人员取消考试成绩或不予核发证书。
(四)根据《专业技术人员资格考试违纪违规行为处理规定》(人力资源和社会保障部令第31号),为杜绝考场抄袭等作弊行为,阅卷时将对所有考生答案等进行比对分析监测,无论抄袭、被抄袭或试卷答案雷同,均取消考试成绩。
(五)2026年度环境影响评价工程师职业资格考试大纲,以生态环境部网站公布为准。
考试咨询电话:0891-6845920、6327335
附件1
环境影响评价工程师职业资格考试报名条件
一、报名条件及免试条件
(一)遵守国家纪律、法规,恪守职业道德,并具备以下条件之一者,可申请参加环境影响评价工程师职业资格考试:
1.取得环境保护相关专业大专学历,从事环境影响评价工作满7年;或取得其他专业大专学历,从事环境影响评价工作满8年。
2.取得环境保护相关专业学士学位,从事环境影响评价工作满5年;或取得其他专业学士学位,从事环境影响评价工作满6年。
3.取得环境保护相关专业硕士学位,从事环境影响评价工作满2年;或取得其他专业硕士学位,从事环境影响评价工作满3年。
4.取得环境保护相关专业博士学位,从事环境影响评价工作满1年;或取得其他专业博士学位,从事环境影响评价工作满2年。
(二)2003年12月31日前,长期在环境影响评价岗位上工作,并符合下列条件之一的,可免试“环境影响评价技术导则与标准”和“环境影响评价技术方法”2个科目,只参加“环境影响评价案例分析”和“环境影响评价相关法律法规”2个科目的考试。
1.受聘担任工程类高级专业技术职务满3年,累计从事环境影响评价相关业务工作满15年。
2.受聘担任工程类高级专业技术职务,并取得环保总局核发的“环境影响评价上岗培训合格证书”。
二、工作年限
从事环境影响评价工作的工作年限为报考人员自参加工作之日起累计从事环境影响评价工作时间的总和,计算截止日期为考试当年度的12月31日。
“从事环境影响评价工作”具体范围为:从事规划或建设项目环境影响报告书(表)编制工作、规划环境影响报告书技术审查或建设项目环境影响报告书(表)技术评估工作、建设项目竣工环境保护验收报告编制工作,以及环境影响评价相关工作,包括教学、科研、审批、环境管理、技术咨询、环境检测等。行政机关、企事业单位相关人员在上述岗位工作的年限可视为从事环境影响评价工作的年限。
附件2
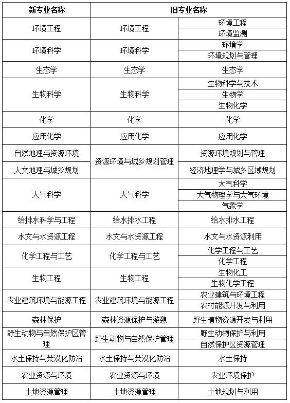
环境保护相关专业新旧对应表
注:本表中“新专业名称”指教育部颁布的《普通高等学校本科专业目录(2020年)》及《普通高等学校本科专业目录(2012年)》中规定的专业名称;“旧专业名称”指教育部颁布的《普通高等学校本科专业目录(1998年)》及该目录颁布前各院校采用的专业名称。
附件3
专业技术人员职业资格考试网上报名操作流程图
来源:http://hrss.xizang.gov.cn/xwzx/tzgg/202603/t20260311_528372.html
免责声明:本文内容仅供个人研究、交流学习使用,不涉及商业盈利目的。如涉及版权等问题,请通知本站客服(电话:400-900-8858,QQ:4009008858),本站将立即更改或删除。
(责任编辑:X15)