江西省2026年二级建造师执业资格考试考务工作的通知
各设区市人力资源社会保障局、住房和城乡建设局,赣江新区党群工作部、城乡建设和交通局,各有关单位:
根据原人事部、原建设部《建造师执业资格制度暂行规定》(人发〔2002〕111号),原省人事厅、原省建设厅《江西省二级建造师执业资格考试实施办法》(赣人字〔2005〕183号)及《住房和城乡建设部执业资格注册中心关于提供2026年度二级建造师执业资格考试服务的说明》精神,为做好我省2026年度二级建造师执业资格考试考务工作,现将有关事项通知如下:
一、考试安排
省人力资源和社会保障厅、省住房和城乡建设厅共同负责二级建造师执业资格考试工作,考务工作由省人事考试中心负责。请各地按照江西省2026年度二级建造师执业资格考试考务工作计划(附件1),认真做好相关工作。
(一)考区考点设置
全省共设10个考区,即省直考区(设在南昌市)、南昌考区(设在南昌市)、赣州考区(设在赣州市)、九江考区(设在九江市)、吉安考区(设在吉安市)、景德镇考区(设在景德镇市)、上饶考区(设在上饶市)、萍乡考区(设在萍乡市)、抚州考区(设在抚州市)以及宜春考区(设在宜春市)。应试人员原则上应按所在单位属地原则选择报考核查地,除未设考区的地市外报考核查地即为参考地。核查地为南昌的应试人员统一在南昌考区参考,核查地为景德镇和鹰潭的应试人员统一在景德镇考区参考,核查地为萍乡、新余的应试人员统一在萍乡考区参考。
(二)考试时间和科目
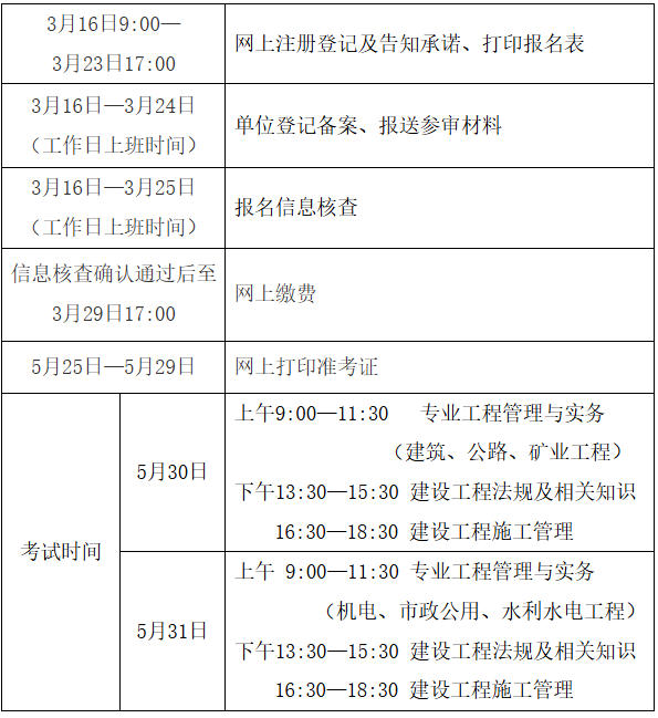
江西省2026年度二级建造师执业资格考试大纲以《二级建造师执业资格考试大纲》(2024年版)为准,考试时间定于5月 30日、31日举行。(具体时间和科目安排详见附件1)
《建设工程施工管理》(客观题)、《建设工程法规及相关知识》(客观题)和《专业工程管理与实务》(主、客观混合)3个科目。《专业工程管理与实务》科目包括建筑工程、公路工程、水利水电工程、矿业工程、市政公用工程、机电工程共6个专业,试卷包括主观题和客观题,客观题用2B铅笔填涂,主观题用黑色墨水笔作答。实务科目客观题和主观题全部作答在专用答题卡上。应试人员根据报考情况参加其中一个专业科目考试。
二、报考条件
凡符合原人事部、原建设部《建造师执业资格制度暂行规定》(人发〔2002〕111号)规定的人员,均可参加二级建造师资格考试。
本次考试分为考全科(即考3科)、免试部分科目(即免1科或免2科)和相应专业考试(即增项考试)3个类别。报考条件中工作年限计算截止时间均为2026年12月31日。专业对照表见附件2。
(一)考全科(考3科)。凡遵纪守法,具备工程类或工程经济类中等专科以上学历并从事建设工程项目施工管理工作满2年的人员,均可参与报名。在网上报名选择“考试级别”时,应选择“考3科”。
2025年已经参加了考试且通过了1科或2科的人员,在网上报名选择“考试级别”时,均应选择“考3科(即没有免试部分科目)”,不得选择考试级别“免1科”或考试级别“免2科”,否则考试成绩无效。
(二)免试部分科目(免1科或免2科)。对已取得建设施工二级及以上资质项目经理证书或持有二级建造师临时执业证书的人员,符合报考条件并满足下列条件之一的,可免试相应科目:
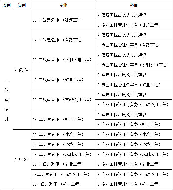
1.免1科。中级及以上技术职称,从事建设工程项目施工管理工作满15年,或持有二级建造师临时执业证书,可免试《建设工程施工管理》科目,只需参加《建设工程法规及相关知识》和《专业工程管理与实务》2个科目的考试,在网上报名选择“考试级别”时,应选择“免1科”(即有1科免试)。
2.免2科。取得施工一级资质项目经理证书,并具有中级及以上工程或工程经济专业技术资格;或取得施工一级资质项目经理证书,从事建设项目施工管理工作满15年的,可免试《建设工程施工管理》和《建设工程法规及相关知识》2个科目,只需参加《专业工程管理与实务》科目的考试,在网上报名选择“考试级别”时,应选择“免2科”(即有2科免试)。
(三)相应专业考试(增项考试)。对已取得我省二级建造师执业资格证书的人员,可根据实际工作需要,参加二级建造师相应专业考试,在网上报名选择“考试级别”时,应选择“增项”。相应专业报考按新应试人员处理,使用新的档案号。
三、告知承诺要求
本次考试报名证明事项实行告知承诺制,应试人员对提交的个人信息真实性、有效性负责,如提交虚假信息,一切后果由应试人员自行承担。对存疑的证明事项,必要时可要求应试人员补充提交相关证明材料。
(一)不适用告知承诺制的情形。
1.在资格考试报名中存在虚假承诺行为的人员,不适用告知承诺制;
2.按照《专业技术人员资格考试违纪违规行为处理规定》(人社部令第31号),存在严重违纪违规行为或特别严重违纪违规行为,被记入资格考试诚信档案库且在记录期内的人员,不适用告知承诺制。
(二)不实承诺的处理。
应试人员应接受并配合考试组织机构的核查,有不实承诺行为的按以下方式处理:
1.在核查或者日常监管中发现其不符合考试报名条件的,考试报名无效,已缴费用不予退还;取得成绩的,当次全部科目考试成绩无效;取得资格证书或者成绩证明的,资格证书或者成绩证明无效;
2.打印准考证前,应试人员未按考试组织机构要求接受核查的,考试报名无效,不予办理准考证;
3.考试结束后,应试人员未按考试组织机构要求接受核查的,逾期拒不接受核查的,视为放弃考试资格;
4.应试人员有提供虚假证明材料或者以其他不正当手段取得相应资格证书或者成绩证明等严重违纪违规行为的,按照《专业技术人员资格考试违纪违规行为处理规定》(人社部令第31号)第十条、第十二条处理。涉嫌犯罪的,依法移送司法机关。
不适用告知承诺制办理报考事项的,应试人员应进行现场人工核查,提交相关证明材料。
成绩合格人员承诺情况和违纪违规人员名单将在江西人事考试网(www.jxpta.com)进行考后公示,接受全社会监督、举报,应试人员应持续关注江西人事考试网(www.jxpta.com)。核查难度较大的证明事项人员将于成绩公布后进行抽查。
四、报名流程
报名流程分为网上注册登记及告知承诺、单位备案、报名信息核查、网上缴费和网上打印准考证五个阶段。
2025年度报名并缴费成功或者有部分科目成绩合格,且未变更级别和专业的应试人员无需参加核查,免试部分科目的应试人员一律参加现场人工核查。
(一)网上注册登记及告知承诺。
应试人员登录江西人事考试网(www.jxpta.com)查看有关考试文件及报名流程。进入报考注册页面,上传应试人员近期(一年以内)电子照片,根据报考条件填写本人真实情况及选择拟报考的级别、专业、科目,核对信息无误后提交报名信息。
应试人员填报(预留)的手机号码须能接收本次考试的相关信息,且能正常显示短信、彩信内容;且同意填报(预留)的手机号码接收本次考试相关信息。
应试人员报名时承诺填报的信息(包括个人联系方式信息)应真实、准确、完整、有效,确认本人符合考试报名条件,承担不实承诺的相关责任。应试人员采用电子方式签署告知承诺书(电子文本),一经提交即具有法律效力,不允许代为承诺。
应试人员根据单位所属地选择报考考区,南昌以外的省直、中央驻赣单位应试人员按属地管理办法选择报考考区。
(二)单位备案。
应试人员所在单位备案须提供以下材料(除需要更改外请勿重复提交相关材料):
(1)江西人事考试资格审查单位情况备案表1份(附件3);
(2)资格审查经办人员诚信承诺书1份(附件4);
(3)已盖单位公章的参审人员汇总表1份,网上可直接缴费的人员(去年已审核通过)请勿汇总(附件5),本表格下载标准格式(Excel版)填报,并同时用U盘报送电子版。
若应试人员不在所在单位提供的参审人员汇总表名单中,将不进行初步核验,报名无效。上述材料全部线下报送至报名核查地(报名登记表左上角“审核点”)。
(三)报名信息核查。
1.网上在线核验。
非免试部分科目的应试人员须按照以下方式参加网上在线核验:
应试人员在报名系统中上传学历(学位)证书原件扫描件及学信网验证码(或学信网在线验证报告),上传的扫描件图像及文字务必清晰。请应试人员及时查看资格审核状态,如网上在线核验的资格审核状态为通过,可直接进入缴费页面进行缴费。如资格审核状态为被退回,请重新上传材料提交待审或进行现场人工核查。如资格审核状态为未通过,说明应试人员不符合报考条件。
2.现场人工核查。
免试部分科目应试人员及各地考试机构要求来现场人工核查的应试人员须按照以下方式参加现场人工核查:
应试人员(含省直、中央驻赣单位的应试人员)按属地管理原则,将材料交所在单位审核后(项目经理资质证书以及二级建造师临时执业证书应先由省住房和城乡建设厅建管处确认),由所在单位统一报送(原则上不受理考生以个人名义报送的材料)给设区市现场人工核查点(由设区市人力资源社会保障局和住房城乡建设局联合成立)进行现场核查并办理确认手续。
应试人员所在单位参审须提供以下材料:
(1)应试人员报名表3份;
(2)应试人员学历(学位)证书原件;
(3)应试人员二级建造师资格证书(报考增项人员提供,2011年至2025年取得江西省二级建造师资格证书的可不提供)。
(四)网上缴费。
应试人员可使用用户名和密码登录应试人员详细页面查看确认结果,通过确认的应试人员,可进入缴费页面进行缴费;未通过确认的应试人员将无法进入缴费页面。缴费完成后,应试人员可登录应试人员详细信息页面,查看缴费是否成功,未在网上缴费成功的应试人员,报名无效。缴费完成后任何信息不得更改,不予退费。
(五)网上打印准考证。
缴费成功的应试人员可在规定时间内登录江西人事考试网打印准考证。
(六)无需参加信息核查人员的报名流程。
报名流程分为网上注册登记及告知承诺、单位备案、网上缴费、网上打印准考证四个阶段(相关报名程序如上述操作)。
五、成绩管理
二级建造师执业资格考试实行滚动管理,获得执业资格的条件是:考3科的应试人员必须在1个考试年度或连续2个考试年度内通过全部应试科目;免1科、免2科或报考相应专业科目应试人员必须在1个考试年度内通过应试科目。
关于2026年度江西省二级建造师执业资格考试成绩合格标准划定,将另行通知。
六、信息管理
考试信息统一采用人力资源社会保障部人事考试中心的《人事考试管理信息系统(GPTMIS)》进行管理,考试类别、专业、级别及科目代码见附件6、附件7。
考试报名过程中填错姓名、身份证号及级别专业的,应在成绩合格人员承诺情况公示前申请更正,公示结束后,不予修改相关信息。由于个人原因报错科目、级别、专业或填错个人信息的,本人自行承担相应责任。
七、收费标准
考试费用按照《江西省人力资源和社会保障厅关于发布江西省部分职业资格考试收费项目和收费标准的通知》(赣人社字〔2021〕123号)的规定收取,即客观题每人每科50元,主观题每人每科50元执行。
八、有关事项
(一)根据《住房和城乡建设部执业资格注册中心关于提供2026年度二级建造师执业资格考试服务的说明》,启用前的二级建造师执业资格考试试卷为国家机密级事项。
(二)为加强考试安全工作,打击高科技有组织作弊行为,2026年度二级建造师执业资格考试的客观科目试卷全部采用“变换卷”和“卷卡合一”相结合的技术。
(三)应试人员应携带黑色字迹墨水笔、2B铅笔、橡皮、无声无文本编辑功能的计算器。各科目试卷卷本可作草稿纸使用,考后收回,不再另发草稿纸。
(四)对违反有关考试纪律,尤其是经认定核实为雷同试卷的应试人员,将依据《专业技术人员资格考试违纪违规行为处理规定》(人社部令第31号)要求,予以严肃处理。
(五)由于阅卷工作采用了分数处理自动化系统,没有人工登分、核分过程,除了缺考、违纪、零分等特殊情况外,原则上不接受应试人员查分申请。
请各地严格按照本通知精神,认真做好各环节工作,确保考试顺利进行。
附件:1.江西省2026年度二级建造师执业资格考试考务工作计划
2.专业对照表.doc(点击下载)
3.江西人事考试资格审查单位情况备案表.doc(点击下载)
4.资格审查经办人员诚信承诺书.doc(点击下载)
5.参审人员汇总表.xls(点击下载)
6.二级建造师执业资格考试代码及名称表
7.二级建造师相应专业考试代码及名称表
附件1
江西省2026年度二级建造师执业资格考试考务工作计划
附件6
二级建造师执业资格考试代码及名称表
附件7
二级建造师相应专业考试代码及名称表
来源:http://www.jxpta.com/jxsrskszx/gsgg820/pc/content/content_2032303625718398976.html
免责声明:本文内容仅供个人研究、交流学习使用,不涉及商业盈利目的。如涉及版权等问题,请通知本站客服(电话:400-900-8858,QQ:4009008858),本站将立即更改或删除。
(责任编辑:X15)