宁夏2026年环境影响评价工程师职业资格考试报名的通知
各地级市人力资源社会保障局,区直有关部门,各有关单位:
根据《人力资源和社会保障部人事考试中心 关于做好2026年度环境影响评价工程师职业资格考试考务工作的通知》(人考中心函〔2026〕6号)要求,现就做好我区2026年度环境影响评价工程师职业资格考试工作有关事项通知如下。
一、考试设置
环境影响评价工程师职业资格考试设置“环境影响评价相关法律法规”(客观题)、“环境影响评价技术导则与标准”(客观题)、“环境影响评价技术方法”(客观题)和“环境影响评价案例分析”(主观题)4个科目。参加4个科目考试(级别为考全科)的人员须在连续2个考试年度内通过应试科目,参加2个科目考试(级别为免2科)的人员须在1个考试年度内通过应试科目,方可取得资格证书。
二、考试时间
三、报考条件
凡符合原人事部、原国家环境保护总局《关于印发<环境影响评价工程师职业资格制度暂行规定><环境影响评价工程师职业资格考试实施办法>和<环境影响评价工程师职业资格考核认定办法>的通知》(国人部发〔2004〕13号,以下简称《通知》)规定条件的人员,均可报名参加环境影响评价工程师职业资格考试。
(一)考全科报考条件
1.取得环境保护相关专业大专学历,从事环境影响评价工作满7年;或取得其他专业大专学历,从事环境影响评价工作满8年。
2.取得环境保护相关专业学士学位,从事环境影响评价工作满5年;或取得其他专业学士学位,从事环境影响评价工作满6年。
3.取得环境保护相关专业硕士学位,从事环境影响评价工作满2年;或取得其他专业硕士学位,从事环境影响评价工作满3年。
4.取得环境保护相关专业博士学位,从事环境影响评价工作满1年;或取得其他专业博士学位,从事环境影响评价工作满2年。
(二)免两科报考条件
2003年12月31日前,长期在环境影响评价岗位上工作,并符合下列条件之一的,可免试“环境影响评价技术导则与标准”和“环境影响评价技术方法”2个科目,只参加“环境影响评价案例分析”和“环境影响评价相关法律法规”2个科目的考试。
1.受聘担任工程类高级专业技术职务满3年,累计从事环境影响评价相关业务工作满15年。
2.受聘担任工程类高级专业技术职务,并取得环保总局核发的“环境影响评价上岗培训合格证书”。
(三)报考条件说明
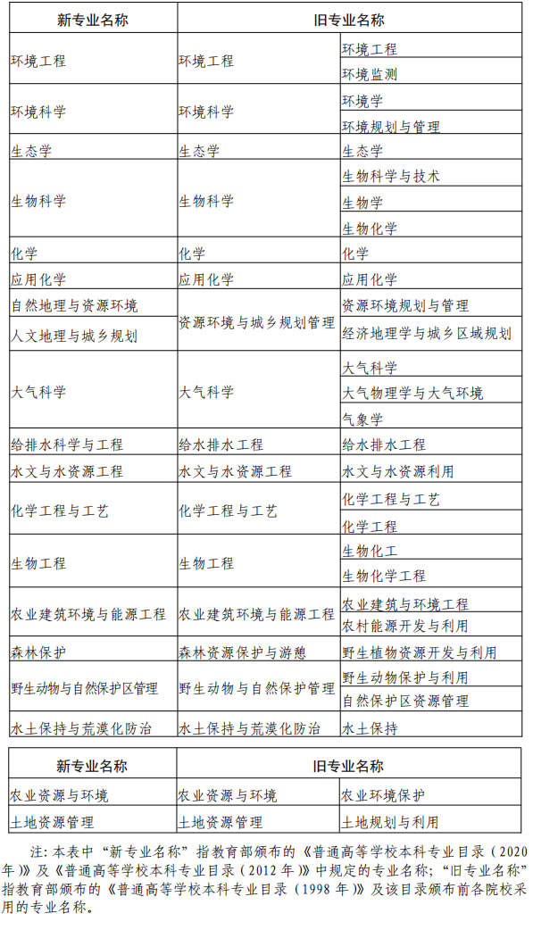
“环境保护相关专业新旧对应表”于2020年更新,内容详见附件2。“免试条件”“工作年限”相关解释详见附件3。
四、报名事项
考试实施报名证明事项告知承诺制,实行网上报名、网上缴费、网上打印准考证、考后资格审核方式进行。报名原则上只接受现工作地或居住地在宁夏的报考人员。
(一)网上报名。2026年4月1日9:00至4月15日17:00,报考人员可登录“宁夏人事考试中心网”(http://www.nxpta.com)“网上报名”栏目,进入专业技术人员资格考试报名系统进行报名,报名期间系统不间断接受报考人员预报名。
(二)现场核查。以下人员须携带相关证明材料原件,于2026年4月1日至4月16日(工作日9:00-12:00,14:00-17:00),到自治区环境工程评估中心(地址:金凤区上海西路99-9号)进行现场核查。
1.不适用告知承诺制办理事项的;
2.未选择告知承诺制方式报名或撤回承诺申请的;
3.身份信息、学历学位、所学专业等无法在线核查或在线核查未通过的;
4.部分科目免试的人员。
未选择告知承诺制或者不适用告知承诺制的报考人员提交的证明材料包括:学历学位证明;从事相关专业工作年限证明(工资流水、社保缴费记录、劳动合同、单位工作证明等材料之一);免试相关资料。
(三)网上缴费。2026年4月1日9:00至4月17日23:00,资格审核通过的报考人员,即可自行在网上缴费。未在规定时间内完成缴费,视为自动放弃报考,网上缴费后概不退费。本次考试不设补报名,请报考人员务必在规定时间内完成全部报名手续。
按照自治区物价部门有关文件规定,报名时须缴纳报名费,环境影响评价相关法律法规、环境影响评价技术导则与标准、环境影响评价技术方法科目每人每科35元;环境影响评价案例分析每人每科55元。
五、准考证打印
2026年6月8日9:00至6月14日14:00,报考人员可登陆宁夏人事考试中心网站“准考证打印”栏目,自行打印准考证(A4纸)。
六、考后审核
考试成绩在中国人事考试网上(www.cpta.com.cn)发布后,成绩合格人员须及时关注宁夏人事考试中心网发布的公告。持符合报名条件的身份证、学历学位证、社保缴费记录(劳动合同、银行工资流水等能证明工作年限的凭证之一)及免试相关证书(原件,审核后退还),到自治区环境工程评估中心进行资格复审,过期未进行资格复审的视为放弃拟取得资格。
七、证书制发
(一)电子证书。电子证书与纸质证书具有同等法律效力,可在中国人事考试网(网址:www.cpta.com.cn)“电子证书下载”栏目查询验证。
(二)纸质证书。合格人员纸质证书由考生报名所在地人事考试机构负责发放。合格人员可通过中国人事考试网的“证书查询验证”栏目查询证书办理进度。
八、有关事项
(一)考试大纲。2026年度环境影响评价工程师职业资格考试大纲,以生态环境部网站公布为准。
(二)作答要求。应试人员须携带的文具限于黑色墨水笔、2B铅笔、橡皮和无声无文本编辑功能的计算器。答题前要仔细阅读应试人员注意事项(试卷封二)和作答须知(专用答题卡首页),在划定的区域内作答。
(三)违纪处理。报考人员在报名中有提供虚假证明材料,在考试过程中有违纪违规行为或者以其他不正当手段取得相应资格证书或成绩证明等行为的按照《专业技术人员资格考试违纪违规行为处理规定》(人社部令第31号)相关规定处理,涉嫌犯罪的,依法移送司法机关。
(四)安全提示。为保障广大报考人员的生命财产安全,报考人员参加考试时,须提前了解安全考试事项和考点应急疏散通道方向,发现安全隐患时及时报告,如遇突发事件需逃生时,听从考点安全员统一指挥有序离场。
附件1
网上报名注意事项
1.用户注册。注册信息务必准确填写本人姓名、身份证号、学历学位(保存后不能修改删除,只能增加,仅限填5条)。照片采用近期标准1寸白底彩色半身免冠正面证件照(尺寸25mm×35mm,像素295px×413px)。报考人员上传照片时,可使用网上报名流程中提供的照片审核工具审核通过后再上传,以确保格式正确。照片必须清晰并反映本人特征,照片不合格的,需重新上传。
新注册报考人员在网上报名系统注册时,系统通过全国一体化在线政务服务平台、国家数据共享交换平台、政府部门内部核查和部门间核查等方式对身份、学历学位信息进行在线核验。报考人员须在报名结束前24小时注册或完善注册信息,等待在线核验,注册完成并核验通过后方可继续报名,报考人员务必妥善保管用户名和密码。
2.选择考试。报考人员根据需要选择考试名称和参加考试的省市考区。
3.填写报名信息。报考人员报考前需认真阅读报考须知和报考条件说明,逐项认真填写报名信息,仔细核对填报证件类别、证件号码、姓名、报考级别、报考专业、科目信息、电子邮箱、联系电话、工作单位等准确无误后,再点击“确认”。
报考人员点击报名系统页面的左侧菜单“修改报考信息”进入取消报名界面,点击“确定”按钮即可取消核查状态和确认状态,进行报名信息修改操作。缴费后不允许修改考生报名信息。
需要重置报名系统密码的考生,登录宁夏人事考试中心网,点击“宁夏人力资源和社会保障公共服务系统→电子社保卡扫码登录→个人办事→人才人事→人事考试→考生信息修改申请→申请信息修改→填写相关信息后提交”。
4.考生承诺。报考人员须认真阅读报考须知和报名通知内容及相关要求,本人须签订(提交)《专业技术人员资格考试报名证明事项告知承诺制报考承诺书》,签订前报考人员应仔细阅读中国人事考试网(http://www.cpta.com.cn/promise.html)“资格考试报名证明事项告知承诺制”专栏中的政策规定、报考指南,详细了解,正确操作。重点关注报考指南(http://www.cpta.com.cn/applyGuide/740.html)第六条核查与监管条款中关于考试组织机构将在考前、考中、考后对报考人员承诺内容开展核查的具体说明。
报告人员采用电子方式签署告知承诺书(电子文本),一经提交即具有法律效力,不允许代为承诺。
5.学历认证。为加强报名证明事项告知承诺制事中监管,自2023年报名起,如报考人员提交的境内高等教育学历学位信息无法通过在线自动核验,需登录中国高等教育学生信息网(学信网)进行验证/认证,下载相关PDF格式在线验证/认证报告,报名期间按报名地考试机构要求上传相关验证/认证报告,接受人工核查,具体操作方式参见中国人事考试网考生问答栏目内容。
因办理学历学位验证/认证需要一定时间,报考人员需提前安排好验证/认证事宜,以免影响报名。
工作日咨询电话:
资格审核及政策咨询电话(工作日):
自治区环境工程评估中心:0951-5160696
网上报名技术咨询电话(工作日):
自治区人事考试中心:0951-12333、5099130、5099163
附件2
环境保护相关专业新旧对应表
附件3
环评工程师职业资格考试报考条件有关问题的解释
一、免试条件
《环境影响评价工程师职业资格考试实施办法》第五条规定,截止2003年12月31日前,长期在环境影响评价岗位上工作,并符合“受聘担任工程类高级专业技术职务满3年,累计从事环境影响评价相关业务工作满15年”或“受聘担任工程类高级专业技术职务,并取得环保总局核发的‘环境影响评价上岗培训合格证书’”两个条件之一的,可以免试两个科目。此条所指“受聘担任工程类高级专业技术职务满3年,累计从事环境影响评价相关业务工作满15年”或“受聘担任工程类高级专业技术职务,并取得环保总局核发的‘环境影响评价上岗培训合格证书’”的核定时间均为“截至2003年12月31日前”。
二、工作年限
从事环境影响评价工作的工作年限为报考人员自参加工作之日起累计从事环境影响评价工作时间的总和,计算截止日期为考试当年度的12月31日。
“从事环境影响评价工作”具体范围为:从事规划或建设项目环境影响报告书(表)编制工作、规划环境影响报告书技术审查或建设项目环境影响报告书(表)技术评估工作、建设项目竣工环境保护验收报告编制工作,以及环境影响评价相关工作,包括教学、科研、审批、环境管理、技术咨询、环境检测等。行政机关、企事业单位相关人员在上述岗位工作的年限可视为从事环境影响评价工作的年限。
来源:https://www.nxpta.com/zyjsryzgks/202603/t20260318_5084992.html
免责声明:本文内容仅供个人研究、交流学习使用,不涉及商业盈利目的。如涉及版权等问题,请通知本站客服(电话:400-900-8858,QQ:4009008858),本站将立即更改或删除。
(责任编辑:X15)