广西2026年环境影响评价工程师职业资格考试报名的通知
根据《人力资源和社会保障部人事考试中心关于2026年度环境影响评价工程师职业资格考试考务工作的通知》(人考中心函〔2026〕6号)精神,为做好2026年度环境影响评价工程师职业资格考试广西考区考务工作,现将有关事项通知如下:
一、考试时间、科目及考场设置
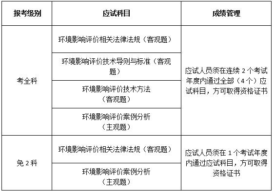
二、考试级别、应试科目及成绩管理
三、报考条件
根据《人事部 国家环境保护总局关于印发<环境影响评价工程师职业资格制度暂行规定><环境影响评价工程师职业资格考试实施办法>和<环境影响评价工程师职业资格考核认定办法>的通知》(国人部发〔2004〕13号)相关规定,凡遵守国家法律、法规,恪守职业道德,并符合报考条件的人员,均可申请参加环境影响评价工程师职业资格考试。具体如下:
(一)环境影响评价工程师职业资格考试报考条件。
1. 取得环境保护相关专业大专学历,从事环境影响评价工作满7年;或取得其他专业大专学历,从事环境影响评价工作满8年。
2. 取得环境保护相关专业学士学位,从事环境影响评价工作满5年;或取得其他专业学士学位,从事环境影响评价工作满6年。
3. 取得环境保护相关专业硕士学位,从事环境影响评价工作满2年;或取得其他专业硕士学位,从事环境影响评价工作满3年。
4. 取得环境保护相关专业博士学位,从事环境影响评价工作满1年;或取得其他专业博士学位,从事环境影响评价工作满2年。
(二)免考部分科目报考条件。
截止2003年12月31日前,长期在环境影响评价岗位上工作,并符合下列条件之一的,可免试《环境影响评价技术导则与标准》和《环境影响评价技术方法》2个科目,只参加《环境影响评价相关法律法规》和《环境影响评价案例分析》2个科目的考试。
1. 受聘担任工程类高级专业技术职务满3年,累计从事环境影响评价相关业务工作满15年。
2. 受聘担任工程类高级专业技术职务,并取得环保总局核发的“环境影响评价上岗培训合格证书”。
(三)报考条件相关问题的说明。
1. 关于“学历、学位”,是指属于国民教育系列或者国务院教育行政部门批准或认可的学历、学位,应有国家认可的文凭颁发权利的学校及其他教育机构所颁发的学历、学位证书为凭证,只取得肄业证书、结业证书不能报考。
大专及以上的学历和学位包括普通高等教育、成人高等教育、电大开放教育、网络远程教育、高等教育自学考试所颁发的学历或学位证书。
香港、澳门、台湾地区或者国外高等学校学历、学位须经教育部留学服务中心认证。
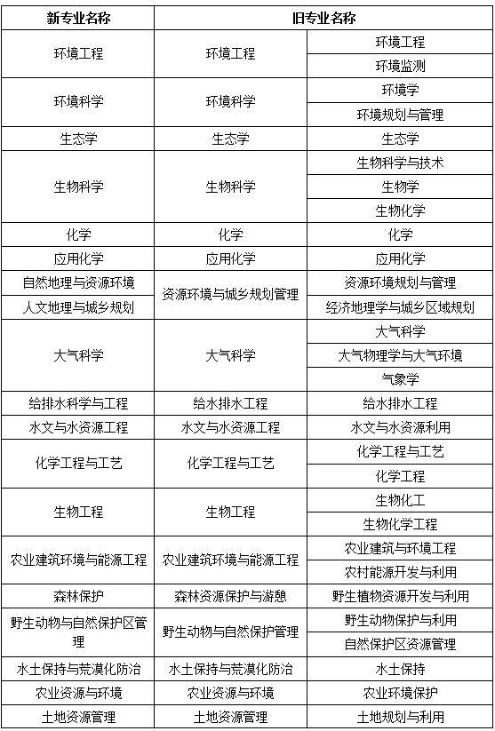
2. 关于“环境保护相关专业”,以《环境保护相关专业新旧对应表》(2020年更新)为依据对比判断,见附件1。
3. 关于“免试条件”,《环境影响评价工程师职业资格考试实施办法》第五条规定,截止2003年12月31日前,长期在环境影响评价岗位上工作,并符合“受聘担任工程类高级专业技术职务满3年,累计从事环境影响评价相关业务工作满15年”或“受聘担任工程类高级专业技术职务,并取得环保总局核发的‘环境影响评价上岗培训合格证书’”两个条件之一的,可以免试两个科目。此条所指“受聘担任工程类高级专业技术职务满3年,累计从事环境影响评价相关业务工作满15年”或“受聘担任工程类高级专业技术职务,并取得环保总局核发的‘环境影响评价上岗培训合格证书’”的核定时间均为“截至2003年12月31日前”。
4. 关于“工作年限”,从事环境影响评价工作的工作年限为报考人员自参加工作之日起累计从事环境影响评价工作时间的总和,计算截止日期为考试当年度的12月31日。未取得毕业证书前的实习经历不计入专业工作年限。
5. 关于“从事环境影响评价工作”,具体范围为:从事规划或建设项目环境影响报告书(表)编制工作、规划环境影响报告书技术审查或建设项目环境影响报告书(表)技术评估工作、建设项目竣工环境保护验收报告编制工作,以及环境影响评价相关工作,包括教学、科研、审批、环境管理、技术咨询、环境检测等。行政机关、企事业单位相关人员在上述岗位工作的年限可视为从事环境影响评价工作的年限。
(四)学历核验。
如报考人员提交的境内高等教育学历学位信息无法通过在线核查(注册时系统自动核查),需登录中国高等教育学生信息网(学信网)进行验证/认证,下载相关PDF格式在线验证/认证报告,报名期间按系统提示上传相关验证/认证报告,接受人工核查,具体操作方式参见中国人事考试网考生问答栏目内容(www.cpta.com.cn/question/1525.html)。
由于办理学历学位验证/认证需要一定时间,报考人员应提前安排好验证/认证事宜,以免影响报名。
四、考试报名告知承诺
本次考试报名证明事项实行告知承诺制,具体内容如下:
(一)告知承诺制适用范围。
除“不适用告知承诺制”的人员外,其他所有报考人员均可选择“采用告知承诺制”或“不采用告知承诺制”方式报考。
“不适用告知承诺制”的人员是指在资格考试报名中存在虚假承诺行为的人员,以及被记入资格考试诚信档案库且在记录期内的人员。
报考人员选择“采用告知承诺制”方式报考,作出承诺后撤回承诺的,本年度该项考试中不再适用告知承诺制。
(二)告知承诺制要求。
报考人员选择“采用告知承诺制”方式报考,须承诺本人已经知晓报考所需的证明义务和证明内容,已经符合告知的报考条件,报考时所填报的信息真实、准确、完整、有效,愿意接受考试组织机构的核查,愿意承担不实承诺的法律责任并接受处理;须本人签署《专业技术人员职业资格考试报名证明事项告知承诺书》(电子文本,以下简称《告知承诺书》),一经提交即具有法律效力,不允许代为承诺。
“不采用告知承诺制”、“撤回承诺”、“不适用告知承诺制”的报考人员,身份信息、学历学位、所学专业等无法在线核查或在线核查未通过的报考人员,以及报考免试科目的报考人员属于重点核查与监管对象,须按系统提示上传相关证件、证明材料,经考试组织机构核查。
(三)核查与监管。
考试组织机构依法依规对报考人员进行核查与监管,在考前、考中和考后全程运用多种方式对报考人员承诺内容开展核查,采用随机抽查、重点监管等方式实施日常监管。
(四)不实承诺的处理。
1. 考试前,考试组织机构在核查中发现报考人员不符合报考条件的,给予其考试报名无效的处理,已缴费用不予退还。
2. 考试后,考试组织机构在核查或者日常监管中发现报考人员不符合报考条件的,取得考试成绩的,当次全部科目考试成绩无效;取得资格证书或者成绩证明的,资格证书或者成绩证明无效。
3. 报考人员有提供虚假证明材料或者以其他不正当手段取得相应资格证书或者成绩证明等严重违纪违规行为的,按照《专业技术人员资格考试违纪违规行为处理规定》(人力资源和社会保障部令第31号)第十条、第十二条处理。
五、报考流程
根据《人力资源社会保障部办公厅关于印发<专业技术人员职业资格考试考务工作规程>的通知》(人社厅发〔2021〕18号)要求,报考人员原则上应在工作地或居住地报名参加考试。
(一)网上填报信息。
网上填报时间:2026年4月1日8:00至4月9日17:00。报考人员登录广西人事考试网(www.gxpta.com.cn)或中国人事考试网(www.cpta.com.cn)—“全国专业技术人员资格考试报名服务平台”按流程进行网上填报信息。
1. 注册。首次报考人员按要求填写、提交注册信息。注册成功后,登录报名系统上传本人电子证件照(照片处理工具及使用说明可登录中国人事考试网【www.cpta.com.cn/tooldown.html】下载)。报考人员按照系统提示进行信息完善,报名系统对报考人员身份、学历学位等注册信息进行在线核查(核查结果在提交信息后24小时内反馈,建议报考人员提前完成注册),“账号信息完整度”为100%时才可进入考试报名。
2. 填写报考信息。按要求填选考试报考级别、报考专业、考试科目、核查点、工作单位、专业工作年限等信息。点击“保存”,进入确认报考信息环节。
3. 确认报考信息。报考人员确认所填选的信息准确无误,点击“确定”提交报考信息。
4. 选择报名办理方式。系统显示“采用告知承诺制”和“不采用告知承诺制”供报考人员选择。“不适用告知承诺制”的报考人员按系统提示上传相关证件、证明材料,进入网上人工核查环节。
(1)选择“采用告知承诺制”方式的报考人员,本人阅读并签署《告知承诺书》(电子文本)即完成网上填报信息。在线核查通过的,进入缴费环节;在线核查不通过的,进入网上人工核查环节。
(2)选择“不采用告知承诺制”方式或“撤回承诺”的报考人员,按系统提示上传相关证件、证明材料,进入网上人工核查环节。
5. 上传相关证件、证明材料。须上传相关证件、证明材料人员为:“不采用告知承诺制”、“撤回承诺”、“不适用告知承诺制”的报考人员,身份信息、学历学位、所学专业等无法在线核查或在线核查未通过的报考人员,以及报考免试科目的报考人员。
上述不同类型人员上传不同材料,按系统提示上传。上传材料包括:
(1)学历、学位在线验证/认证报告(PDF格式);
(2)从事环境影响评价工作年限证明;
(3)身份证件;
(4)工程类高级专业技术职务聘用(评聘)证明;
(5)环境影响评价上岗培训合格证书。
材料上传成功后,等待考试组织机构进行网上人工核查。
6. 网上人工核查。核查时间: 2026年4月1日至4月10日17:00。考试组织机构(所选核查点)于2个工作日内完成核查。报考人员应及时登录报名系统查询核查结果。核查通过的进入缴费环节。
(二)网上缴费。
1. 网上缴费时间:2026年4月1日8:00至4月13日17:00。报考人员缴费成功,方为完成报名。未在规定时间内进行网上缴费的,视为自动放弃报考。报名缴费时间截止后不安排补报名,不退费。
2. 收费标准。按照《广西壮族自治区人力资源和社会保障厅关于公布房地产估价师等16项专业技术人员资格考试收费标准的通知》(桂人社规〔2019〕6号)规定,客观题考试费每人每科为61元,主观题考试费每人每科为65元。
3. 票据发放。考试费票据为非税收入一般缴款书,报考人员可登录广西人事考试网(www.gxpta.com.cn)快捷通道“票据申领”功能查询和打印个人考试费票据。票据查询和打印开始时间预计为当次考试报名结束1个月后,截止时间为2026年12月31日。
六、准考证打印
打印时间:2026年6月8日8:00至6月14日17:00。报考人员登录广西人事考试网(www.gxpta.com.cn)或中国人事考试网(www.cpta.com.cn)打印准考证(须打印出照片,黑白、彩色均可,无照片或自贴照片无效)。准考证背面严禁打印或书写任何文字、图案等。
七、应试人员须知
(一)凭准考证和有效身份证件原件(居民身份证、社会保障卡等)进入考场,所持身份证件信息须与准考证载明的信息一致。请仔细核对准考证上的个人身份信息,如信息有误,应在考试前联系报名地考试机构申请办理更正。
(二)考试开始前30分钟可进入考场,考试开始5分钟后不得入场。入场后,须在“座次表”上签到,对号入座,保持安静,并将准考证和有效身份证件放在考位桌面,接受监考人员核查。
(三)收到试卷、答题卡(纸)后,务必仔细核对试卷封面科目、专业名称是否与准考证载明的本场次内容一致,检查试卷印制是否清晰、完整,如遇字迹模糊、缺页重页或者答题卡(纸)有折皱、污损等问题,请立即举手向监考人员报告。
(四)参加考试需携带黑色墨水笔、2B铅笔、橡皮、无声无文本编辑功能的计算器。严禁将手机、智能手表(手环)、智能眼镜、蓝牙耳机等具有通信、记录、拍照、存储、传输功能的电子设备带至座位。考场备有草稿纸供应试人员使用,考后收回。
(五)作答前应认真阅读试卷、答题卡(纸)上的注意事项和作答须知,使用规定的作答工具规范书写填涂。考试结束信号发出后,应立即停止作答,不得将试卷(题)、答题卡(纸)、草稿纸等考试相关材料带出考场。
(六)服从考场封闭管理,考试时长2小时以内的科目,封闭至考试结束。考试时长超过2小时的科目,封闭2小时,考场封闭期间原则上不得交卷离场。考试开始和结束时间以考点统一信号为准。
(七)考试过程中应妥善保管好自己的试卷、答题卡(纸),防止他人抄袭,考试结束后被甄别为雷同答卷的,将给予成绩无效处理。考试过程中的违纪违规行为,按照《专业技术人员资格考试违纪违规行为处理规定》(人力资源和社会保障部令第31号)处理。涉嫌违法犯罪的,交公安机关依法处理。
八、成绩发布及考后核查
(一)8月中旬公布考试成绩,应试人员可登录中国人事考试网(www.cpta.com.cn)查询成绩。
(二)成绩公布后,考试组织机构通过中国高等教育学生信息网(学信网)、广西数智人社社保缴费业务系统、广西数字政务一体化平台等相关政务数据共享平台,对报考人员填报的学历、学位、所学专业、工作单位、工作年限等报考信息真实性开展考后核查和成绩监管。报考人员如有虚假承诺行为的,一经查实,将按相关规定处理。
(三)须进行考后重点核查的报考人员,考试组织机构通过拨打电话或发送短信的方式告知(注册报名服务平台时使用的手机号码),或在广西人事考试网“承诺核查”栏目公布名单,报考人员应积极配合考试组织机构核查,按要求提交核查所需相关证书、证明等材料,逾期拒不接受核查的,视为放弃考试资格。未接到通知或不在网上公布名单内的报考人员,无需提供核查材料。
九、证书发放和查询
(一)纸质证书。
纸质证书由自治区人事考试院负责发放,具体发放时间将发布在广西人事考试网“领证通知”栏目。合格人员可通过中国人事考试网(www.cpta.com.cn)的“电子证书下载”栏目查询资格证书制发进度及验证证书信息。
(二)电子证书。
根据《人力资源社会保障部办公厅关于推行专业技术人员职业资格电子证书的通知》(人社厅发〔2021〕97号),环境影响评价工程师职业资格考试的电子证书可在中国人事考试网下载和查询验证,与纸质证书具有同等法律效力。
十、考试大纲
2026年度环境影响评价工程师职业资格考试大纲,以生态环境部网站公布为准。
十一、咨询电话
网上报名考务咨询:0771—12333转“自治区本级人社业务”。
附件1
环境保护相关专业新旧对应表
注:本表中“新专业名称”指教育部颁布的《普通高等学校本科专业目录(2020年)》及《普通高等学校本科专业目录(2012年)》中规定的专业名称;“旧专业名称”指教育部颁布的《普通高等学校本科专业目录(1998年)》及该目录颁布前各院校采用的专业名称。
附件2:从事环境影响评价工作年限证明.doc
来源:https://www.gxpta.com.cn/ksxm/zyzglks/hjyxpjgcszgks/hjyxkwtz/t13572.html
免责声明:本文内容仅供个人研究、交流学习使用,不涉及商业盈利目的。如涉及版权等问题,请通知本站客服(电话:400-900-8858,QQ:4009008858),本站将立即更改或删除。
(责任编辑:X15)