河北省2026年环境影响评价工程师职业资格考试报名通知
根据人力资源和社会保障部人事考试中心《关于2026年度环境影响评价工程师职业资格考试考务工作的通知》(人考中心函〔2026〕号)精神,为做好我省2026年度环境影响评价工程师职业资格考试考务工作,现将有关事项通知如下:
一、考试设置
2026年度环境影响评价工程师职业资格考试定于6月13日、14日举行,考试地点设在11个设区市。定州市和雄安新区报名考务管理工作由保定市人事考务中心负责;辛集市报名考务管理工作由石家庄市人事考试中心负责。
环境影响评价工程师职业资格考试设置“环境影响评价相关法律法规”(客观题)、“环境影响评价技术导则与标准”(客观题)、“环境影响评价技术方法”(客观题)和“环境影响评价案例分析”(主观题)4个科目。参加4个科目考试(级别为考全科)的人员须在连续2个考试年度内通过应试科目,参加2个科目考试(级别为免2科)的人员须在1个考试年度内通过应试科目,方可取得资格证书。
二、考试时间
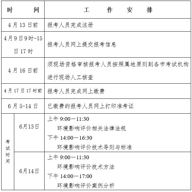
6月13日
上午:9:00-11:30 环境影响评价相关法律法规
下午:14:00-16:30 环境影响评价技术导则与标准
6月14日
上午:9:00-11:30 环境影响评价技术方法
下午:14:00-17:00 环境影响评价案例分析
三、报名事项
(一)报名要求
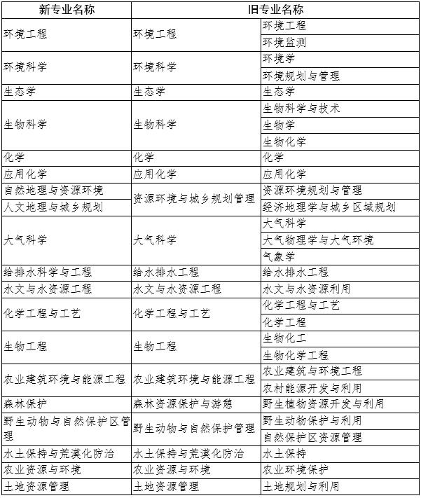
报考人员原则上应在工作地、居住地报名参加考试。凡符合原人事部、原国家环境保护总局《关于印发<环境影响评价工程师职业资格制度暂行规定><环境影响评价工程师职业资格考试实施办法>和<环境影响评价工程师职业资格考核认定办法>的通知》(国人部发〔2004〕13号)规定条件的人员,均可报名参加环境影响评价工程师职业资格考试。“环境保护相关专业新旧对应表”(2020年更新)见附件2,《关于环评工程师职业资格考试报考条件有关问题的解释》(环评估便函〔2023〕220号)见附件3。
(二)告知承诺要求
该项考试报名证明事项实行告知承诺制,相关内容可登录中国人事考试网(www.cpta.com.cn)“资格考试报名证明事项告知承诺制”专栏进行查阅。
为加强报名证明事项告知承诺制事中监管,如报考人员提交的境内高等教育学历学位信息无法通过在线自动核验,报考人员应在报名前及时登录中国高等教育学生信息网(学信网)进行验证/认证,下载相关PDF格式在线验证/认证报告,并在报名期间按要求上传相关验证/认证报告,接受人工核查,具体操作方式参见中国人事考试网考生问答栏目内容。
因学信网学历学位认证需要一定办理周期,报考人员要提前安排好认证事宜,以免影响报名。如报考人员在考试报名截止前无法及时取得学历学位验证/认证报告,可以临时上传PDF格式的学历学位电子文件继续完成报名,事后补充提交本人学历学位验证/认证报告,并做好登记。上述报考人员务必于打印准考证前,按照各地考试管理机构规定时间补充提交本人学历学位验证/认证报告,否则将无法正常打印准考证并视为主动放弃参加考试。
实行报名证明事项告知承诺制后,考试管理机构将根据工作安排在考前、考中、考后对报考人员承诺内容开展核查,实施全程社会监督,采取切实有效措施,防范和打击不符合条件报考、失信虚假承诺或有组织跨地域涉假骗考行为;切实履行审核职责,采用随机抽查、重点监管、智慧监管等方式实施日常监管;按照报名属地化管理要求,利用当地政府共享数据对报考人员户籍、社保等信息进行查验;与行业主管部门、用人单位积极沟通,加强专业技术工作经历核查。对须进行人工核查的报考人员,在尽量方便报考人员的同时,可要求报考人员补充提交必要的证明材料。积极建立和畅通监督举报渠道,对报考人员承诺情况、成绩合格以及拟取得资格证书人员,按照工作安排并采取一定方式进行复核及公示,接受社会监督。
报考人员应接受并配合核查,逾期拒不接受核查或未按要求接受核查的,视情形给予报名无效、取消考试资格、考试成绩无效、证书无效等处理。
(三)报名流程
1、时间安排
报考人员登录全国专业技术人员资格考试服务平台(zg.cpta.com.cn)进行报名。报考人员最晚于4月13日前完成注册,4月9日9时-15日17时网上提交报考信息。我省实行网上缴费,报考人员网上缴费截止时间为4月17日17时。
2、考生注册
对新注册报考人员,系统通过全国一体化在线政务服务平台、国家数据共享交换平台、政府部门内部核查和部门间行政协助等方式对身份、学历学位信息进行在线核验,核验及注册完成后方可继续报名。
己注册报考人员报考前须登录网上报名系统,补充完善个人信息,核验完成后方可继续报名。
身份信息在线核验的证件类型为中华人民共和国居民身份证、社保卡、外国人永久居留身份证。
3、选择告知承诺制办理方式且在线核查通过人员报名
注册后身份、学历学位等信息在线核查通过,且提交报名信息后,网上报名系统将对学历学位、所学专业、工作年限、资格证书等内容与特定条件相符合情况进行在线核查,核查通过报考人员须本人签署《告知承诺书》,不允许代为承诺,完成网上缴费后即完成报名。
4、人工核查
对于不适用或不采用告知承诺制报考、学历学位自动核验未通过(按报考条件)、资格证书自动核验未通过(按报考条件)、报考免试级别、专业不完全一致、工作年限存疑,以及之前年度未按照考试机构要求接受核查的报考人员报名资格,需进行网上或现场人工核查。上述报考人员在网上报名系统填报相关信息并按要求上传有关证明材料图片,经网上或现场人工核查后,及时查看审核状态,显示“通过”后完成网上缴费后即完成报名。需进行现场人工核查的报考人员,及时打印报名表,按照网报平台有关说明提示,持相关材料,于4月16日前(周六、日除外)到所选报名考区考试管理机构进行现场人工核查,具体时间由各考区另行确定。报名人员现场人工核查携带材料包括:
(1)打印报名表1份;
(2)报考人员自我判断符合报考条件的学历学位证书原件及复印件1份;
(3)及时登录中国高等教育学生信息网(学信网)进行验证/认证,下载并打印相关PDF格式在线验证/认证报告,具体操作方式参见中国人事考试网考生问答栏目内容;
(4)身份证、社会保障卡、外国人永久居留身份证原件(携带其中一证即可);
(5)从事相关专业工作年限佐证材料(采用告知承诺制方式办理的可不提供)。
(6)报考级别为“免二科”报考人员还须携带2003年12月31日前取得工程类高级专业技术职务任职资格证书或国家环境保护总局核发的“环境影响评价上岗培训合格证书”、2003年12月31日前受聘担任工程类高级专业技术职务证明材料原件及复印件1份。
5、缴费须知
考试费用实行网上缴纳,报考人员按照网站提示操作。为防止出现报考人员已网上付款,但由于技术原因导致网报平台费用未到账现象,进而导致报名失败,报考人员务必于网上缴费操作完成后,在4月17日17时前重新登录考试报名平台并查看“缴费状态”。若显示“缴费成功”,即完成报名。报考人员报名成功后,已缴费用不予退还。
报考人员缴费前,请务必认真核对个人填报信息,特别是姓名、身份证号码、工作单位、报考级别和报考科目等关键信息,确保准确。
6、打印准考证
6月5日-14日,报考人员可登录网站报名系统自行打印准考证。凡未考前通过报名网站打印准考证的,视为主动放弃参加考试。打印时,报考人员应按照网上报名阶段填报的证件类型进行选择,否则将影响准考证打印。
四、考试大纲
2026年度环境影响评价工程师职业资格考试大纲,以生态环境部网站公布为准。
五、考务管理
(一)考试用具
应试人员应试时仅限携带准考证规定的文具。严禁将手机、智能手表(手环)、智能眼镜、蓝牙耳机等具有通信、记录、拍照、存储、传输功能的电子设备带至座位。
(二)考试实施
考场上备有草稿纸,供应试人员使用,考后收回。“环境影响评价案例分析”为主观题科目,监考人员在开考前提醒应试人员“答题前必须仔细阅读应试人员注意事项(试卷封二)和作答须知(专用答题卡首页),答题时使用规定的作答工具在专用答题卡划定的区域内作答”。
(三)严肃考纪
为保证考试公平公正,确保考试安全,根据《专业技术人员资格考试违纪违规行为处理规定》(人社部第31号令)有关规定,省、市各级考试管理机构将联合行业行政主管、公安、工信和纪检监察等部门,进一步严肃考风考纪,切实采取有效措施,坚决打击涉假骗考、替考、团伙舞弊、利用高科技手段作弊等行为,对各种涉考违纪违规行为“零容忍”。其中,应试人员有严重违纪违规行为的,当次全部科目考试成绩无效,并记入专业技术人员资格考试诚信档案库,记录期限为五年;有特别严重违纪违规行为的,当次全部科目考试成绩无效,并记入专业技术人员资格考试诚信档案库,长期记录。
为进一步防范利用手机进行高科技作弊行为,应试人员进入考场后,将个人物品(不含手机)放在指定位置,将手机关机后集中放入监考人员提供的专用信封、手机挂毯或其他专用容器内,随后监考人员进行金属探测安检,安检完成后应试人员入座。全部应试人员入座后,监考人员比对应试人员数量与集中放置手机数量(注意区分一人多部手机情况),对“差额”手机对应应试人员进行重点提醒,请其从身上或个人物品中取出手机并集中放置;对声称未携带手机应试人员要核实询问,请此类应试人员签署未携带手机诚信承诺书,并加强考中监督。
应考人员应诚信参考,严禁替考、伪造证件、抄袭、使用通讯工具或其他高科技手段等作弊行为。应试人员在考试过程中应妥善保管好自己的试卷和答题卡(纸),防止他人抄袭。考试结束后采用技术手段等甄别为雷同答卷的考试答卷,将给予考试成绩无效处理(含抄袭人和被抄袭人)。
六、收费标准
根据环境保护部2016年第18号公告和冀价行费[2013]54号文件的规定,收费标准为:笔试费《环境影响评价案例分析》科目每人60元(其中代国家收取每人15元),其他科目每人每科56元(其中代国家收取每人每科11元),报名费10元。
七、社会监督
监督举报电子信箱:zhichengkaoshibm@163.com
附件1:
2026年度环境影响评价工程师职业资格考试工作计划
附件2:
环境保护相关专业新旧对应表
注:本表中“新专业名称”指教育部颁布的《普通高等学校本科专业目录(2020年)》及《普通高等学校本科专业目录(2012年)》中规定的专业名称;“旧专业名称”指教育部颁布的《普通高等学校本科专业目录(1998年)》及该目录颁布前各院校采用的专业名称。
附件3:
关于环评工程师职业资格考试报考条件
一、报考条件
凡遵守国家法律、法规,恪守职业道德,并具备以下条件之一者,可申请参加环境影响评价工程师职业资格考试:
(一)取得环境保护相关专业(见附件,下同)大专学历,从事环境影响评价工作满7年;或取得其他专业大专学历,从事环境影响评价工作满8年。
(二)取得环境保护相关专业学士学位,从事环境影响评价工作满5年;或取得其他专业学士学位,从事环境影响评价工作满6年。
(三)取得环境保护相关专业硕士学位,从事环境影响评价工作满2年;或取得其他专业硕士学位,从事环境影响评价工作满3年。
(四)取得环境保护相关专业博士学位,从事环境影响评价工作满1年;或取得其他专业博士学位,从事环境影响评价工作满2年。
二、免试条件
《环境影响评价工程师职业资格考试实施办法》第五条规定,截止2003年12月31日前,长期在环境影响评价岗位上工作,并符合“受聘担任工程类高级专业技术职务满3年,累计从事环境影响评价相关业务工作满15年”或“受聘担任工程类高级专业技术职务,并取得环保总局核发的‘环境影响评价上岗培训合格证书’”两个条件之一的,可以免试两个科目。此条所指“受聘担任工程类高级专业技术职务满3年,累计从事环境影响评价相关业务工作满15年”或“受聘担任工程类高级专业技术职务,并取得环保总局核发的‘环境影响评价上岗培训合格证书’”的核定时间均为“截至2003年12月31日前”。
三、工作年限
从事环境影响评价工作的工作年限为报考人员自参加工作之日起累计从事环境影响评价工作时间的总和,计算截止日期为考试当年度的12月31日。
“从事环境影响评价工作”具体范围为:从事规划或建设项目环境影响报告书(表)编制工作、规划环境影响报告书技术审查或建设项目环境影响报告书(表)技术评估工作、建设项目竣工环境保护验收报告编制工作,以及环境影响评价相关工作,包括教学、科研、审批、环境管理、技术咨询、环境检测等。行政机关、企事业单位相关人员在上述岗位工作的年限可视为从事环境影响评价工作的年限。
来源:https://www.hebpta.com.cn/article?artId=13234&id=301#
免责声明:本文内容仅供个人研究、交流学习使用,不涉及商业盈利目的。如涉及版权等问题,请通知本站客服(电话:400-900-8858,QQ:4009008858),本站将立即更改或删除。
(责任编辑:X15)