北京市2026年环境影响评价工程师职业资格考试报名通知
各有关单位:
根据原北京市人事局、原北京市环境保护局《关于贯彻执行<环境影响评价工程师职业资格制度暂行规定>、<环境影响评价工程师职业资格考试实施办法>的通知》(京人发〔2004〕66 号),人力资源和社会保障部人事考试中心《关于 2026 年度环境影响评价工程师职业资格考试报名工作的通知》(人考中心函〔2026〕6 号)精神,现将北京地区 2026 年度环境影响评价工程师职业资格考试有关事宜通知如下:
一、报考人员范围
考试报名严格执行属地化管理,现工作地或居住地为北京地区的报考人员方可在北京报名参加考试。
二、考试设置
考试设置“考全科”“免二科”2 个级别,报考人员应根据报名条件正确选择相应级别报考。
考试设置《环境影响评价相关法律法规》《环境影响评价技术导则与标准》《环境影响评价技术方法》和《环境影响评价案例分析》4 个科目。
三、报名条件
凡遵守国家法律、法规,恪守职业道德,并具备以下条件之一者,可申请参加相应级别环境影响评价工程师职业资格考试:
(一)参加全部 4 个科目考试(报名系统中选择“考全科”级别)
1.取得环境保护相关专业(见附件 1,下同)大专学历,从事环境影响评价工作满 7 年;或取得其他专业大专学历,从事环境影响评价工作满 8 年。
2.取得环境保护相关专业学士学位,从事环境影响评价工作满 5 年;或取得其他专业学士学位,从事环境影响评价工作满6 年。
3.取得环境保护相关专业硕士学位,从事环境影响评价工作满 2 年;或取得其他专业硕士学位,从事环境影响评价工作满3 年。
4.取得环境保护相关专业博士学位,从事环境影响评价工作满 1 年;或取得其他专业博士学位,从事环境影响评价工作满2 年。
(二)参加 2 个科目考试(报名系统中选择“免二科”级别)
截止 2003 年 12 月 31 日前,长期在环境影响评价岗位上工作,并符合下列条件之一的,可免试《环境影响评价技术导则与标准》和《环境影响评价技术方法》2 个科目:
1.受聘担任工程类高级专业技术职务满 3 年,累计从事环境影响评价相关业务工作满 15 年。
2.受聘担任工程类高级专业技术职务,并取得环保总局核发的“环境影响评价上岗培训合格证书”。上述免试条件核定的截止时间均为 2003 年 12 月 31 日。
(三)报名条件说明
1.报名条件中有关学历或学位的要求是指经国家教育行政主管部门承认的正规学历或学位。
2.“从事环境影响评价工作”具体范围为:从事规划或建设项目环境影响报告书(表)编制工作、规划环境影响报告书技术审查或建设项目环境影响报告书(表)技术评估工作、建设项目竣工环境保护验收报告编制工作,以及环境影响评价相关工作,包括教学、科研、审批、环境管理、技术咨询、环境检测等。行政机关、企事业单位相关人员在上述岗位工作的年限可视为从事环境影响评价工作的年限。
3.从事环境影响评价工作年限是指取得规定学历或学位前后从事环境影响评价工作时间的总和,其计算截止日期为 2026年 12 月 31 日。全日制学历报考人员未毕业期间经历不计入工作年限。
四、考试安排和作答要求
(一)考试实行封闭 2 个小时管理,开考 5 分钟后,迟到考生一律禁止进入考场,2 小时后方可提前交卷、离场。
(二)考生参加考试需携带黑色墨水笔、2B 铅笔、橡皮和无声无文本编辑功能的计算器。
(三)《环境影响评价案例分析》科目为主观题,在专用答题卡上作答,考生答题前必须仔细阅读试卷封二的应试人员注意事项和专用答题卡首页的作答须知,答题时使用规定的作答工具在专用答题卡划定的区域内作答;其余科目均为客观题,在答题卡上作答。
(四)本次考试考场资源全市统筹安排,具体考试地点以准考证为准。
五、报名相关事宜
(一)考试报名证明事项推行告知承诺制
报考人员需认真阅读报考须知,确定本人符合报名条件,承诺填报的信息均真实、客观,并签署《专业技术人员职业资格考试报名证明事项告知承诺书》(电子文本),切勿委托他人或机构填写报名信息、代替本人作出书面(含电子文本)承诺。考试组织机构将在考前、考中、考后对报考人员承诺的内容开展核查并接受社会监督,不实填报、虚假承诺的人员将被记入专业技术人员资格考试诚信档案库,纳入全国信用信息共享平台,接受“一处失信、处处受限”的联合惩戒处罚,涉嫌犯罪的,移送司法机关处理。
(二)报名流程及注意事项
1.报考人员须登录北京市人力资源和社会保障局官网(https://rsj.beijing.gov.cn/)“人事考试服务频道”(以下简称人事考试服务频道),进入“考试报名”栏目,点击本项考试报名链接进行报名。报名流程见附件 2。
2.提交报名信息时间为 2026 年 4 月 8 日至 4 月 14 日。注册信息原则上 24 小时内返回核查结果,建议报考人员提前完成用户注册及照片、学历、学位等信息维护,以免错过报名。报考人员上传的照片将用于准考证、考场座次表及资格证书的制作,上传成功后无法自行修改,请慎重选用。
为加强报名证明事项告知承诺制事中监管,如报考人员提交的境内高等教育学历学位信息无法通过在线自动核验,应在报名前及时登录中国高等教育学生信息网(学信网)进行验证/认证,下载相关 PDF 格式在线验证/认证报告,并在报名期间按要求上传相关验证/认证报告,接受网上人工核查。因学信网学历学位认证需要一定办理周期,报考人员需提前安排好认证事宜。
3.网上缴费时间为 2026 年 4 月 8 日至 4 月 17 日。完成报名提交并通过审核的人员可进行网上缴费,缴费成功方为报名成功。报考人员报名成功后,已缴费用不予退还。
4.本项考试不设置补报名或补缴费环节,错过提交报名信息时段或缴费时段的,均视为放弃报名。
5.报考人员报名时如遇问题,可登录人事考试服务频道“服务指南”栏目,点击查看“问题解答”。
(三)准考证打印
已成功缴费的报考人员可于 2026 年 6 月 9 日至 6 月 14 日登录人事考试服务频道“打印准考证”栏目下载打印准考证,并按照准考证上的要求在规定时间、地点参加考试。
(四)考试大纲
2026 年度环境影响评价工程师职业资格考试大纲,以生态环境部网站公布为准。
六、考试成绩和证书管理
(一)考试成绩实行滚动管理。“考全科”级别的人员须在连续 2 个考试年度内通过全部应试科目;“免二科”级别的人员须在 1 个考试年度内通过相应应试科目,方可取得资格证书。
(二)考生可于 2026 年 8 月中旬登录中国人事考试网(http://www.cpta.com.cn/,下同)查询考试成绩。
(三)根据《人力资源社会保障部办公厅关于推行专业技术人员职业资格电子证书的通知》(人社厅发〔2021〕97 号)精神,《中华人民共和国环境影响评价工程师职业资格证书》在印发纸质资格证书的同时推行电子资格证书,考试合格者,可登录中国人事考试网,点击“电子证书下载”,注册登录后下载电子资格证书,电子资格证书与纸质资格证书具有同等法律效力。纸质资格证书仍按照原方式制发,由人力资源和社会保障部统一印制,北京市人力资源和社会保障局颁发,该证书在全国范围内有效。纸质资格证书核发工作将在证书运抵北京地区后 10 个工作日内启动,具体核发事宜将以手机短信方式通知本人。
七、收费标准和电子票据领取
(一)按照《北京市发展和改革委员会 北京市财政局关于统计专业技术资格等考试收费标准的函》(京发改〔2016〕1123号)规定,本项考试客观题科目收费标准为每人每科 35 元,主观题科目收费标准为每人每科 55 元。
(二)考试收费票据采用电子票据,不再开具纸质票据,电子票据信息在本次考试结束 30 个工作日内以短信形式陆续推送至考生的报名注册手机。具体查询方式有以下两种:1.考生可登录“京通”小程序,搜索“我的票据查询”进行下载;2.登录北京市财政局官网,根据短信提示自行下载、打印电子票据。报考人员可登录人事考试服务频道“服务指南”栏目,点击“问题解答”查看“电子票据领取”相关事宜。
(三)本次考试结束 30 个工作日后,还未收到电子票据信息或者误删电子票据信息的考生,请将本人姓名、身份证号、手机号、参加考试年度及考试名称发送至邮箱 kszxcw@rsj.beijing.gov.cn。发送邮件后的 3 个工作日会有工作人员回复,并解决相关电子票据问题。
八、违纪违规行为处理
(一)报考人员应做到诚信参考,若有违反,将按照《专业技术人员资格考试违纪违规行为处理规定》(人社部令第 31 号)处理。
(二)考生考试时应妥善保管自己的答卷,防止他人抄袭,考试结束后被甄别为雷同答卷的,将给予考试成绩无效的处理。
九、社会监督和咨询电话
(一)各级人事考试机构不指定任何培训,并与任何培训机构无合作关系。
(二)纪检监察监督举报:https://beijing.12388.gov.cn/
(三)考试咨询电话:12333
附件 1
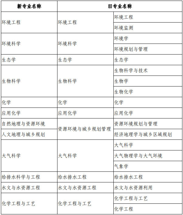
环境保护相关专业新旧对应表
注:本表中“新专业名称”指教育部颁布的《普通高等学校本科专业目录(2020年)》及《普通高等学校本科专业目录(2012 年)》中规定的专业名称;“旧专业名称”指教育部颁布的《普通高等学校本科专业目录(1998 年)》及该目录颁布前各院校采用的专业名称。
附件2
考试报名流程图
来源:https://rsj.beijing.gov.cn/ywsite/bjpta/
免责声明:本文内容仅供个人研究、交流学习使用,不涉及商业盈利目的。如涉及版权等问题,请通知本站客服(电话:400-900-8858,QQ:4009008858),本站将立即更改或删除。
(责任编辑:X15)